View on GitHub

DNSViz: A DNS visualization tool

google.com.au

Updated: 2025-10-11 20:42:20 UTC (65 days ago) Update now
« Previous analysis | Next analysis »
DNSSEC options (hide)
  1. |?|
  2. |?|
  3. |?|
  4. |?|
  5. |?|
  6. |?|
  7. |?|
  8. |?|
  9. |?|
  10. |?|
Notices
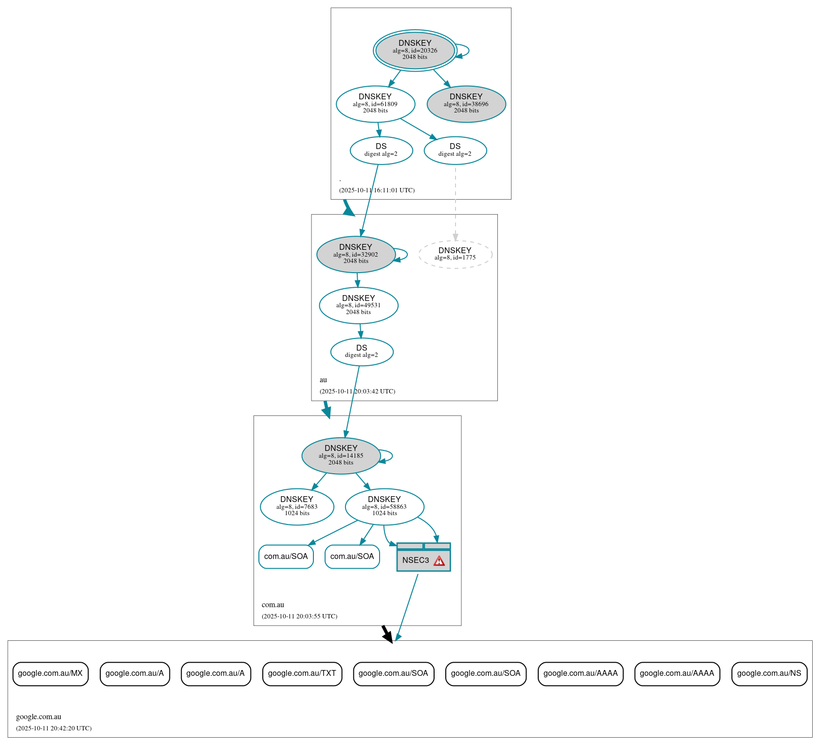
DNSSEC Authentication Chain

RRset statusRRset status

Insecure (9)
  • google.com.au/A
  • google.com.au/A
  • google.com.au/AAAA
  • google.com.au/AAAA
  • google.com.au/MX
  • google.com.au/NS
  • google.com.au/SOA
  • google.com.au/SOA
  • google.com.au/TXT
Secure (2)
  • com.au/SOA
  • com.au/SOA

DNSKEY/DS/NSEC statusDNSKEY/DS/NSEC status

Secure (12)
  • ./DNSKEY (alg 8, id 20326)
  • ./DNSKEY (alg 8, id 38696)
  • ./DNSKEY (alg 8, id 61809)
  • NSEC3 proving non-existence of google.com.au/DS
  • au/DNSKEY (alg 8, id 32902)
  • au/DNSKEY (alg 8, id 49531)
  • au/DS (alg 8, id 1775)
  • au/DS (alg 8, id 32902)
  • com.au/DNSKEY (alg 8, id 14185)
  • com.au/DNSKEY (alg 8, id 58863)
  • com.au/DNSKEY (alg 8, id 7683)
  • com.au/DS (alg 8, id 14185)
Non_existent (1)
  • au/DNSKEY (alg 8, id 1775)

Delegation statusDelegation status

Insecure (1)
  • com.au to google.com.au
Secure (2)
  • . to au
  • au to com.au

NoticesNotices

Errors (3)
  • NSEC3 proving non-existence of google.com.au/DS: An iterations count of 0 must be used in NSEC3 records to alleviate computational burdens. See RFC 9276, Sec. 3.1.
  • NSEC3 proving non-existence of google.com.au/DS: An iterations count of 0 must be used in NSEC3 records to alleviate computational burdens. See RFC 9276, Sec. 3.1.
  • google.com.au/DS has errors; select the "Denial of existence" DNSSEC option to see them.
Warnings (3)
  • NSEC3 proving non-existence of google.com.au/DS: The salt value for an NSEC3 record should be empty. See RFC 9276, Sec. 3.1.
  • NSEC3 proving non-existence of google.com.au/DS: The salt value for an NSEC3 record should be empty. See RFC 9276, Sec. 3.1.
  • google.com.au/DS has warnings; select the "Denial of existence" DNSSEC option to see them.

DNSKEY legend

Full legend
SEP bit setSEP bit set
Revoke bit setRevoke bit set
Trust anchorTrust anchor
Download: png | svg
Warning JavaScript is required to make the graph below interactive.
DNSSEC authentication graph