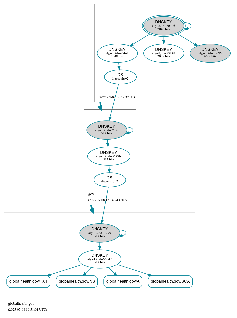
globalhealth.gov
« Previous analysis
|
Next analysis »
RRset status
Secure (4)
-
globalhealth.gov/A
-
globalhealth.gov/NS
-
globalhealth.gov/SOA
-
globalhealth.gov/TXT
DNSKEY/DS/NSEC status
Secure (10)
-
./DNSKEY (alg 8, id 20326)
-
./DNSKEY (alg 8, id 38696)
-
./DNSKEY (alg 8, id 46441)
-
./DNSKEY (alg 8, id 53148)
-
globalhealth.gov/DNSKEY (alg 13, id 56047)
-
globalhealth.gov/DNSKEY (alg 13, id 7779)
-
globalhealth.gov/DS (alg 13, id 7779)
-
gov/DNSKEY (alg 13, id 2536)
-
gov/DNSKEY (alg 13, id 35496)
-
gov/DS (alg 13, id 2536)
Delegation status
Secure (2)
-
. to gov
-
gov to globalhealth.gov
DNSKEY legend
Full legend
 | SEP bit set |
 | Revoke bit set |
 | Trust anchor |

JavaScript is required to make the graph below interactive.