View on GitHub
get.club
Updated:
2023-07-19 09:46:34 UTC
(
881 days ago
)
Update now
« Previous analysis
|
Next analysis »
Tweet
DNSSEC
Responses
Servers
Analyze
DNSSEC options (
hide
)
|?|
RR types:
--All--
A
AAAA
TXT
PTR
MX
NS
SOA
CNAME
SRV
NAPTR
TLSA
NSEC3PARAM
CDNSKEY
CDS
CAA
|?|
DNSSEC algorithms:
--All--
1 - RSA/MD5
3 - DSA/SHA1
5 - RSA/SHA-1
6 - DSA-NSEC3-SHA1
7 - RSASHA1-NSEC3-SHA1
8 - RSA/SHA-256
10 - RSA/SHA-512
12 - GOST R 34.10-2001
13 - ECDSA Curve P-256 with SHA-256
14 - ECDSA Curve P-384 with SHA-384
15 - Ed25519
16 - Ed448
|?|
DS digest algorithms:
--All--
1 - SHA-1
2 - SHA-256
3 - GOST R 34.11-94
4 - SHA-384
|?|
Denial of existence:
|?|
Redundant edges:
|?|
Ignore RFC 8624:
|?|
Ignore RFC 9276:
|?|
Multi-signer:
|?|
Trust anchors:
Root zone KSK
|?|
Additional trusted keys:
Notices
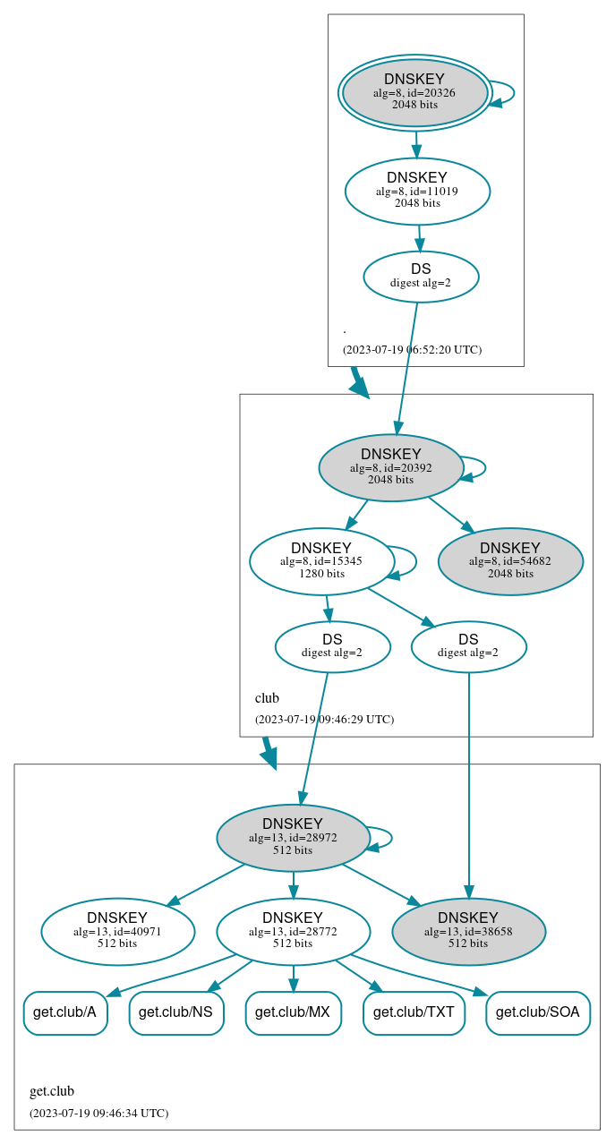
DNSSEC Authentication Chain
RRset status
Secure
(5)
get.club/A
get.club/MX
get.club/NS
get.club/SOA
get.club/TXT
DNSKEY/DS/NSEC status
Secure
(12)
./DNSKEY (alg 8, id 11019)
./DNSKEY (alg 8, id 20326)
club/DNSKEY (alg 8, id 15345)
club/DNSKEY (alg 8, id 20392)
club/DNSKEY (alg 8, id 54682)
club/DS (alg 8, id 20392)
get.club/DNSKEY (alg 13, id 28772)
get.club/DNSKEY (alg 13, id 28972)
get.club/DNSKEY (alg 13, id 38658)
get.club/DNSKEY (alg 13, id 40971)
get.club/DS (alg 13, id 28972)
get.club/DS (alg 13, id 38658)
Delegation status
Secure
(2)
. to club
club to get.club
Notices
Errors
(1)
get.club/NSEC3PARAM has errors; select the "Denial of existence" DNSSEC option to see them.
DNSKEY legend
Full legend
SEP bit set
Revoke bit set
Trust anchor
See also
DNSSEC Debugger
by
Verisign Labs
.
Download:
png
|
svg
JavaScript is required to make the graph below interactive.