View on GitHub

DNSViz: A DNS visualization tool

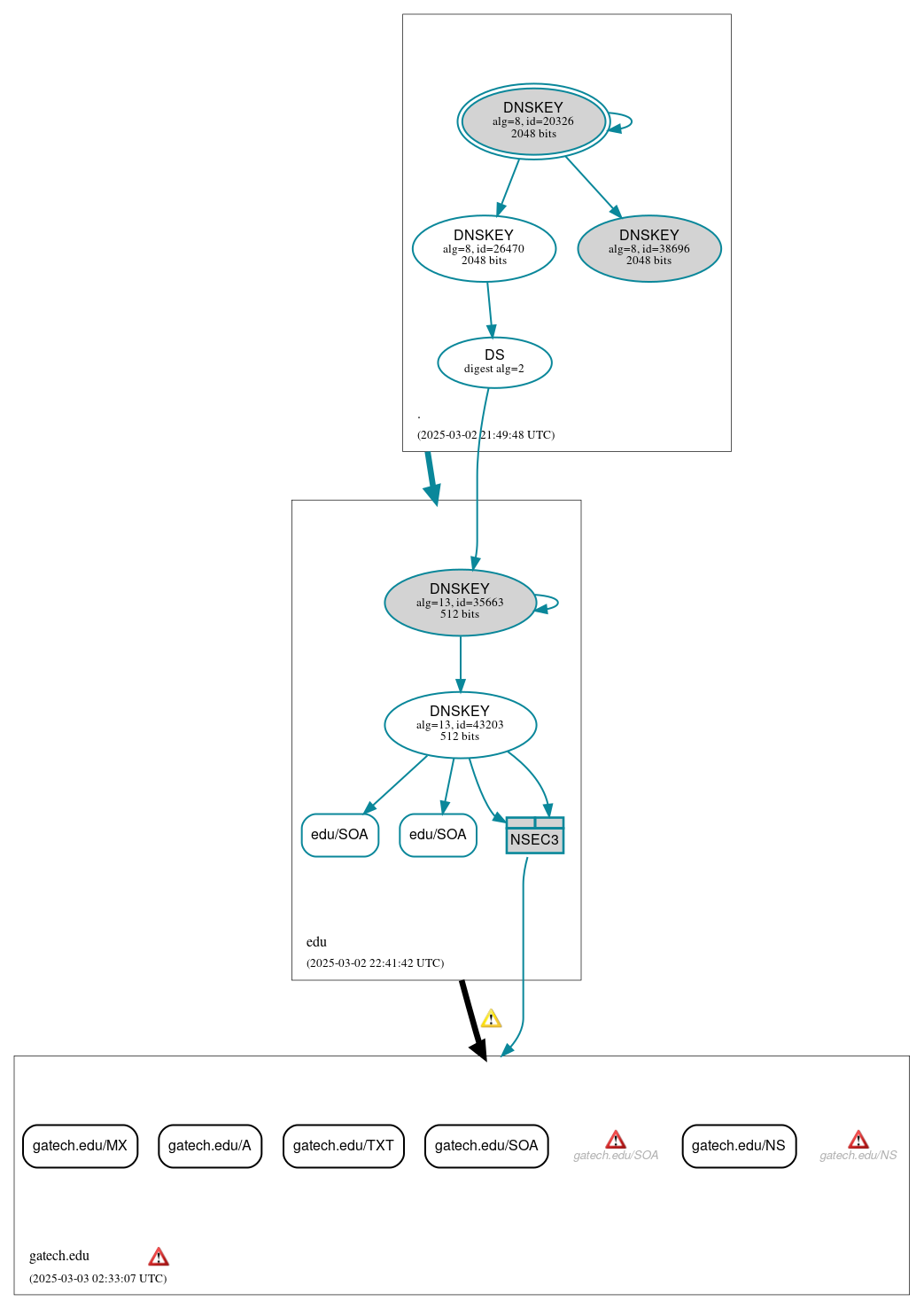
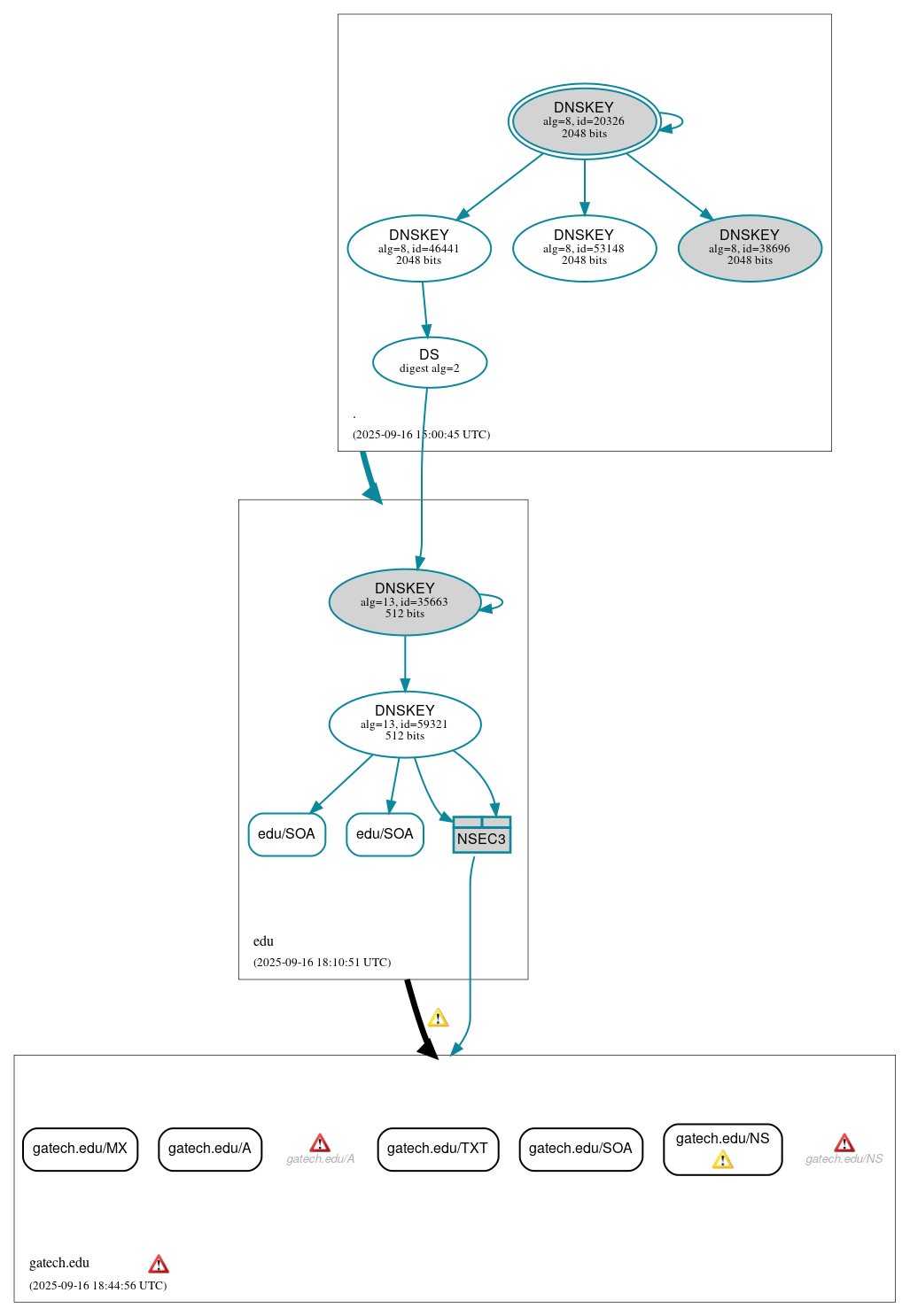
gatech.edu

Updated: 2025-09-16 18:44:56 UTC (89 days ago) Update now
« Previous analysis | Next analysis »
DNSSEC options (hide)
  1. |?|
  2. |?|
  3. |?|
  4. |?|
  5. |?|
  6. |?|
  7. |?|
  8. |?|
  9. |?|
  10. |?|
Notices
DNSSEC Authentication Chain

RRset statusRRset status

Insecure (5)
  • gatech.edu/A
  • gatech.edu/MX
  • gatech.edu/NS
  • gatech.edu/SOA
  • gatech.edu/TXT
Secure (2)
  • edu/SOA
  • edu/SOA

DNSKEY/DS/NSEC statusDNSKEY/DS/NSEC status

Secure (8)
  • ./DNSKEY (alg 8, id 20326)
  • ./DNSKEY (alg 8, id 38696)
  • ./DNSKEY (alg 8, id 46441)
  • ./DNSKEY (alg 8, id 53148)
  • NSEC3 proving non-existence of gatech.edu/DS
  • edu/DNSKEY (alg 13, id 35663)
  • edu/DNSKEY (alg 13, id 59321)
  • edu/DS (alg 13, id 35663)

Delegation statusDelegation status

Insecure (1)
  • edu to gatech.edu
Secure (1)
  • . to edu

NoticesNotices

Errors (3)
  • gatech.edu zone: The server(s) were not responsive to queries over UDP. See RFC 1035, Sec. 4.2. (3.227.90.38)
  • gatech.edu/A: No response was received from the server over UDP (tried 12 times). See RFC 1035, Sec. 4.2. (3.227.90.38, UDP_-_NOEDNS_)
  • gatech.edu/NS: No response was received from the server over UDP (tried 12 times). See RFC 1035, Sec. 4.2. (3.227.90.38, UDP_-_NOEDNS_)
Warnings (2)
  • edu to gatech.edu: Authoritative AAAA records exist for dns1.gatech.edu, but there are no corresponding AAAA glue records. See RFC 1034, Sec. 4.2.2.
  • gatech.edu/NS: The response (161 bytes) was malformed until EDNS was disabled (however, this server appeared to respond legitimately to other queries with EDNS enabled). See RFC 6891, Sec. 6.2.6. (168.24.2.35, UDP_-_EDNS0_4096_D_KN)

DNSKEY legend

Full legend
SEP bit setSEP bit set
Revoke bit setRevoke bit set
Trust anchorTrust anchor
Download: png | svg
Warning JavaScript is required to make the graph below interactive.
DNSSEC authentication graph