View on GitHub

DNSViz: A DNS visualization tool

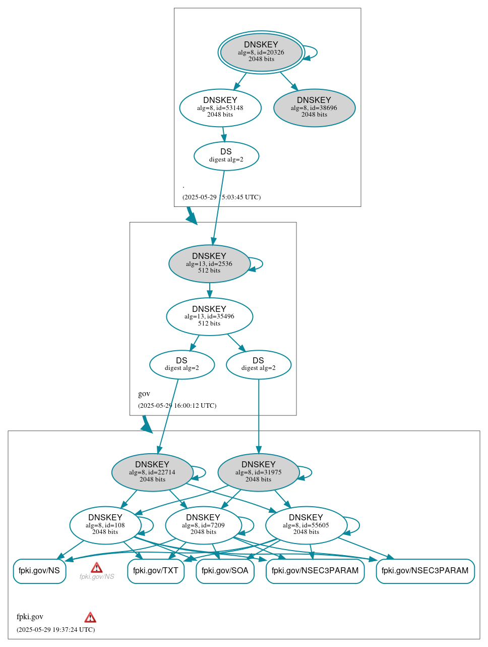
fpki.gov

Updated: 2025-11-04 11:23:06 UTC (82 days ago) Update now
« Previous analysis | Next analysis »
DNSSEC options (hide)
  1. |?|
  2. |?|
  3. |?|
  4. |?|
  5. |?|
  6. |?|
  7. |?|
  8. |?|
  9. |?|
  10. |?|
Notices
DNSSEC Authentication Chain

RRset statusRRset status

Secure (5)
  • fpki.gov/NS
  • fpki.gov/NSEC3PARAM
  • fpki.gov/NSEC3PARAM
  • fpki.gov/SOA
  • fpki.gov/TXT

DNSKEY/DS/NSEC statusDNSKEY/DS/NSEC status

Secure (12)
  • ./DNSKEY (alg 8, id 20326)
  • ./DNSKEY (alg 8, id 38696)
  • ./DNSKEY (alg 8, id 61809)
  • fpki.gov/DNSKEY (alg 8, id 22323)
  • fpki.gov/DNSKEY (alg 8, id 31975)
  • fpki.gov/DNSKEY (alg 8, id 41343)
  • fpki.gov/DNSKEY (alg 8, id 6487)
  • fpki.gov/DS (alg 8, id 31975)
  • fpki.gov/DS (alg 8, id 6487)
  • gov/DNSKEY (alg 13, id 2536)
  • gov/DNSKEY (alg 13, id 35496)
  • gov/DS (alg 13, id 2536)

Delegation statusDelegation status

Secure (2)
  • . to gov
  • gov to fpki.gov

NoticesNotices

Errors (9)
  • fpki.gov zone: The server(s) were not responsive to queries over UDP. See RFC 1035, Sec. 4.2. (2620:9b:c000:9200:12::30, 2620:9b:c001:9300:22::30)
  • fpki.gov/NS: No response was received from the server over UDP (tried 12 times). See RFC 1035, Sec. 4.2. (2620:9b:c000:9200:12::30, 2620:9b:c001:9300:22::30, UDP_-_NOEDNS_)
  • y7kf1.n386h.fpki.gov/A has errors; select the "Denial of existence" DNSSEC option to see them.
  • fpki.gov/CDS has errors; select the "Denial of existence" DNSSEC option to see them.
  • fpki.gov/MX has errors; select the "Denial of existence" DNSSEC option to see them.
  • fpki.gov/CNAME has errors; select the "Denial of existence" DNSSEC option to see them.
  • fpki.gov/AAAA has errors; select the "Denial of existence" DNSSEC option to see them.
  • fpki.gov/CDNSKEY has errors; select the "Denial of existence" DNSSEC option to see them.
  • fpki.gov/A has errors; select the "Denial of existence" DNSSEC option to see them.
Warnings (7)
  • y7kf1.n386h.fpki.gov/A has warnings; select the "Denial of existence" DNSSEC option to see them.
  • fpki.gov/CDS has warnings; select the "Denial of existence" DNSSEC option to see them.
  • fpki.gov/MX has warnings; select the "Denial of existence" DNSSEC option to see them.
  • fpki.gov/CNAME has warnings; select the "Denial of existence" DNSSEC option to see them.
  • fpki.gov/AAAA has warnings; select the "Denial of existence" DNSSEC option to see them.
  • fpki.gov/CDNSKEY has warnings; select the "Denial of existence" DNSSEC option to see them.
  • fpki.gov/A has warnings; select the "Denial of existence" DNSSEC option to see them.

DNSKEY legend

Full legend
SEP bit setSEP bit set
Revoke bit setRevoke bit set
Trust anchorTrust anchor
Download: png | svg
Warning JavaScript is required to make the graph below interactive.
DNSSEC authentication graph