View on GitHub

DNSViz: A DNS visualization tool

foo.bar.gzonk.com

Updated: 2025-02-27 03:04:18 UTC (297 days ago) Update now
« Previous analysis | Next analysis »
DNSSEC options (hide)
  1. |?|
  2. |?|
  3. |?|
  4. |?|
  5. |?|
  6. |?|
  7. |?|
  8. |?|
  9. |?|
  10. |?|
Notices
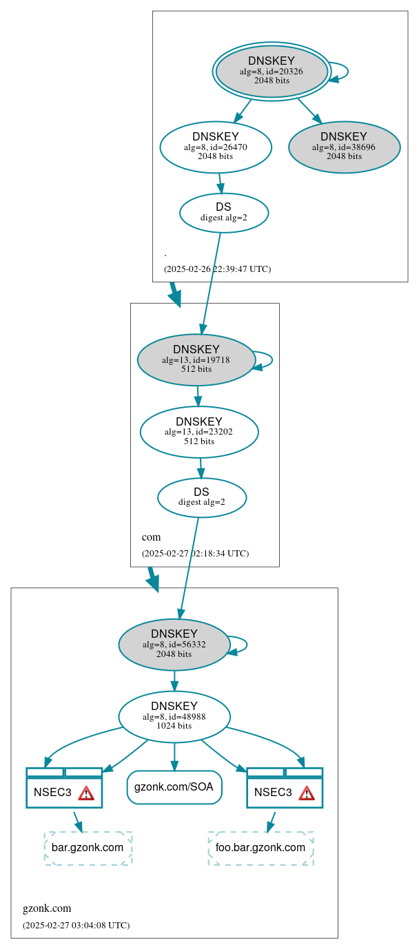
DNSSEC Authentication Chain

RRset statusRRset status

Secure (3)
  • bar.gzonk.com/A (NXDOMAIN)
  • foo.bar.gzonk.com/A (NXDOMAIN)
  • gzonk.com/SOA

DNSKEY/DS/NSEC statusDNSKEY/DS/NSEC status

Secure (11)
  • ./DNSKEY (alg 8, id 20326)
  • ./DNSKEY (alg 8, id 26470)
  • ./DNSKEY (alg 8, id 38696)
  • NSEC3 proving non-existence of bar.gzonk.com/A
  • NSEC3 proving non-existence of foo.bar.gzonk.com/A
  • com/DNSKEY (alg 13, id 19718)
  • com/DNSKEY (alg 13, id 23202)
  • com/DS (alg 13, id 19718)
  • gzonk.com/DNSKEY (alg 8, id 48988)
  • gzonk.com/DNSKEY (alg 8, id 56332)
  • gzonk.com/DS (alg 8, id 56332)

Delegation statusDelegation status

Secure (2)
  • . to com
  • com to gzonk.com

NoticesNotices

Errors (5)
  • NSEC3 proving non-existence of bar.gzonk.com/A: An iterations count of 0 must be used in NSEC3 records to alleviate computational burdens. See RFC 9276, Sec. 3.1.
  • NSEC3 proving non-existence of bar.gzonk.com/A: An iterations count of 0 must be used in NSEC3 records to alleviate computational burdens. See RFC 9276, Sec. 3.1.
  • NSEC3 proving non-existence of foo.bar.gzonk.com/A: An iterations count of 0 must be used in NSEC3 records to alleviate computational burdens. See RFC 9276, Sec. 3.1.
  • NSEC3 proving non-existence of foo.bar.gzonk.com/A: An iterations count of 0 must be used in NSEC3 records to alleviate computational burdens. See RFC 9276, Sec. 3.1.
  • gzonk.com/CNAME has errors; select the "Denial of existence" DNSSEC option to see them.
Warnings (5)
  • NSEC3 proving non-existence of bar.gzonk.com/A: The salt value for an NSEC3 record should be empty. See RFC 9276, Sec. 3.1.
  • NSEC3 proving non-existence of bar.gzonk.com/A: The salt value for an NSEC3 record should be empty. See RFC 9276, Sec. 3.1.
  • NSEC3 proving non-existence of foo.bar.gzonk.com/A: The salt value for an NSEC3 record should be empty. See RFC 9276, Sec. 3.1.
  • NSEC3 proving non-existence of foo.bar.gzonk.com/A: The salt value for an NSEC3 record should be empty. See RFC 9276, Sec. 3.1.
  • gzonk.com/CNAME has warnings; select the "Denial of existence" DNSSEC option to see them.

DNSKEY legend

Full legend
SEP bit setSEP bit set
Revoke bit setRevoke bit set
Trust anchorTrust anchor
Download: png | svg
Warning JavaScript is required to make the graph below interactive.
DNSSEC authentication graph