View on GitHub

DNSViz: A DNS visualization tool

fjfi.cvut.cz

Updated: 2025-09-24 16:38:32 UTC (76 days ago) Update now
« Previous analysis | Next analysis »
DNSSEC options (hide)
  1. |?|
  2. |?|
  3. |?|
  4. |?|
  5. |?|
  6. |?|
  7. |?|
  8. |?|
  9. |?|
  10. |?|
Notices
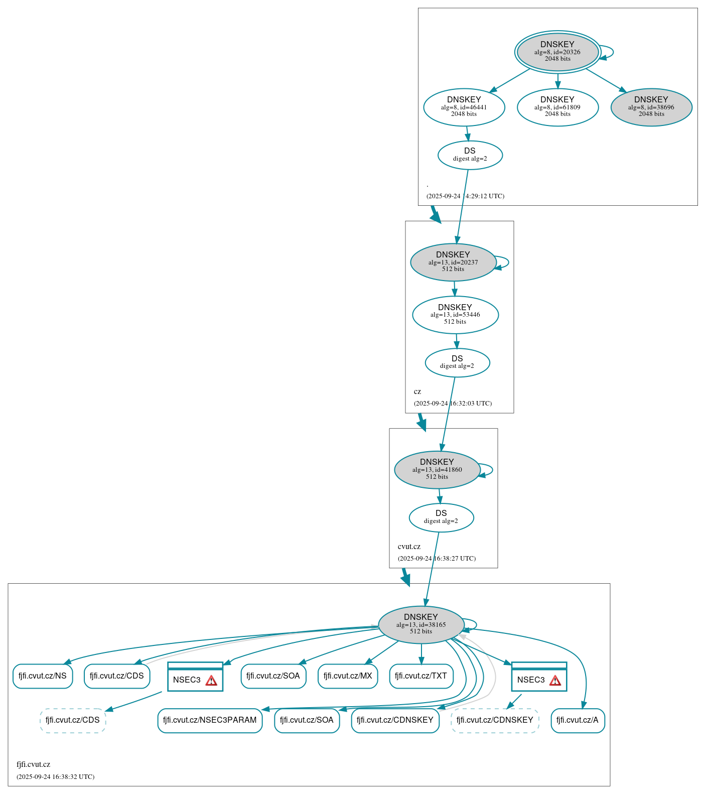
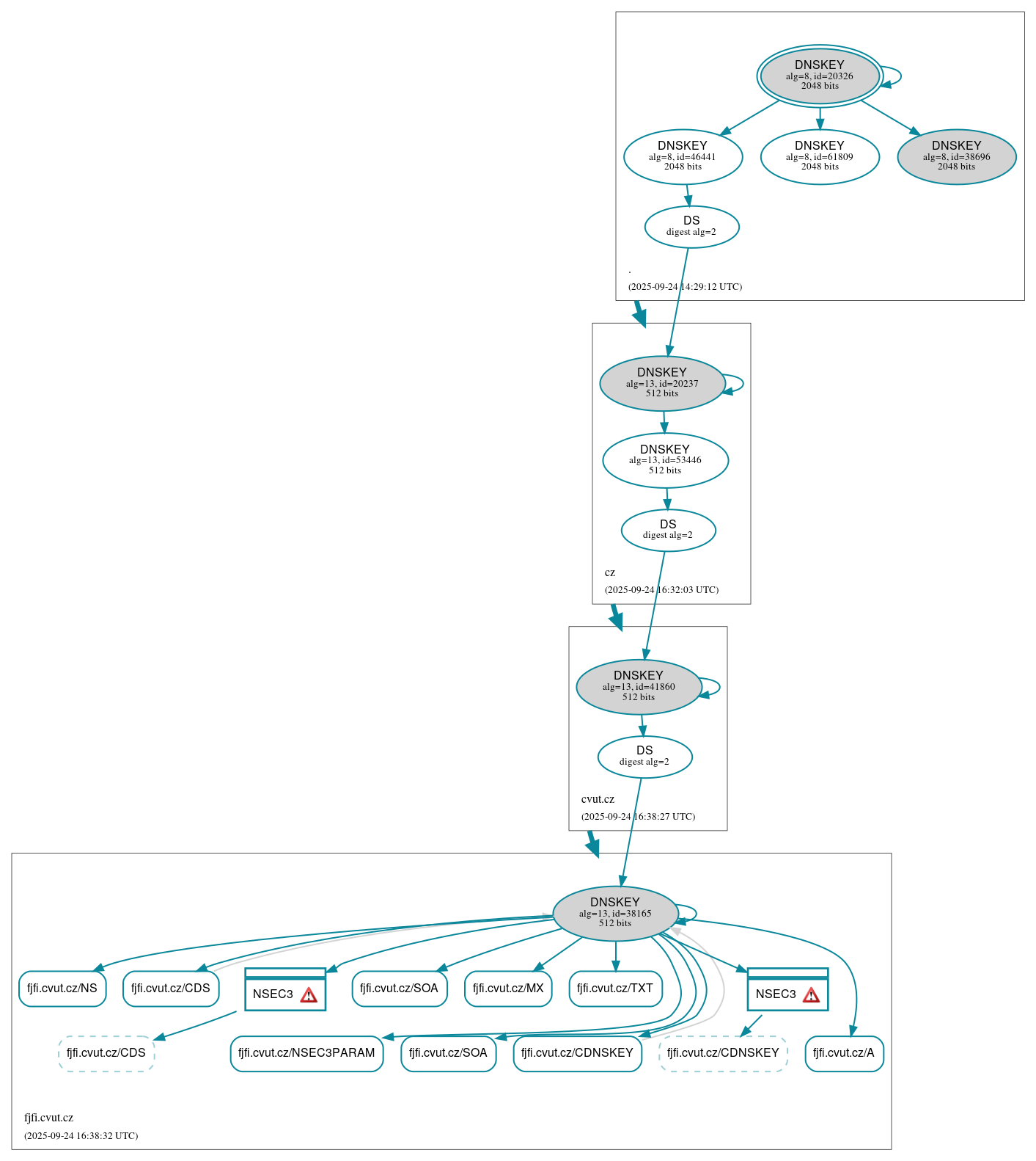
DNSSEC Authentication Chain

RRset statusRRset status

Secure (11)
  • fjfi.cvut.cz/A
  • fjfi.cvut.cz/CDNSKEY
  • fjfi.cvut.cz/CDNSKEY (NODATA)
  • fjfi.cvut.cz/CDS
  • fjfi.cvut.cz/CDS (NODATA)
  • fjfi.cvut.cz/MX
  • fjfi.cvut.cz/NS
  • fjfi.cvut.cz/NSEC3PARAM
  • fjfi.cvut.cz/SOA
  • fjfi.cvut.cz/SOA
  • fjfi.cvut.cz/TXT

DNSKEY/DS/NSEC statusDNSKEY/DS/NSEC status

Secure (13)
  • ./DNSKEY (alg 8, id 20326)
  • ./DNSKEY (alg 8, id 38696)
  • ./DNSKEY (alg 8, id 46441)
  • ./DNSKEY (alg 8, id 61809)
  • NSEC3 proving non-existence of fjfi.cvut.cz/CDNSKEY
  • NSEC3 proving non-existence of fjfi.cvut.cz/CDS
  • cvut.cz/DNSKEY (alg 13, id 41860)
  • cvut.cz/DS (alg 13, id 41860)
  • cz/DNSKEY (alg 13, id 20237)
  • cz/DNSKEY (alg 13, id 53446)
  • cz/DS (alg 13, id 20237)
  • fjfi.cvut.cz/DNSKEY (alg 13, id 38165)
  • fjfi.cvut.cz/DS (alg 13, id 38165)

Delegation statusDelegation status

Secure (3)
  • . to cz
  • cvut.cz to fjfi.cvut.cz
  • cz to cvut.cz

NoticesNotices

Errors (7)
  • NSEC3 proving non-existence of fjfi.cvut.cz/CDNSKEY: The following queries resulted in an answer response, even though the bitmap in the NSEC3 RR indicates that the queried records don't exist: fjfi.cvut.cz/CDS, fjfi.cvut.cz/CDNSKEY See RFC 5155, Sec. 8.5.
  • NSEC3 proving non-existence of fjfi.cvut.cz/CDNSKEY: The following queries resulted in an answer response, even though the bitmap in the NSEC3 RR indicates that the queried records don't exist: fjfi.cvut.cz/CDS, fjfi.cvut.cz/CDNSKEY See RFC 5155, Sec. 8.5.
  • NSEC3 proving non-existence of fjfi.cvut.cz/CDS: The following queries resulted in an answer response, even though the bitmap in the NSEC3 RR indicates that the queried records don't exist: fjfi.cvut.cz/CDS, fjfi.cvut.cz/CDNSKEY See RFC 5155, Sec. 8.5.
  • NSEC3 proving non-existence of fjfi.cvut.cz/CDS: The following queries resulted in an answer response, even though the bitmap in the NSEC3 RR indicates that the queried records don't exist: fjfi.cvut.cz/CDS, fjfi.cvut.cz/CDNSKEY See RFC 5155, Sec. 8.5.
  • fjfi.cvut.cz/AAAA has errors; select the "Denial of existence" DNSSEC option to see them.
  • qloy2.q0b7z.fjfi.cvut.cz/A has errors; select the "Denial of existence" DNSSEC option to see them.
  • fjfi.cvut.cz/CNAME has errors; select the "Denial of existence" DNSSEC option to see them.

DNSKEY legend

Full legend
SEP bit setSEP bit set
Revoke bit setRevoke bit set
Trust anchorTrust anchor
Download: png | svg
Warning JavaScript is required to make the graph below interactive.
DNSSEC authentication graph