View on GitHub

DNSViz: A DNS visualization tool

fhfa.gov

Updated: 2025-03-05 23:44:15 UTC (296 days ago) Update now
« Previous analysis | Next analysis »
DNSSEC options (hide)
  1. |?|
  2. |?|
  3. |?|
  4. |?|
  5. |?|
  6. |?|
  7. |?|
  8. |?|
  9. |?|
  10. |?|
Notices
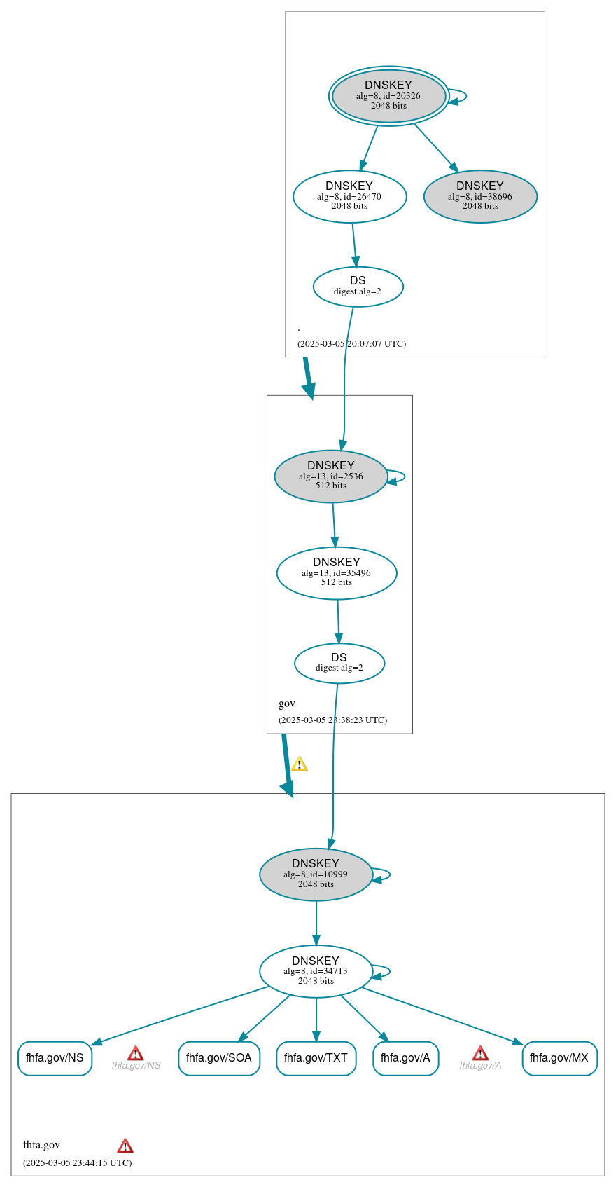
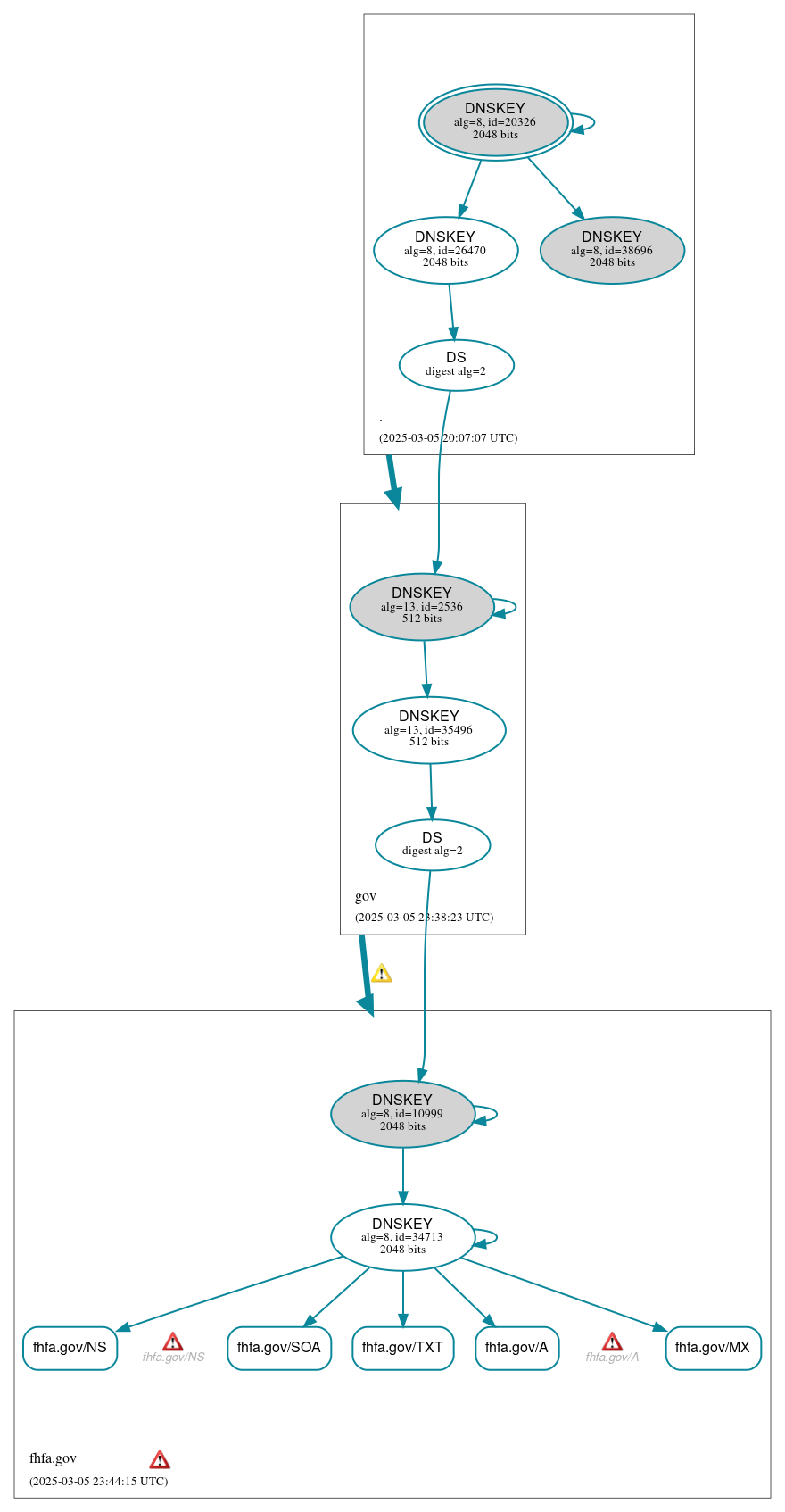
DNSSEC Authentication Chain

RRset statusRRset status

Secure (5)
  • fhfa.gov/A
  • fhfa.gov/MX
  • fhfa.gov/NS
  • fhfa.gov/SOA
  • fhfa.gov/TXT

DNSKEY/DS/NSEC statusDNSKEY/DS/NSEC status

Secure (9)
  • ./DNSKEY (alg 8, id 20326)
  • ./DNSKEY (alg 8, id 26470)
  • ./DNSKEY (alg 8, id 38696)
  • fhfa.gov/DNSKEY (alg 8, id 10999)
  • fhfa.gov/DNSKEY (alg 8, id 34713)
  • fhfa.gov/DS (alg 8, id 10999)
  • gov/DNSKEY (alg 13, id 2536)
  • gov/DNSKEY (alg 13, id 35496)
  • gov/DS (alg 13, id 2536)

Delegation statusDelegation status

Secure (2)
  • . to gov
  • gov to fhfa.gov

NoticesNotices

Errors (3)
  • fhfa.gov zone: The server(s) were not responsive to queries over UDP. See RFC 1035, Sec. 4.2. (35.171.11.110)
  • fhfa.gov/A: No response was received from the server over UDP (tried 12 times). See RFC 1035, Sec. 4.2. (35.171.11.110, UDP_-_NOEDNS_)
  • fhfa.gov/NS: No response was received from the server over UDP (tried 12 times). See RFC 1035, Sec. 4.2. (35.171.11.110, UDP_-_NOEDNS_)
Warnings (1)
  • gov to fhfa.gov: The following NS name(s) were found in the authoritative NS RRset, but not in the delegation NS RRset (i.e., in the gov zone): ns04.fhfa.gov See RFC 1034, Sec. 4.2.2.

DNSKEY legend

Full legend
SEP bit setSEP bit set
Revoke bit setRevoke bit set
Trust anchorTrust anchor
Download: png | svg
Warning JavaScript is required to make the graph below interactive.
DNSSEC authentication graph