View on GitHub

DNSViz: A DNS visualization tool

fca.gov

Updated: 2025-10-30 16:20:22 UTC (167 days ago) Update now
« Previous analysis | Next analysis »
DNSSEC options (hide)
  1. |?|
  2. |?|
  3. |?|
  4. |?|
  5. |?|
  6. |?|
  7. |?|
  8. |?|
  9. |?|
  10. |?|
Notices
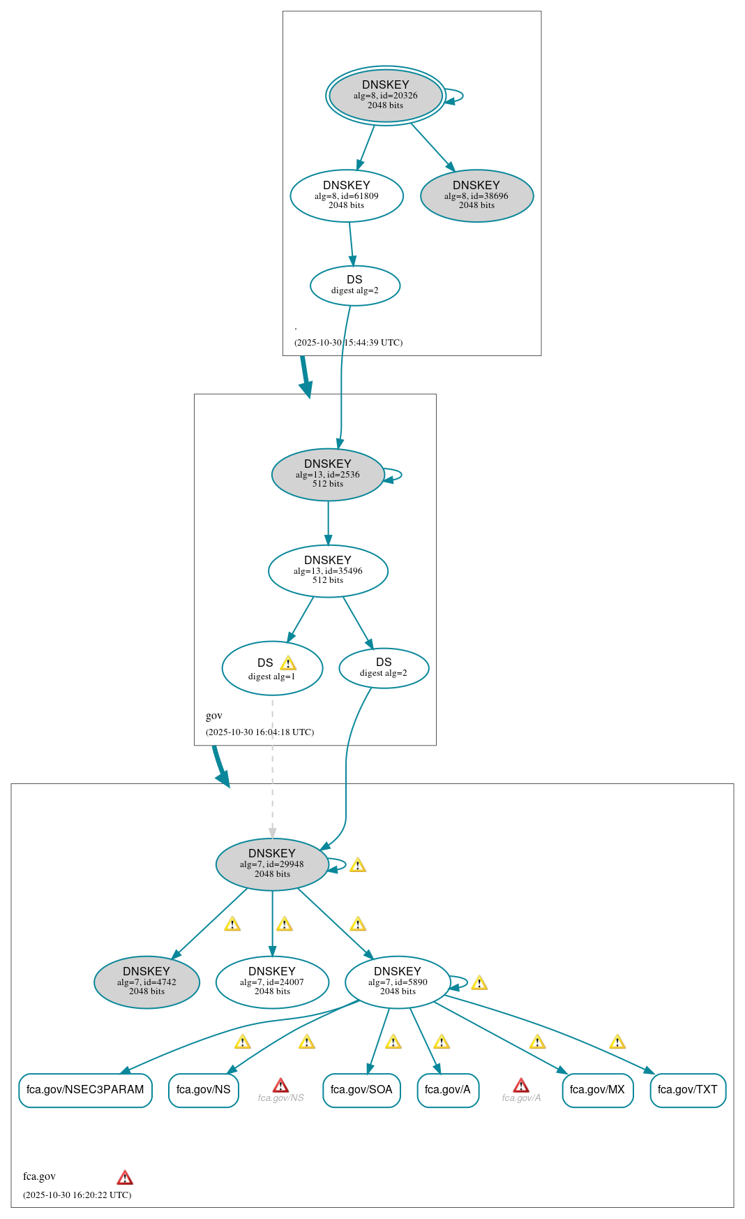
DNSSEC Authentication Chain

RRset statusRRset status

Secure (6)
  • fca.gov/A
  • fca.gov/MX
  • fca.gov/NS
  • fca.gov/NSEC3PARAM
  • fca.gov/SOA
  • fca.gov/TXT

DNSKEY/DS/NSEC statusDNSKEY/DS/NSEC status

Secure (12)
  • ./DNSKEY (alg 8, id 20326)
  • ./DNSKEY (alg 8, id 38696)
  • ./DNSKEY (alg 8, id 61809)
  • fca.gov/DNSKEY (alg 7, id 24007)
  • fca.gov/DNSKEY (alg 7, id 29948)
  • fca.gov/DNSKEY (alg 7, id 4742)
  • fca.gov/DNSKEY (alg 7, id 5890)
  • fca.gov/DS (alg 7, id 29948)
  • fca.gov/DS (alg 7, id 29948)
  • gov/DNSKEY (alg 13, id 2536)
  • gov/DNSKEY (alg 13, id 35496)
  • gov/DS (alg 13, id 2536)

Delegation statusDelegation status

Secure (2)
  • . to gov
  • gov to fca.gov

NoticesNotices

Errors (8)
  • fca.gov zone: The server(s) were not responsive to queries over UDP. See RFC 1035, Sec. 4.2. (2607:5600:143:0:1000::101, 2607:5600:143:0:1000::245)
  • fca.gov/A: No response was received from the server over UDP (tried 12 times). See RFC 1035, Sec. 4.2. (2607:5600:143:0:1000::101, 2607:5600:143:0:1000::245, UDP_-_NOEDNS_)
  • fca.gov/NS: No response was received from the server over UDP (tried 12 times). See RFC 1035, Sec. 4.2. (2607:5600:143:0:1000::101, 2607:5600:143:0:1000::245, UDP_-_NOEDNS_)
  • fca.gov/CDS has errors; select the "Denial of existence" DNSSEC option to see them.
  • fca.gov/AAAA has errors; select the "Denial of existence" DNSSEC option to see them.
  • fca.gov/CNAME has errors; select the "Denial of existence" DNSSEC option to see them.
  • 2q1sp.fmdlr.fca.gov/A has errors; select the "Denial of existence" DNSSEC option to see them.
  • fca.gov/CDNSKEY has errors; select the "Denial of existence" DNSSEC option to see them.
Warnings (24)
  • RRSIG fca.gov/A alg 7, id 5890: DNSSEC implementers are recommended against implementing signing with DNSSEC algorithm 7 (RSASHA1NSEC3SHA1). See RFC 8624, Sec. 3.1.
  • RRSIG fca.gov/DNSKEY alg 7, id 29948: DNSSEC implementers are recommended against implementing signing with DNSSEC algorithm 7 (RSASHA1NSEC3SHA1). See RFC 8624, Sec. 3.1.
  • RRSIG fca.gov/DNSKEY alg 7, id 29948: DNSSEC implementers are recommended against implementing signing with DNSSEC algorithm 7 (RSASHA1NSEC3SHA1). See RFC 8624, Sec. 3.1.
  • RRSIG fca.gov/DNSKEY alg 7, id 29948: DNSSEC implementers are recommended against implementing signing with DNSSEC algorithm 7 (RSASHA1NSEC3SHA1). See RFC 8624, Sec. 3.1.
  • RRSIG fca.gov/DNSKEY alg 7, id 29948: DNSSEC implementers are recommended against implementing signing with DNSSEC algorithm 7 (RSASHA1NSEC3SHA1). See RFC 8624, Sec. 3.1.
  • RRSIG fca.gov/DNSKEY alg 7, id 5890: DNSSEC implementers are recommended against implementing signing with DNSSEC algorithm 7 (RSASHA1NSEC3SHA1). See RFC 8624, Sec. 3.1.
  • RRSIG fca.gov/DNSKEY alg 7, id 5890: DNSSEC implementers are recommended against implementing signing with DNSSEC algorithm 7 (RSASHA1NSEC3SHA1). See RFC 8624, Sec. 3.1.
  • RRSIG fca.gov/DNSKEY alg 7, id 5890: DNSSEC implementers are recommended against implementing signing with DNSSEC algorithm 7 (RSASHA1NSEC3SHA1). See RFC 8624, Sec. 3.1.
  • RRSIG fca.gov/DNSKEY alg 7, id 5890: DNSSEC implementers are recommended against implementing signing with DNSSEC algorithm 7 (RSASHA1NSEC3SHA1). See RFC 8624, Sec. 3.1.
  • RRSIG fca.gov/MX alg 7, id 5890: DNSSEC implementers are recommended against implementing signing with DNSSEC algorithm 7 (RSASHA1NSEC3SHA1). See RFC 8624, Sec. 3.1.
  • RRSIG fca.gov/NS alg 7, id 5890: DNSSEC implementers are recommended against implementing signing with DNSSEC algorithm 7 (RSASHA1NSEC3SHA1). See RFC 8624, Sec. 3.1.
  • RRSIG fca.gov/NSEC3PARAM alg 7, id 5890: DNSSEC implementers are recommended against implementing signing with DNSSEC algorithm 7 (RSASHA1NSEC3SHA1). See RFC 8624, Sec. 3.1.
  • RRSIG fca.gov/SOA alg 7, id 5890: DNSSEC implementers are recommended against implementing signing with DNSSEC algorithm 7 (RSASHA1NSEC3SHA1). See RFC 8624, Sec. 3.1.
  • RRSIG fca.gov/TXT alg 7, id 5890: DNSSEC implementers are recommended against implementing signing with DNSSEC algorithm 7 (RSASHA1NSEC3SHA1). See RFC 8624, Sec. 3.1.
  • fca.gov/DS (alg 7, id 29948): DNSSEC implementers are prohibited from implementing signing with DS algorithm 1 (SHA-1). See RFC 8624, Sec. 3.2.
  • fca.gov/DS (alg 7, id 29948): DNSSEC implementers are prohibited from implementing signing with DS algorithm 1 (SHA-1). See RFC 8624, Sec. 3.2.
  • fca.gov/DS (alg 7, id 29948): DS records with digest type 1 (SHA-1) are ignored when DS records with digest type 2 (SHA-256) exist in the same RRset. See RFC 4509, Sec. 3.
  • fca.gov/DS (alg 7, id 29948): DS records with digest type 1 (SHA-1) are ignored when DS records with digest type 2 (SHA-256) exist in the same RRset. See RFC 4509, Sec. 3.
  • fca.gov/CDNSKEY has warnings; select the "Denial of existence" DNSSEC option to see them.
  • 2q1sp.fmdlr.fca.gov/A has warnings; select the "Denial of existence" DNSSEC option to see them.
  • fca.gov/AAAA has warnings; select the "Denial of existence" DNSSEC option to see them.
  • fca.gov/CDS has warnings; select the "Denial of existence" DNSSEC option to see them.
  • fca.gov/DNSKEY has warnings; select the "Denial of existence" DNSSEC option to see them.
  • fca.gov/CNAME has warnings; select the "Denial of existence" DNSSEC option to see them.

DNSKEY legend

Full legend
SEP bit setSEP bit set
Revoke bit setRevoke bit set
Trust anchorTrust anchor
Download: png | svg
Warning JavaScript is required to make the graph below interactive.
DNSSEC authentication graph