View on GitHub

DNSViz: A DNS visualization tool

fail02.dnssec.works

Updated: 2025-08-22 20:42:19 UTC (145 days ago) Update now
« Previous analysis | Next analysis »
DNSSEC options (hide)
  1. |?|
  2. |?|
  3. |?|
  4. |?|
  5. |?|
  6. |?|
  7. |?|
  8. |?|
  9. |?|
  10. |?|
Notices
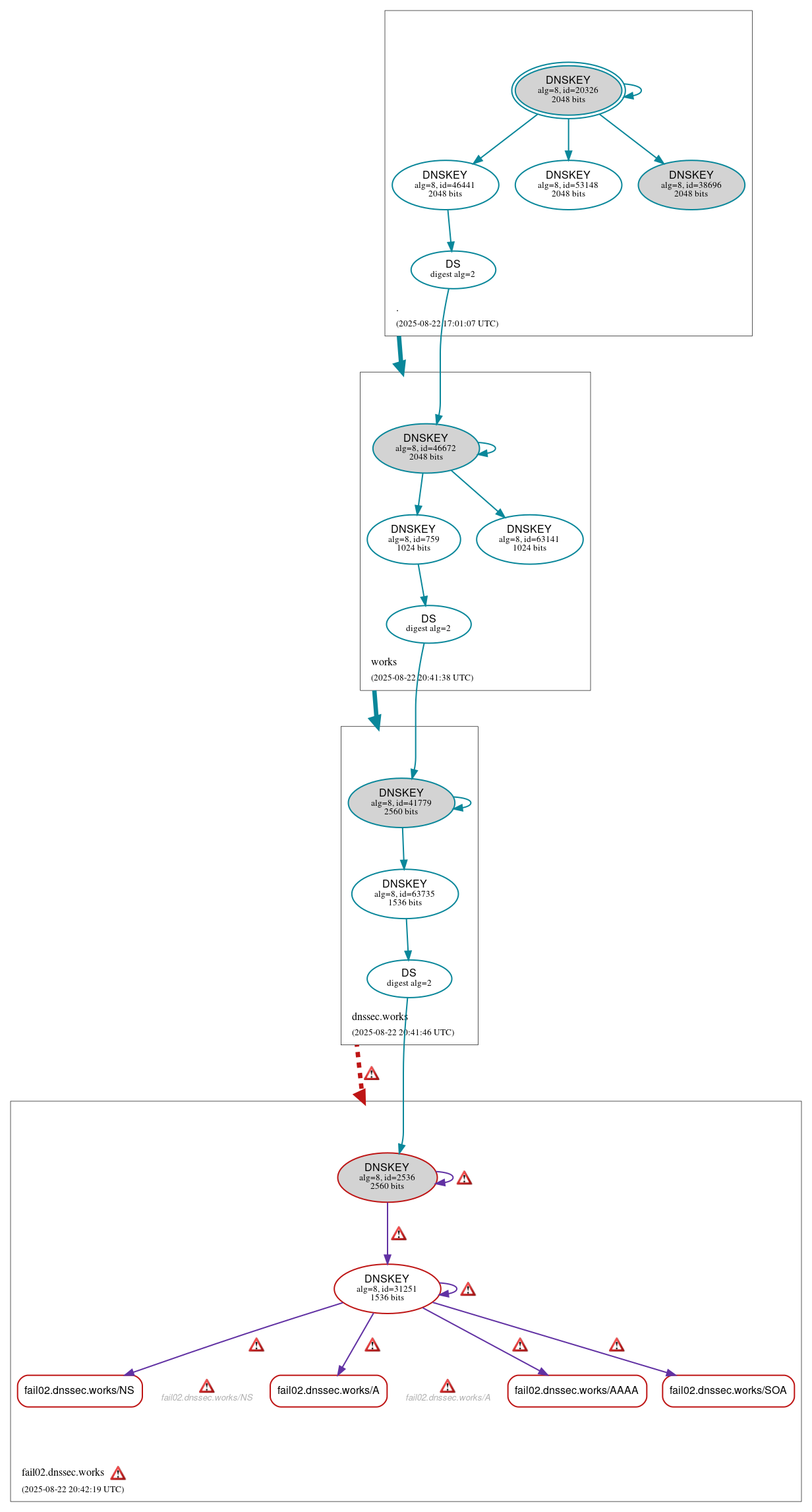
DNSSEC Authentication Chain

RRset statusRRset status

Bogus (4)
  • fail02.dnssec.works/A
  • fail02.dnssec.works/AAAA
  • fail02.dnssec.works/NS
  • fail02.dnssec.works/SOA

DNSKEY/DS/NSEC statusDNSKEY/DS/NSEC status

Bogus (2)
  • fail02.dnssec.works/DNSKEY (alg 8, id 2536)
  • fail02.dnssec.works/DNSKEY (alg 8, id 31251)
Secure (12)
  • ./DNSKEY (alg 8, id 20326)
  • ./DNSKEY (alg 8, id 38696)
  • ./DNSKEY (alg 8, id 46441)
  • ./DNSKEY (alg 8, id 53148)
  • dnssec.works/DNSKEY (alg 8, id 41779)
  • dnssec.works/DNSKEY (alg 8, id 63735)
  • dnssec.works/DS (alg 8, id 41779)
  • fail02.dnssec.works/DS (alg 8, id 2536)
  • works/DNSKEY (alg 8, id 46672)
  • works/DNSKEY (alg 8, id 63141)
  • works/DNSKEY (alg 8, id 759)
  • works/DS (alg 8, id 46672)

Delegation statusDelegation status

Bogus (1)
  • dnssec.works to fail02.dnssec.works
Secure (2)
  • . to works
  • works to dnssec.works

NoticesNotices

Errors (20)
  • RRSIG fail02.dnssec.works/A alg 8, id 31251: The Signature Expiration field of the RRSIG RR (1983-05-01 20:20:20+00:00) is 15454 days in the past. See RFC 4035, Sec. 5.3.1.
  • RRSIG fail02.dnssec.works/AAAA alg 8, id 31251: The Signature Expiration field of the RRSIG RR (1983-05-01 20:20:20+00:00) is 15454 days in the past. See RFC 4035, Sec. 5.3.1.
  • RRSIG fail02.dnssec.works/DNSKEY alg 8, id 2536: The Signature Expiration field of the RRSIG RR (1983-05-01 20:20:20+00:00) is 15454 days in the past. See RFC 4035, Sec. 5.3.1.
  • RRSIG fail02.dnssec.works/DNSKEY alg 8, id 2536: The Signature Expiration field of the RRSIG RR (1983-05-01 20:20:20+00:00) is 15454 days in the past. See RFC 4035, Sec. 5.3.1.
  • RRSIG fail02.dnssec.works/DNSKEY alg 8, id 31251: The Signature Expiration field of the RRSIG RR (1983-05-01 20:20:20+00:00) is 15454 days in the past. See RFC 4035, Sec. 5.3.1.
  • RRSIG fail02.dnssec.works/DNSKEY alg 8, id 31251: The Signature Expiration field of the RRSIG RR (1983-05-01 20:20:20+00:00) is 15454 days in the past. See RFC 4035, Sec. 5.3.1.
  • RRSIG fail02.dnssec.works/NS alg 8, id 31251: The Signature Expiration field of the RRSIG RR (1983-05-01 20:20:20+00:00) is 15454 days in the past. See RFC 4035, Sec. 5.3.1.
  • RRSIG fail02.dnssec.works/SOA alg 8, id 31251: The Signature Expiration field of the RRSIG RR (1983-05-01 20:20:20+00:00) is 15454 days in the past. See RFC 4035, Sec. 5.3.1.
  • dnssec.works to fail02.dnssec.works: No valid RRSIGs made by a key corresponding to a DS RR were found covering the DNSKEY RRset, resulting in no secure entry point (SEP) into the zone. See RFC 4035, Sec. 2.2, RFC 6840, Sec. 5.11. (5.45.109.212, 185.92.221.212, 2001:19f0:5001:df:76d7:5703:ba0a:e220, 2a03:4000:6:2115::2, TCP_-_EDNS0_4096_D_KN)
  • fail02.dnssec.works zone: The server(s) were not responsive to queries over UDP. See RFC 1035, Sec. 4.2. (37.153.96.134)
  • fail02.dnssec.works/A: No response was received from the server over UDP (tried 12 times). See RFC 1035, Sec. 4.2. (37.153.96.134, UDP_-_NOEDNS_)
  • fail02.dnssec.works/NS: No response was received from the server over UDP (tried 12 times). See RFC 1035, Sec. 4.2. (37.153.96.134, UDP_-_NOEDNS_)
  • fail02.dnssec.works/MX has errors; select the "Denial of existence" DNSSEC option to see them.
  • fail02.dnssec.works/CDS has errors; select the "Denial of existence" DNSSEC option to see them.
  • fail02.dnssec.works/TXT has errors; select the "Denial of existence" DNSSEC option to see them.
  • fail02.dnssec.works/NSEC3PARAM has errors; select the "Denial of existence" DNSSEC option to see them.
  • fail02.dnssec.works/CNAME has errors; select the "Denial of existence" DNSSEC option to see them.
  • rixyh.46q7c.fail02.dnssec.works/A has errors; select the "Denial of existence" DNSSEC option to see them.
  • fail02.dnssec.works/DNSKEY has errors; select the "Denial of existence" DNSSEC option to see them.
  • fail02.dnssec.works/CDNSKEY has errors; select the "Denial of existence" DNSSEC option to see them.

DNSKEY legend

Full legend
SEP bit setSEP bit set
Revoke bit setRevoke bit set
Trust anchorTrust anchor
Download: png | svg
Warning JavaScript is required to make the graph below interactive.
DNSSEC authentication graph