View on GitHub

DNSViz: A DNS visualization tool

exxonmobil.com

Updated: 2025-01-10 16:13:18 UTC (367 days ago) Update now
« Previous analysis | Next analysis »
DNSSEC options (hide)
  1. |?|
  2. |?|
  3. |?|
  4. |?|
  5. |?|
  6. |?|
  7. |?|
  8. |?|
  9. |?|
  10. |?|
Notices
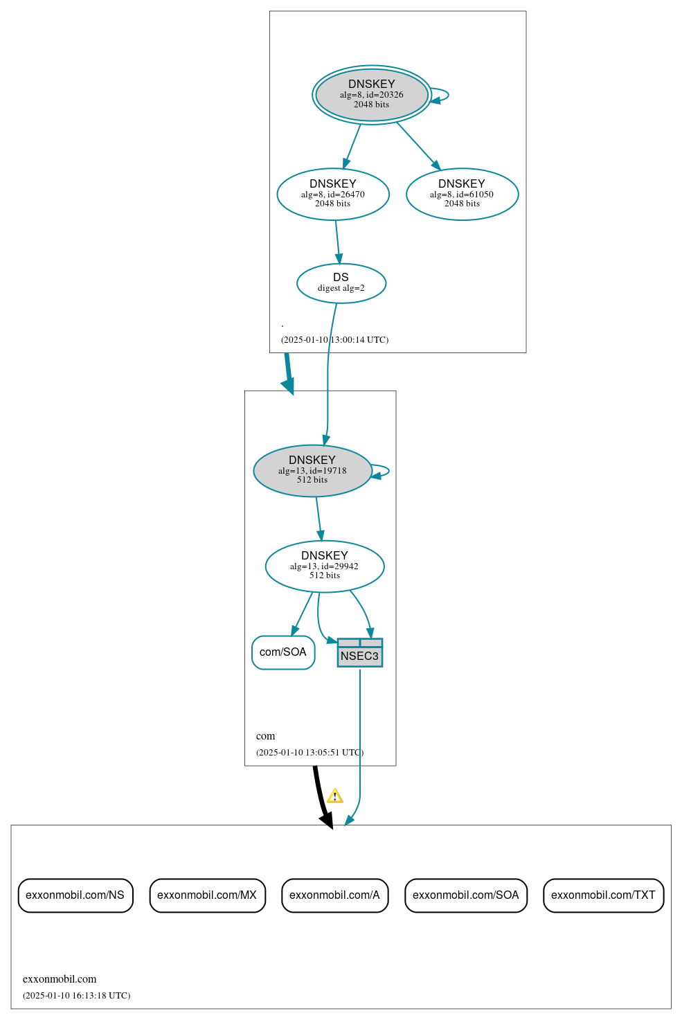
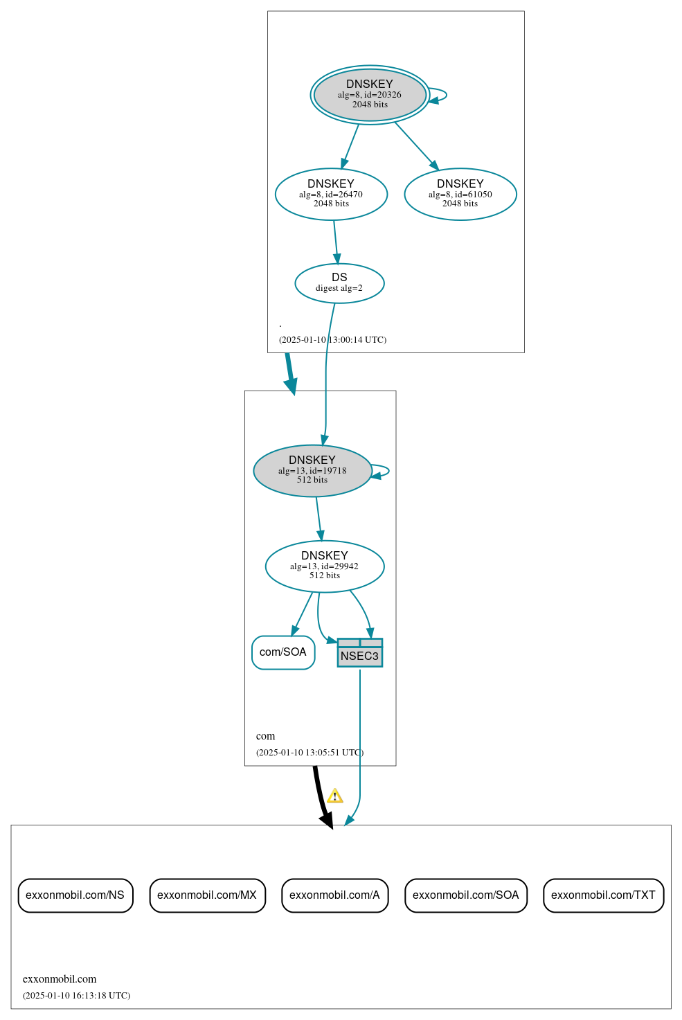
DNSSEC Authentication Chain

RRset statusRRset status

Insecure (5)
  • exxonmobil.com/A
  • exxonmobil.com/MX
  • exxonmobil.com/NS
  • exxonmobil.com/SOA
  • exxonmobil.com/TXT
Secure (1)
  • com/SOA

DNSKEY/DS/NSEC statusDNSKEY/DS/NSEC status

Secure (7)
  • ./DNSKEY (alg 8, id 20326)
  • ./DNSKEY (alg 8, id 26470)
  • ./DNSKEY (alg 8, id 61050)
  • NSEC3 proving non-existence of exxonmobil.com/DS
  • com/DNSKEY (alg 13, id 19718)
  • com/DNSKEY (alg 13, id 29942)
  • com/DS (alg 13, id 19718)

Delegation statusDelegation status

Insecure (1)
  • com to exxonmobil.com
Secure (1)
  • . to com

NoticesNotices

Warnings (2)
  • com to exxonmobil.com: The following NS name(s) were found in the authoritative NS RRset, but not in the delegation NS RRset (i.e., in the com zone): use6.akam.net, ns2-67.akam.net See RFC 1034, Sec. 4.2.2.
  • com to exxonmobil.com: The following NS name(s) were found in the delegation NS RRset (i.e., in the com zone), but not in the authoritative NS RRset: a13-67.akam.net, a3-66.akam.net See RFC 1034, Sec. 4.2.2.

DNSKEY legend

Full legend
SEP bit setSEP bit set
Revoke bit setRevoke bit set
Trust anchorTrust anchor
Download: png | svg
Warning JavaScript is required to make the graph below interactive.
DNSSEC authentication graph