View on GitHub

DNSViz: A DNS visualization tool

export.gov

Updated: 2024-12-18 17:30:31 UTC (444 days ago) Update now
« Previous analysis | Next analysis »
DNSSEC options (hide)
  1. |?|
  2. |?|
  3. |?|
  4. |?|
  5. |?|
  6. |?|
  7. |?|
  8. |?|
  9. |?|
  10. |?|
Notices
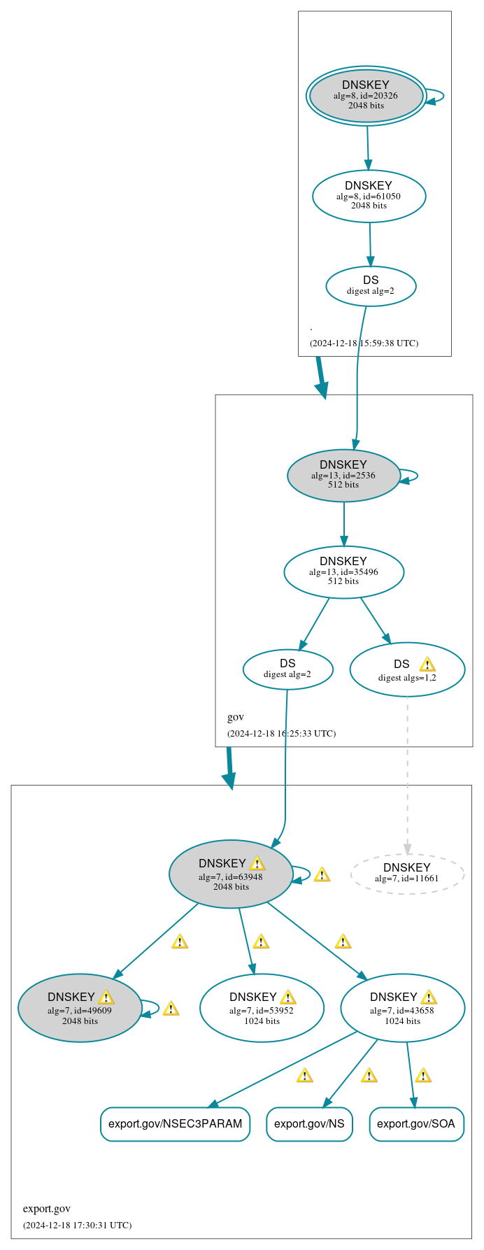
DNSSEC Authentication Chain

RRset statusRRset status

Secure (3)
  • export.gov/NS
  • export.gov/NSEC3PARAM
  • export.gov/SOA

DNSKEY/DS/NSEC statusDNSKEY/DS/NSEC status

Secure (11)
  • ./DNSKEY (alg 8, id 20326)
  • ./DNSKEY (alg 8, id 61050)
  • export.gov/DNSKEY (alg 7, id 43658)
  • export.gov/DNSKEY (alg 7, id 49609)
  • export.gov/DNSKEY (alg 7, id 53952)
  • export.gov/DNSKEY (alg 7, id 63948)
  • export.gov/DS (alg 7, id 11661)
  • export.gov/DS (alg 7, id 63948)
  • gov/DNSKEY (alg 13, id 2536)
  • gov/DNSKEY (alg 13, id 35496)
  • gov/DS (alg 13, id 2536)
Non_existent (1)
  • export.gov/DNSKEY (alg 7, id 11661)

Delegation statusDelegation status

Secure (2)
  • . to gov
  • gov to export.gov

NoticesNotices

Warnings (28)
  • RRSIG export.gov/DNSKEY alg 7, id 49609: DNSSEC implementers are recommended against implementing signing with DNSSEC algorithm 7 (RSASHA1NSEC3SHA1). See RFC 8624, Sec. 3.1.
  • RRSIG export.gov/DNSKEY alg 7, id 49609: DNSSEC implementers are recommended against implementing signing with DNSSEC algorithm 7 (RSASHA1NSEC3SHA1). See RFC 8624, Sec. 3.1.
  • RRSIG export.gov/DNSKEY alg 7, id 49609: DNSSEC implementers are recommended against implementing signing with DNSSEC algorithm 7 (RSASHA1NSEC3SHA1). See RFC 8624, Sec. 3.1.
  • RRSIG export.gov/DNSKEY alg 7, id 49609: DNSSEC implementers are recommended against implementing signing with DNSSEC algorithm 7 (RSASHA1NSEC3SHA1). See RFC 8624, Sec. 3.1.
  • RRSIG export.gov/DNSKEY alg 7, id 63948: DNSSEC implementers are recommended against implementing signing with DNSSEC algorithm 7 (RSASHA1NSEC3SHA1). See RFC 8624, Sec. 3.1.
  • RRSIG export.gov/DNSKEY alg 7, id 63948: DNSSEC implementers are recommended against implementing signing with DNSSEC algorithm 7 (RSASHA1NSEC3SHA1). See RFC 8624, Sec. 3.1.
  • RRSIG export.gov/DNSKEY alg 7, id 63948: DNSSEC implementers are recommended against implementing signing with DNSSEC algorithm 7 (RSASHA1NSEC3SHA1). See RFC 8624, Sec. 3.1.
  • RRSIG export.gov/DNSKEY alg 7, id 63948: DNSSEC implementers are recommended against implementing signing with DNSSEC algorithm 7 (RSASHA1NSEC3SHA1). See RFC 8624, Sec. 3.1.
  • RRSIG export.gov/NS alg 7, id 43658: DNSSEC implementers are recommended against implementing signing with DNSSEC algorithm 7 (RSASHA1NSEC3SHA1). See RFC 8624, Sec. 3.1.
  • RRSIG export.gov/NSEC3PARAM alg 7, id 43658: DNSSEC implementers are recommended against implementing signing with DNSSEC algorithm 7 (RSASHA1NSEC3SHA1). See RFC 8624, Sec. 3.1.
  • RRSIG export.gov/SOA alg 7, id 43658: DNSSEC implementers are recommended against implementing signing with DNSSEC algorithm 7 (RSASHA1NSEC3SHA1). See RFC 8624, Sec. 3.1.
  • export.gov/DNSKEY (alg 7, id 43658): No response was received until the UDP payload size was decreased, indicating that the server might be attempting to send a payload that exceeds the path maximum transmission unit (PMTU) size. See RFC 6891, Sec. 6.2.6. (2600:1480:800::43, 2600:1480:f000::42, UDP_-_EDNS0_4096_D_KN)
  • export.gov/DNSKEY (alg 7, id 49609): No response was received until the UDP payload size was decreased, indicating that the server might be attempting to send a payload that exceeds the path maximum transmission unit (PMTU) size. See RFC 6891, Sec. 6.2.6. (2600:1480:800::43, 2600:1480:f000::42, UDP_-_EDNS0_4096_D_KN)
  • export.gov/DNSKEY (alg 7, id 53952): No response was received until the UDP payload size was decreased, indicating that the server might be attempting to send a payload that exceeds the path maximum transmission unit (PMTU) size. See RFC 6891, Sec. 6.2.6. (2600:1480:800::43, 2600:1480:f000::42, UDP_-_EDNS0_4096_D_KN)
  • export.gov/DNSKEY (alg 7, id 63948): No response was received until the UDP payload size was decreased, indicating that the server might be attempting to send a payload that exceeds the path maximum transmission unit (PMTU) size. See RFC 6891, Sec. 6.2.6. (2600:1480:800::43, 2600:1480:f000::42, UDP_-_EDNS0_4096_D_KN)
  • export.gov/DS (alg 7, id 11661): DNSSEC implementers are prohibited from implementing signing with DS algorithm 1 (SHA-1). See RFC 8624, Sec. 3.2.
  • export.gov/DS (alg 7, id 11661): DNSSEC implementers are prohibited from implementing signing with DS algorithm 1 (SHA-1). See RFC 8624, Sec. 3.2.
  • export.gov/DS (alg 7, id 11661): DS records with digest type 1 (SHA-1) are ignored when DS records with digest type 2 (SHA-256) exist in the same RRset. See RFC 4509, Sec. 3.
  • export.gov/DS (alg 7, id 11661): DS records with digest type 1 (SHA-1) are ignored when DS records with digest type 2 (SHA-256) exist in the same RRset. See RFC 4509, Sec. 3.
  • export.gov/CDNSKEY has warnings; select the "Denial of existence" DNSSEC option to see them.
  • hdxb2.1nm26.export.gov/A has warnings; select the "Denial of existence" DNSSEC option to see them.
  • export.gov/DNSKEY has warnings; select the "Denial of existence" DNSSEC option to see them.
  • export.gov/CNAME has warnings; select the "Denial of existence" DNSSEC option to see them.
  • export.gov/AAAA has warnings; select the "Denial of existence" DNSSEC option to see them.
  • export.gov/CDS has warnings; select the "Denial of existence" DNSSEC option to see them.
  • export.gov/A has warnings; select the "Denial of existence" DNSSEC option to see them.
  • export.gov/MX has warnings; select the "Denial of existence" DNSSEC option to see them.
  • export.gov/TXT has warnings; select the "Denial of existence" DNSSEC option to see them.

DNSKEY legend

Full legend
SEP bit setSEP bit set
Revoke bit setRevoke bit set
Trust anchorTrust anchor
Download: png | svg
Warning JavaScript is required to make the graph below interactive.
DNSSEC authentication graph