View on GitHub

DNSViz: A DNS visualization tool

Due to some technical difficulties, DNSViz is temporarily running without historical data.

Updated: 2020-02-05 08:27:28 UTC ( ago)
Notices
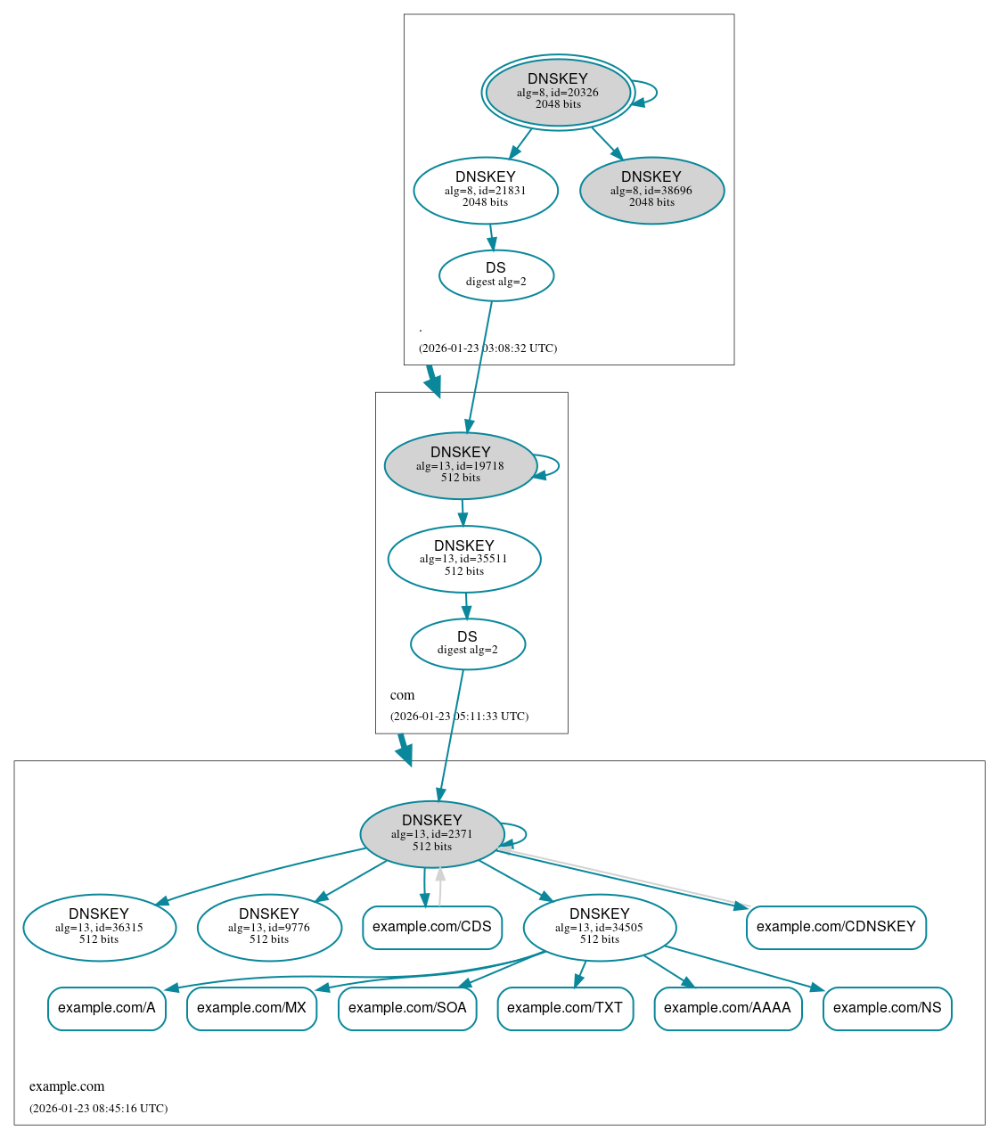
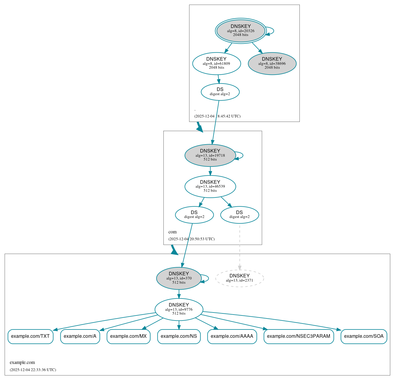
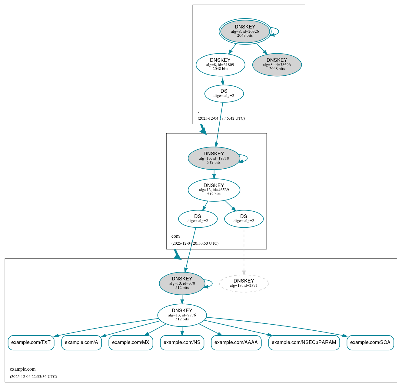
DNSSEC Authentication Chain

DNSKEY legend

Full legend
SEP bit setSEP bit set
Revoke bit setRevoke bit set
Trust anchorTrust anchor