View on GitHub

DNSViz: A DNS visualization tool

europa.eu

Updated: 2026-01-22 21:26:14 UTC (9 hours, 39 minutes ago) Update now
« Previous analysis | Next analysis »
DNSSEC options (hide)
  1. |?|
  2. |?|
  3. |?|
  4. |?|
  5. |?|
  6. |?|
  7. |?|
  8. |?|
  9. |?|
  10. |?|
Notices
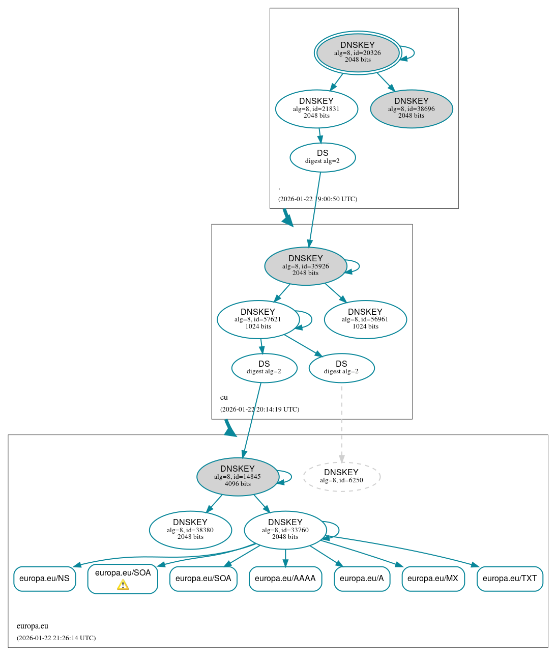
DNSSEC Authentication Chain

RRset statusRRset status

Secure (7)
  • europa.eu/A
  • europa.eu/AAAA
  • europa.eu/MX
  • europa.eu/NS
  • europa.eu/SOA
  • europa.eu/SOA
  • europa.eu/TXT

DNSKEY/DS/NSEC statusDNSKEY/DS/NSEC status

Secure (12)
  • ./DNSKEY (alg 8, id 20326)
  • ./DNSKEY (alg 8, id 21831)
  • ./DNSKEY (alg 8, id 38696)
  • eu/DNSKEY (alg 8, id 35926)
  • eu/DNSKEY (alg 8, id 56961)
  • eu/DNSKEY (alg 8, id 57621)
  • eu/DS (alg 8, id 35926)
  • europa.eu/DNSKEY (alg 8, id 14845)
  • europa.eu/DNSKEY (alg 8, id 33760)
  • europa.eu/DNSKEY (alg 8, id 38380)
  • europa.eu/DS (alg 8, id 14845)
  • europa.eu/DS (alg 8, id 6250)
Non_existent (1)
  • europa.eu/DNSKEY (alg 8, id 6250)

Delegation statusDelegation status

Secure (2)
  • . to eu
  • eu to europa.eu

NoticesNotices

Warnings (1)
  • europa.eu/SOA: No response was received until the UDP payload size was decreased, indicating that the server might be attempting to send a payload that exceeds the path maximum transmission unit (PMTU) size. See RFC 6891, Sec. 6.2.6. (217.32.105.91, UDP_-_EDNS0_4096_D_KN_0x20)

DNSKEY legend

Full legend
SEP bit setSEP bit set
Revoke bit setRevoke bit set
Trust anchorTrust anchor
Download: png | svg
Warning JavaScript is required to make the graph below interactive.
DNSSEC authentication graph