View on GitHub
es
Updated:
2025-12-25 20:49:15 UTC
(
11 hours, 36 minutes ago
)
Update now
« Previous analysis
|
Next analysis »
Tweet
DNSSEC
Responses
Servers
Analyze
DNSSEC options (
hide
)
|?|
RR types:
--All--
A
AAAA
TXT
PTR
MX
NS
SOA
CNAME
SRV
NAPTR
TLSA
NSEC3PARAM
CDNSKEY
CDS
CAA
|?|
DNSSEC algorithms:
--All--
1 - RSA/MD5
3 - DSA/SHA1
5 - RSA/SHA-1
6 - DSA-NSEC3-SHA1
7 - RSASHA1-NSEC3-SHA1
8 - RSA/SHA-256
10 - RSA/SHA-512
12 - GOST R 34.10-2001
13 - ECDSA Curve P-256 with SHA-256
14 - ECDSA Curve P-384 with SHA-384
15 - Ed25519
16 - Ed448
|?|
DS digest algorithms:
--All--
1 - SHA-1
2 - SHA-256
3 - GOST R 34.11-94
4 - SHA-384
|?|
Denial of existence:
|?|
Redundant edges:
|?|
Ignore RFC 8624:
|?|
Ignore RFC 9276:
|?|
Multi-signer:
|?|
Trust anchors:
Root zone KSK
|?|
Additional trusted keys:
Notices
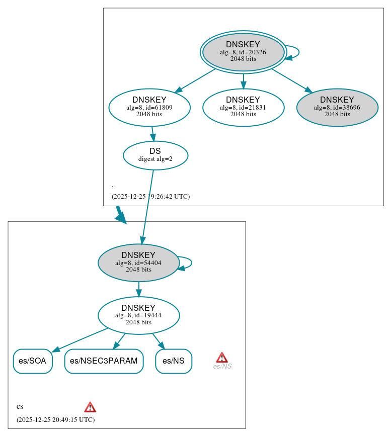
DNSSEC Authentication Chain
RRset status
Secure
(3)
es/NS
es/NSEC3PARAM
es/SOA
DNSKEY/DS/NSEC status
Secure
(7)
./DNSKEY (alg 8, id 20326)
./DNSKEY (alg 8, id 21831)
./DNSKEY (alg 8, id 38696)
./DNSKEY (alg 8, id 61809)
es/DNSKEY (alg 8, id 19444)
es/DNSKEY (alg 8, id 54404)
es/DS (alg 8, id 54404)
Delegation status
Secure
(1)
. to es
Notices
Errors
(6)
es zone: The server(s) were not responsive to queries over UDP. See RFC 1035, Sec. 4.2. (194.0.33.53)
es/NS: No response was received from the server over UDP (tried 12 times). See RFC 1035, Sec. 4.2. (194.0.33.53, UDP_-_NOEDNS_)
es/CDS has errors; select the "Denial of existence" DNSSEC option to see them.
iz0qu.0hegz.es/A has errors; select the "Denial of existence" DNSSEC option to see them.
es/CNAME has errors; select the "Denial of existence" DNSSEC option to see them.
es/CDNSKEY has errors; select the "Denial of existence" DNSSEC option to see them.
Warnings
(4)
es/CDS has warnings; select the "Denial of existence" DNSSEC option to see them.
iz0qu.0hegz.es/A has warnings; select the "Denial of existence" DNSSEC option to see them.
es/CNAME has warnings; select the "Denial of existence" DNSSEC option to see them.
es/CDNSKEY has warnings; select the "Denial of existence" DNSSEC option to see them.
DNSKEY legend
Full legend
SEP bit set
Revoke bit set
Trust anchor
See also
DNSSEC Debugger
by
Verisign Labs
.
Download:
png
|
svg
JavaScript is required to make the graph below interactive.