View on GitHub
epdg.epc.mnc480.mcc311.pub.3gppnetwork.org
Updated:
2025-11-29 12:10:42 UTC
(
31 days ago
)
Update now
« Previous analysis
|
Next analysis »
Tweet
DNSSEC
Responses
Servers
Analyze
DNSSEC options (
hide
)
|?|
RR types:
--All--
A
AAAA
TXT
PTR
MX
NS
SOA
CNAME
SRV
NAPTR
TLSA
NSEC3PARAM
CDNSKEY
CDS
CAA
|?|
DNSSEC algorithms:
--All--
1 - RSA/MD5
3 - DSA/SHA1
5 - RSA/SHA-1
6 - DSA-NSEC3-SHA1
7 - RSASHA1-NSEC3-SHA1
8 - RSA/SHA-256
10 - RSA/SHA-512
12 - GOST R 34.10-2001
13 - ECDSA Curve P-256 with SHA-256
14 - ECDSA Curve P-384 with SHA-384
15 - Ed25519
16 - Ed448
|?|
DS digest algorithms:
--All--
1 - SHA-1
2 - SHA-256
3 - GOST R 34.11-94
4 - SHA-384
|?|
Denial of existence:
|?|
Redundant edges:
|?|
Ignore RFC 8624:
|?|
Ignore RFC 9276:
|?|
Multi-signer:
|?|
Trust anchors:
Root zone KSK
|?|
Additional trusted keys:
Notices
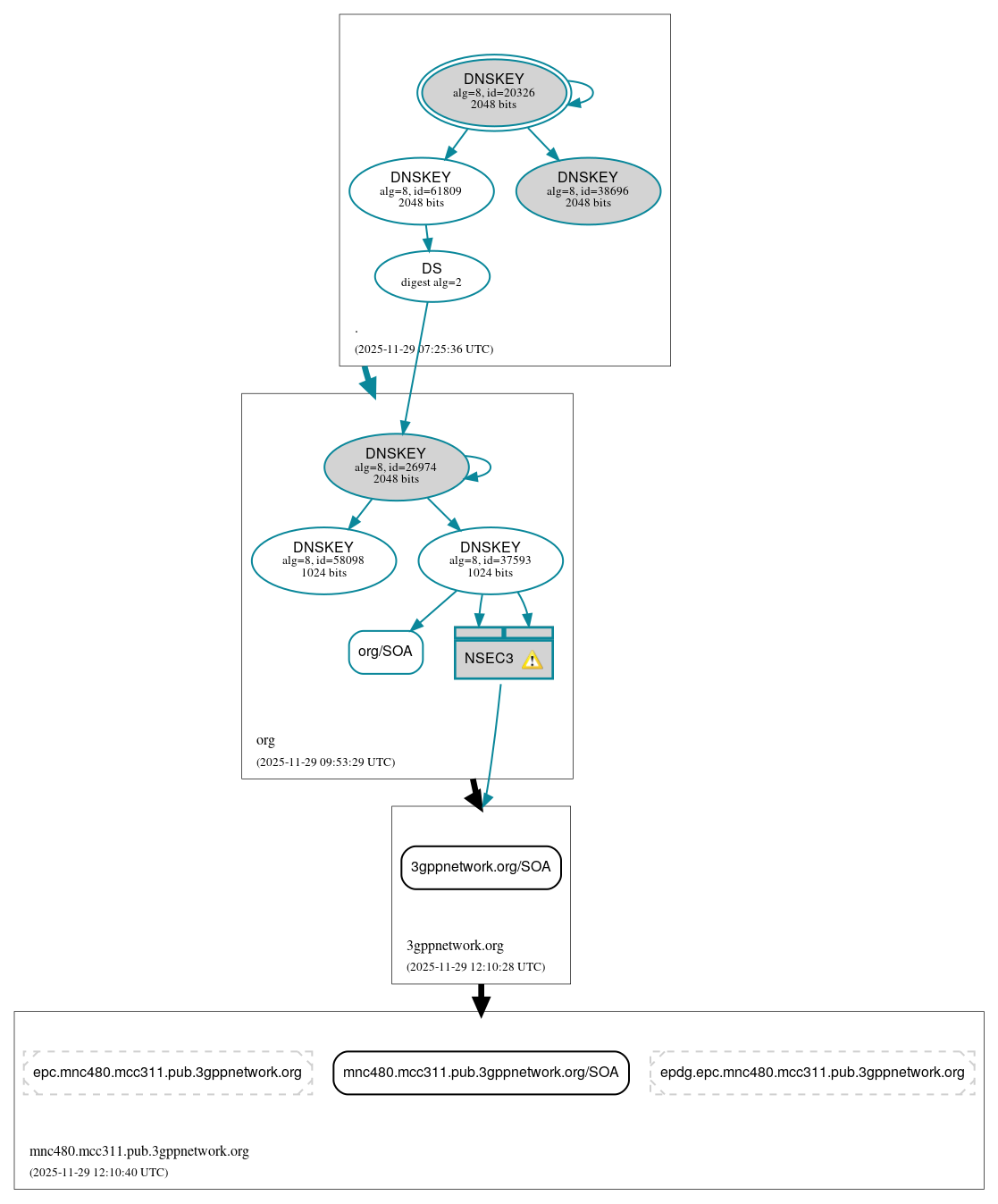
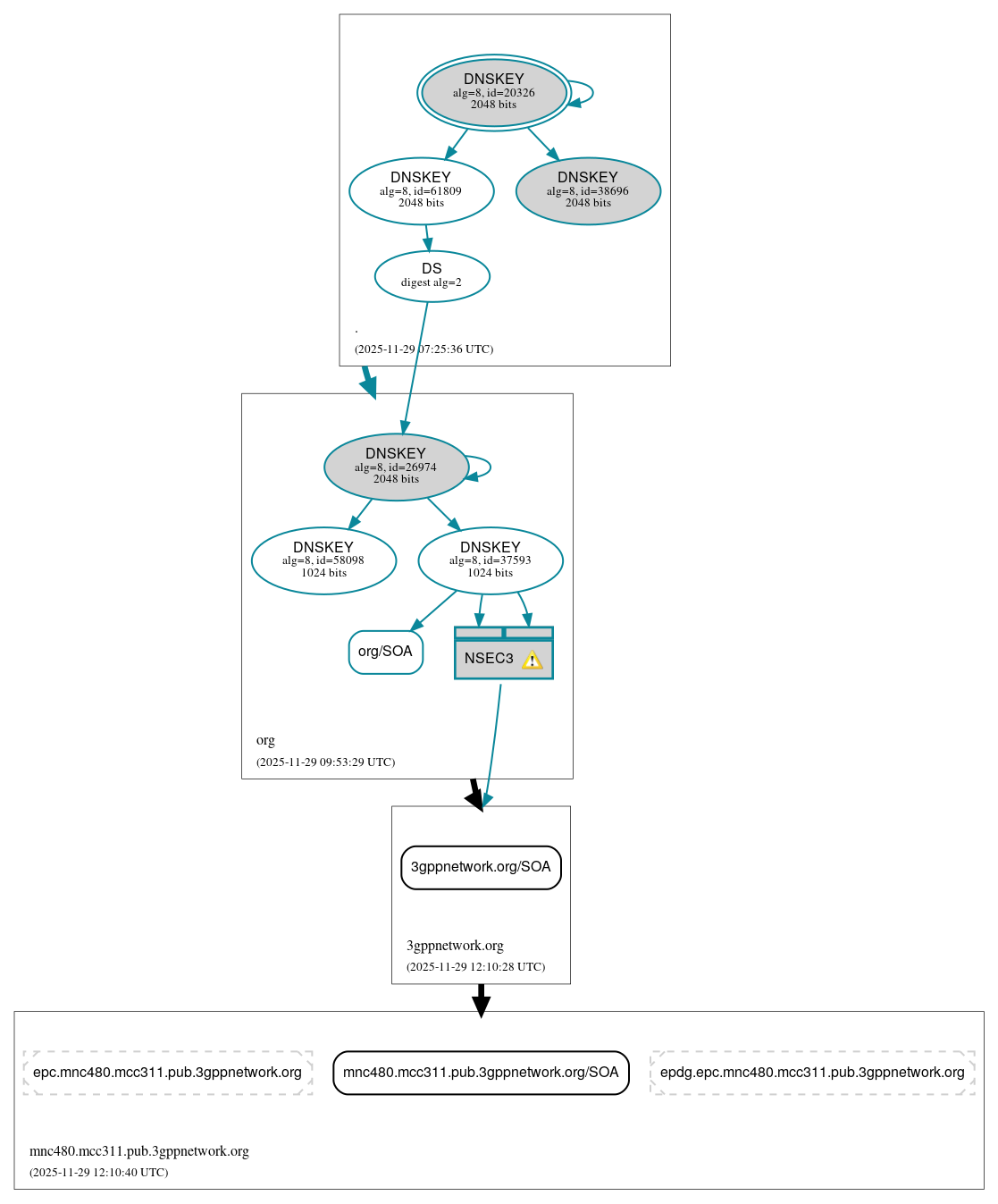
DNSSEC Authentication Chain
RRset status
Insecure
(4)
3gppnetwork.org/SOA
epc.mnc480.mcc311.pub.3gppnetwork.org/A (NXDOMAIN)
epdg.epc.mnc480.mcc311.pub.3gppnetwork.org/A (NXDOMAIN)
mnc480.mcc311.pub.3gppnetwork.org/SOA
Secure
(1)
org/SOA
DNSKEY/DS/NSEC status
Secure
(8)
./DNSKEY (alg 8, id 20326)
./DNSKEY (alg 8, id 38696)
./DNSKEY (alg 8, id 61809)
NSEC3 proving non-existence of 3gppnetwork.org/DS
org/DNSKEY (alg 8, id 26974)
org/DNSKEY (alg 8, id 37593)
org/DNSKEY (alg 8, id 58098)
org/DS (alg 8, id 26974)
Delegation status
Insecure
(2)
3gppnetwork.org to mnc480.mcc311.pub.3gppnetwork.org
org to 3gppnetwork.org
Secure
(1)
. to org
Notices
Warnings
(2)
NSEC3 proving non-existence of 3gppnetwork.org/DS: The salt value for an NSEC3 record should be empty. See RFC 9276, Sec. 3.1.
NSEC3 proving non-existence of 3gppnetwork.org/DS: The salt value for an NSEC3 record should be empty. See RFC 9276, Sec. 3.1.
DNSKEY legend
Full legend
SEP bit set
Revoke bit set
Trust anchor
See also
DNSSEC Debugger
by
Verisign Labs
.
Download:
png
|
svg
JavaScript is required to make the graph below interactive.