View on GitHub
ed448.no
Updated:
2026-03-28 07:32:14 UTC
(
15 days ago
)
Update now
« Previous analysis
|
Next analysis »
Tweet
DNSSEC
Responses
Servers
Analyze
DNSSEC options (
hide
)
|?|
RR types:
--All--
A
AAAA
TXT
PTR
MX
NS
SOA
CNAME
SRV
NAPTR
TLSA
NSEC3PARAM
CDNSKEY
CDS
CAA
|?|
DNSSEC algorithms:
--All--
1 - RSA/MD5
3 - DSA/SHA1
5 - RSA/SHA-1
6 - DSA-NSEC3-SHA1
7 - RSASHA1-NSEC3-SHA1
8 - RSA/SHA-256
10 - RSA/SHA-512
12 - GOST R 34.10-2001
13 - ECDSA Curve P-256 with SHA-256
14 - ECDSA Curve P-384 with SHA-384
15 - Ed25519
16 - Ed448
|?|
DS digest algorithms:
--All--
1 - SHA-1
2 - SHA-256
3 - GOST R 34.11-94
4 - SHA-384
|?|
Denial of existence:
|?|
Redundant edges:
|?|
Ignore RFC 8624:
|?|
Ignore RFC 9276:
|?|
Multi-signer:
|?|
Trust anchors:
Root zone KSK
|?|
Additional trusted keys:
Notices
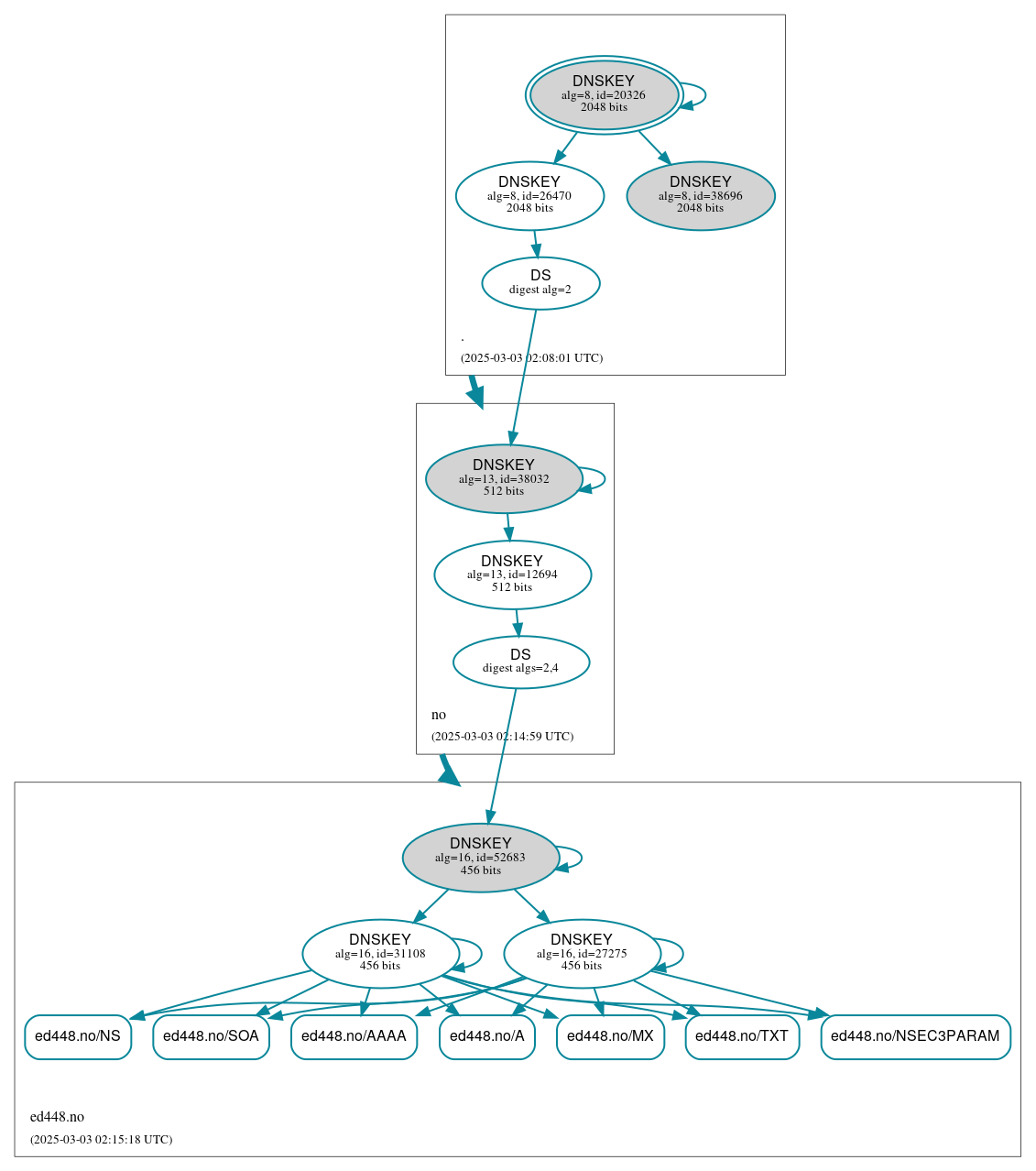
DNSSEC Authentication Chain
RRset status
Secure
(7)
ed448.no/A
ed448.no/AAAA
ed448.no/MX
ed448.no/NS
ed448.no/NSEC3PARAM
ed448.no/SOA
ed448.no/TXT
DNSKEY/DS/NSEC status
Secure
(11)
./DNSKEY (alg 8, id 20326)
./DNSKEY (alg 8, id 21831)
./DNSKEY (alg 8, id 38696)
./DNSKEY (alg 8, id 54393)
ed448.no/DNSKEY (alg 16, id 21083)
ed448.no/DNSKEY (alg 16, id 47213)
ed448.no/DNSKEY (alg 16, id 54625)
ed448.no/DS (alg 16, id 54625)
no/DNSKEY (alg 13, id 38032)
no/DNSKEY (alg 13, id 62194)
no/DS (alg 13, id 38032)
Delegation status
Secure
(2)
. to no
no to ed448.no
Notices
Errors
(3)
ed448.no zone: The server(s) were not responsive to queries over UDP. See RFC 1035, Sec. 4.2. (151.249.124.1)
ed448.no/A: No response was received from the server over UDP (tried 12 times). See RFC 1035, Sec. 4.2. (151.249.124.1, UDP_-_NOEDNS_)
ed448.no/NS: No response was received from the server over UDP (tried 12 times). See RFC 1035, Sec. 4.2. (151.249.124.1, UDP_-_NOEDNS_)
DNSKEY legend
Full legend
SEP bit set
Revoke bit set
Trust anchor
See also
DNSSEC Debugger
by
Verisign Labs
.
Download:
png
|
svg
JavaScript is required to make the graph below interactive.