View on GitHub

DNSViz: A DNS visualization tool

ecpic.gov

Updated: 2024-12-12 15:11:13 UTC (416 days ago) Update now
« Previous analysis | Next analysis »
DNSSEC options (hide)
  1. |?|
  2. |?|
  3. |?|
  4. |?|
  5. |?|
  6. |?|
  7. |?|
  8. |?|
  9. |?|
  10. |?|
Notices
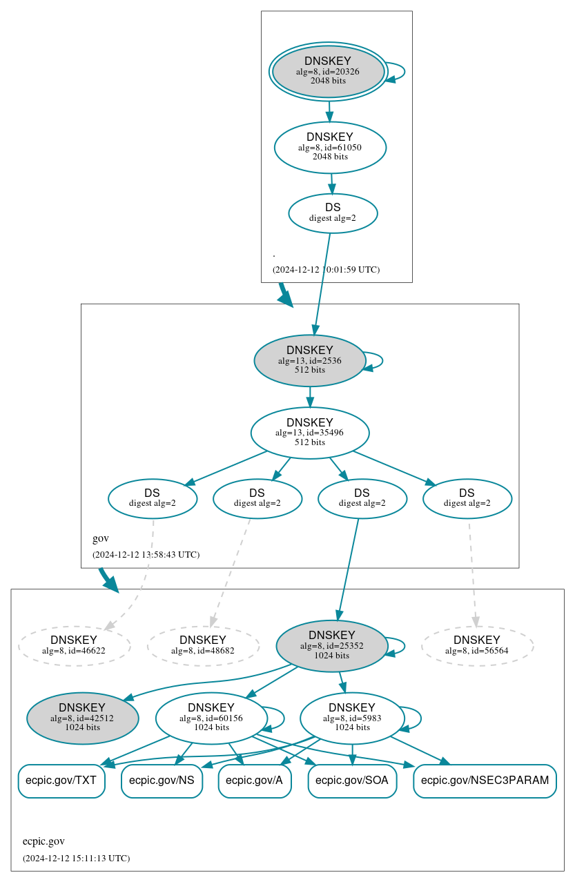
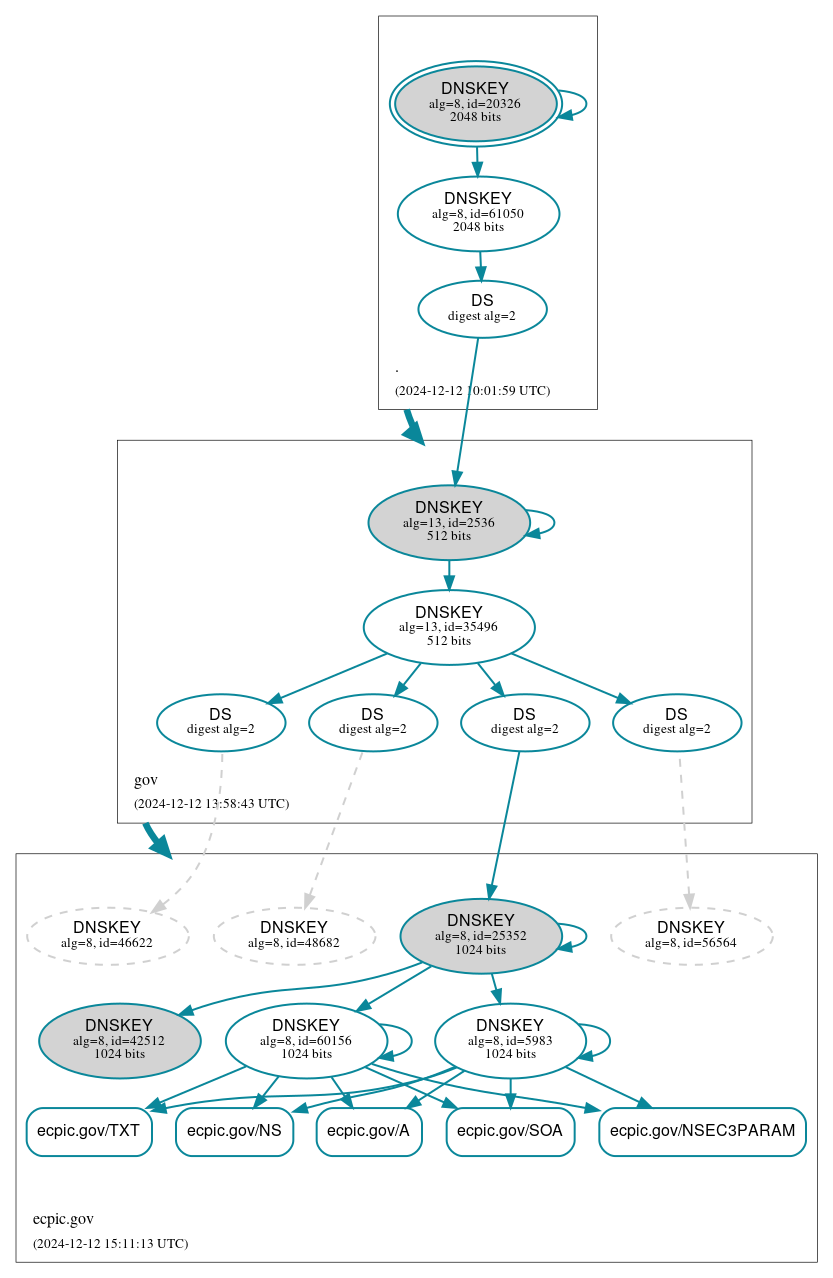
DNSSEC Authentication Chain

RRset statusRRset status

Secure (5)
  • ecpic.gov/A
  • ecpic.gov/NS
  • ecpic.gov/NSEC3PARAM
  • ecpic.gov/SOA
  • ecpic.gov/TXT

DNSKEY/DS/NSEC statusDNSKEY/DS/NSEC status

Secure (13)
  • ./DNSKEY (alg 8, id 20326)
  • ./DNSKEY (alg 8, id 61050)
  • ecpic.gov/DNSKEY (alg 8, id 25352)
  • ecpic.gov/DNSKEY (alg 8, id 42512)
  • ecpic.gov/DNSKEY (alg 8, id 5983)
  • ecpic.gov/DNSKEY (alg 8, id 60156)
  • ecpic.gov/DS (alg 8, id 25352)
  • ecpic.gov/DS (alg 8, id 46622)
  • ecpic.gov/DS (alg 8, id 48682)
  • ecpic.gov/DS (alg 8, id 56564)
  • gov/DNSKEY (alg 13, id 2536)
  • gov/DNSKEY (alg 13, id 35496)
  • gov/DS (alg 13, id 2536)
Non_existent (3)
  • ecpic.gov/DNSKEY (alg 8, id 46622)
  • ecpic.gov/DNSKEY (alg 8, id 48682)
  • ecpic.gov/DNSKEY (alg 8, id 56564)

Delegation statusDelegation status

Secure (2)
  • . to gov
  • gov to ecpic.gov

NoticesNotices

Errors (6)
  • rbegx.cnuvh.ecpic.gov/A has errors; select the "Denial of existence" DNSSEC option to see them.
  • ecpic.gov/CDNSKEY has errors; select the "Denial of existence" DNSSEC option to see them.
  • ecpic.gov/AAAA has errors; select the "Denial of existence" DNSSEC option to see them.
  • ecpic.gov/CDS has errors; select the "Denial of existence" DNSSEC option to see them.
  • ecpic.gov/CNAME has errors; select the "Denial of existence" DNSSEC option to see them.
  • ecpic.gov/MX has errors; select the "Denial of existence" DNSSEC option to see them.

DNSKEY legend

Full legend
SEP bit setSEP bit set
Revoke bit setRevoke bit set
Trust anchorTrust anchor
Download: png | svg
Warning JavaScript is required to make the graph below interactive.
DNSSEC authentication graph