View on GitHub

DNSViz: A DNS visualization tool

dtic.mil

Updated: 2025-06-18 12:20:31 UTC (191 days ago) Update now
« Previous analysis | Next analysis »
DNSSEC options (hide)
  1. |?|
  2. |?|
  3. |?|
  4. |?|
  5. |?|
  6. |?|
  7. |?|
  8. |?|
  9. |?|
  10. |?|
Notices
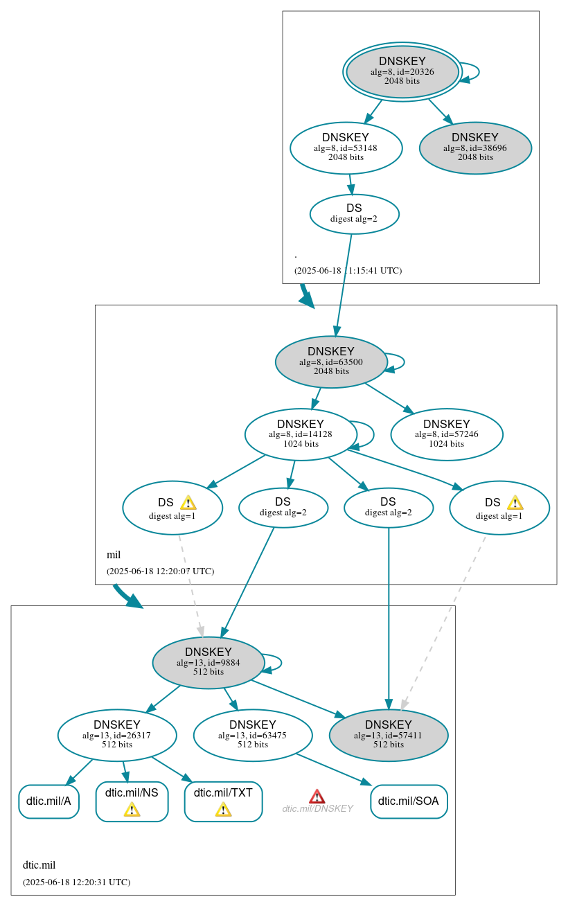
DNSSEC Authentication Chain

RRset statusRRset status

Secure (4)
  • dtic.mil/A
  • dtic.mil/NS
  • dtic.mil/SOA
  • dtic.mil/TXT

DNSKEY/DS/NSEC statusDNSKEY/DS/NSEC status

Secure (15)
  • ./DNSKEY (alg 8, id 20326)
  • ./DNSKEY (alg 8, id 38696)
  • ./DNSKEY (alg 8, id 53148)
  • dtic.mil/DNSKEY (alg 13, id 26317)
  • dtic.mil/DNSKEY (alg 13, id 57411)
  • dtic.mil/DNSKEY (alg 13, id 63475)
  • dtic.mil/DNSKEY (alg 13, id 9884)
  • dtic.mil/DS (alg 13, id 57411)
  • dtic.mil/DS (alg 13, id 57411)
  • dtic.mil/DS (alg 13, id 9884)
  • dtic.mil/DS (alg 13, id 9884)
  • mil/DNSKEY (alg 8, id 14128)
  • mil/DNSKEY (alg 8, id 57246)
  • mil/DNSKEY (alg 8, id 63500)
  • mil/DS (alg 8, id 63500)

Delegation statusDelegation status

Secure (2)
  • . to mil
  • mil to dtic.mil

NoticesNotices

Errors (4)
  • dtic.mil/DNSKEY: No response was received from the server over UDP (tried 4 times). See RFC 1035, Sec. 4.2. (2608:4163:1:143::243, UDP_-_EDNS0_512_D_KN)
  • dtic.mil/AAAA has errors; select the "Denial of existence" DNSSEC option to see them.
  • dtic.mil/MX has errors; select the "Denial of existence" DNSSEC option to see them.
  • dtic.mil/DNSKEY has errors; select the "Denial of existence" DNSSEC option to see them.
Warnings (13)
  • dtic.mil/DS (alg 13, id 57411): DNSSEC implementers are prohibited from implementing signing with DS algorithm 1 (SHA-1). See RFC 8624, Sec. 3.2.
  • dtic.mil/DS (alg 13, id 57411): DNSSEC implementers are prohibited from implementing signing with DS algorithm 1 (SHA-1). See RFC 8624, Sec. 3.2.
  • dtic.mil/DS (alg 13, id 57411): DS records with digest type 1 (SHA-1) are ignored when DS records with digest type 2 (SHA-256) exist in the same RRset. See RFC 4509, Sec. 3.
  • dtic.mil/DS (alg 13, id 57411): DS records with digest type 1 (SHA-1) are ignored when DS records with digest type 2 (SHA-256) exist in the same RRset. See RFC 4509, Sec. 3.
  • dtic.mil/DS (alg 13, id 9884): DNSSEC implementers are prohibited from implementing signing with DS algorithm 1 (SHA-1). See RFC 8624, Sec. 3.2.
  • dtic.mil/DS (alg 13, id 9884): DNSSEC implementers are prohibited from implementing signing with DS algorithm 1 (SHA-1). See RFC 8624, Sec. 3.2.
  • dtic.mil/DS (alg 13, id 9884): DS records with digest type 1 (SHA-1) are ignored when DS records with digest type 2 (SHA-256) exist in the same RRset. See RFC 4509, Sec. 3.
  • dtic.mil/DS (alg 13, id 9884): DS records with digest type 1 (SHA-1) are ignored when DS records with digest type 2 (SHA-256) exist in the same RRset. See RFC 4509, Sec. 3.
  • dtic.mil/NS: No response was received until the UDP payload size was decreased, indicating that the server might be attempting to send a payload that exceeds the path maximum transmission unit (PMTU) size. See RFC 6891, Sec. 6.2.6. (2608:120:c:162::243, 2608:140:c:157::235, 2608:4163:1:143::243, UDP_-_EDNS0_4096_D_KN)
  • dtic.mil/TXT: No response was received until the UDP payload size was decreased, indicating that the server might be attempting to send a payload that exceeds the path maximum transmission unit (PMTU) size. See RFC 6891, Sec. 6.2.6. (2608:4163:1:143::243, UDP_-_EDNS0_4096_D_KN)
  • dtic.mil/AAAA has warnings; select the "Denial of existence" DNSSEC option to see them.
  • w6349.py7z5.dtic.mil/A has warnings; select the "Denial of existence" DNSSEC option to see them.
  • dtic.mil/CNAME has warnings; select the "Denial of existence" DNSSEC option to see them.

DNSKEY legend

Full legend
SEP bit setSEP bit set
Revoke bit setRevoke bit set
Trust anchorTrust anchor
Download: png | svg
Warning JavaScript is required to make the graph below interactive.
DNSSEC authentication graph