View on GitHub

DNSViz: A DNS visualization tool

dteenergy.com

Updated: 2025-06-03 15:41:58 UTC (208 days ago) Update now
« Previous analysis | Next analysis »
DNSSEC options (hide)
  1. |?|
  2. |?|
  3. |?|
  4. |?|
  5. |?|
  6. |?|
  7. |?|
  8. |?|
  9. |?|
  10. |?|
Notices
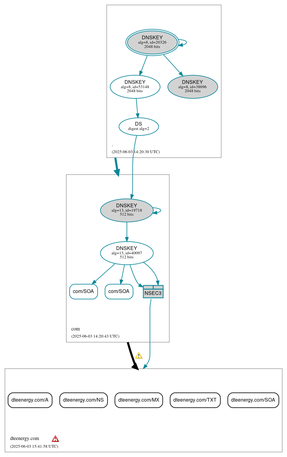
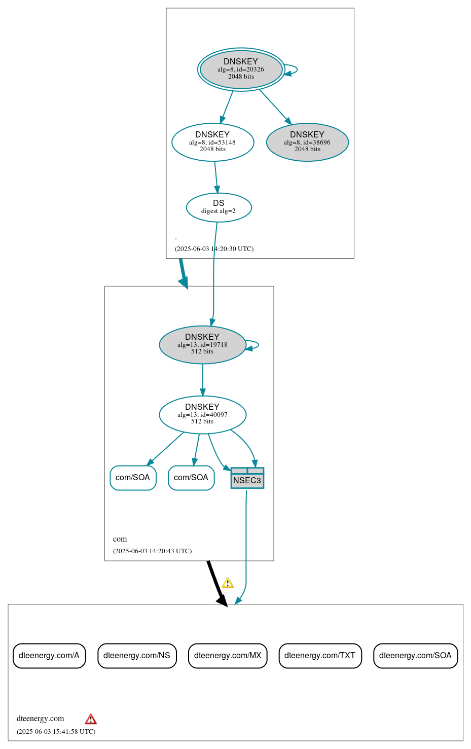
DNSSEC Authentication Chain

RRset statusRRset status

Insecure (5)
  • dteenergy.com/A
  • dteenergy.com/MX
  • dteenergy.com/NS
  • dteenergy.com/SOA
  • dteenergy.com/TXT
Secure (2)
  • com/SOA
  • com/SOA

DNSKEY/DS/NSEC statusDNSKEY/DS/NSEC status

Secure (7)
  • ./DNSKEY (alg 8, id 20326)
  • ./DNSKEY (alg 8, id 38696)
  • ./DNSKEY (alg 8, id 53148)
  • NSEC3 proving non-existence of dteenergy.com/DS
  • com/DNSKEY (alg 13, id 19718)
  • com/DNSKEY (alg 13, id 40097)
  • com/DS (alg 13, id 19718)

Delegation statusDelegation status

Insecure (1)
  • com to dteenergy.com
Secure (1)
  • . to com

NoticesNotices

Errors (1)
  • dteenergy.com zone: The following NS name(s) resolved to IP address(es) in private IP address space: dns7-dmz.dteco.com, dns8-dmz.dteco.com
Warnings (2)
  • com to dteenergy.com: The following NS name(s) were found in the authoritative NS RRset, but not in the delegation NS RRset (i.e., in the com zone): dns7-dmz.dteco.com, dns8-dmz.dteco.com See RFC 1034, Sec. 4.2.2.
  • com to dteenergy.com: The glue address(es) for ns2.dteenergy.com (204.124.154.31) differed from its authoritative address(es) (204.124.154.32). See RFC 1034, Sec. 4.2.2.

DNSKEY legend

Full legend
SEP bit setSEP bit set
Revoke bit setRevoke bit set
Trust anchorTrust anchor
Download: png | svg
Warning JavaScript is required to make the graph below interactive.
DNSSEC authentication graph