View on GitHub

DNSViz: A DNS visualization tool

dnssec.fail

Updated: 2025-11-07 15:29:48 UTC (37 days ago) Update now
« Previous analysis | Next analysis »
DNSSEC options (hide)
  1. |?|
  2. |?|
  3. |?|
  4. |?|
  5. |?|
  6. |?|
  7. |?|
  8. |?|
  9. |?|
  10. |?|
Notices
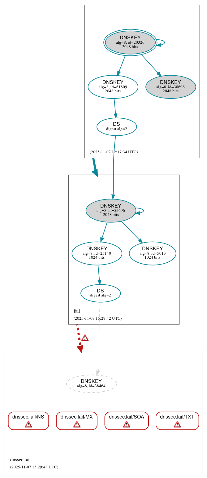
DNSSEC Authentication Chain

RRset statusRRset status

Bogus (4)
  • dnssec.fail/MX
  • dnssec.fail/NS
  • dnssec.fail/SOA
  • dnssec.fail/TXT

DNSKEY/DS/NSEC statusDNSKEY/DS/NSEC status

Secure (8)
  • ./DNSKEY (alg 8, id 20326)
  • ./DNSKEY (alg 8, id 38696)
  • ./DNSKEY (alg 8, id 61809)
  • dnssec.fail/DS (alg 8, id 38464)
  • fail/DNSKEY (alg 8, id 25140)
  • fail/DNSKEY (alg 8, id 5013)
  • fail/DNSKEY (alg 8, id 55696)
  • fail/DS (alg 8, id 55696)
Non_existent (1)
  • dnssec.fail/DNSKEY (alg 8, id 38464)

Delegation statusDelegation status

Bogus (1)
  • fail to dnssec.fail
Secure (1)
  • . to fail

NoticesNotices

Errors (14)
  • dnssec.fail/MX: No RRSIG covering the RRset was returned in the response. See RFC 4035, Sec. 3.1.1. (151.249.124.1, 151.249.126.3, 192.174.68.10, 2001:67c:1bc::10, 2a01:5b40:ac1::1, 2a01:5b40:ac3::1, UDP_-_EDNS0_4096_D_KN, UDP_-_EDNS0_512_D_KN)
  • dnssec.fail/NS: No RRSIG covering the RRset was returned in the response. See RFC 4035, Sec. 3.1.1. (151.249.124.1, 151.249.126.3, 192.174.68.10, 2001:67c:1bc::10, 2a01:5b40:ac1::1, 2a01:5b40:ac3::1, UDP_-_EDNS0_4096_D_KN)
  • dnssec.fail/SOA: No RRSIG covering the RRset was returned in the response. See RFC 4035, Sec. 3.1.1. (151.249.124.1, 151.249.126.3, 192.174.68.10, 2001:67c:1bc::10, 2a01:5b40:ac1::1, 2a01:5b40:ac3::1, TCP_-_EDNS0_4096_D_N, UDP_-_EDNS0_4096_D_KN, UDP_-_EDNS0_4096_D_KN_0x20)
  • dnssec.fail/TXT: No RRSIG covering the RRset was returned in the response. See RFC 4035, Sec. 3.1.1. (151.249.124.1, 151.249.126.3, 192.174.68.10, 2001:67c:1bc::10, 2a01:5b40:ac1::1, 2a01:5b40:ac3::1, UDP_-_EDNS0_4096_D_KN)
  • fail to dnssec.fail: No valid RRSIGs made by a key corresponding to a DS RR were found covering the DNSKEY RRset, resulting in no secure entry point (SEP) into the zone. See RFC 4035, Sec. 2.2, RFC 6840, Sec. 5.11. (151.249.124.1, 151.249.126.3, 192.174.68.10, 2001:67c:1bc::10, 2a01:5b40:ac1::1, 2a01:5b40:ac3::1, UDP_-_EDNS0_4096_D_KN, UDP_-_EDNS0_512_D_KN)
  • fail to dnssec.fail: The DS RRset for the zone included algorithm 8 (RSASHA256), but no DS RR matched a DNSKEY with algorithm 8 that signs the zone's DNSKEY RRset. See RFC 4035, Sec. 2.2, RFC 6840, Sec. 5.11. (151.249.124.1, 151.249.126.3, 192.174.68.10, 2001:67c:1bc::10, 2a01:5b40:ac1::1, 2a01:5b40:ac3::1, UDP_-_EDNS0_4096_D_KN, UDP_-_EDNS0_512_D_KN)
  • dnssec.fail/CDNSKEY has errors; select the "Denial of existence" DNSSEC option to see them.
  • dnssec.fail/NSEC3PARAM has errors; select the "Denial of existence" DNSSEC option to see them.
  • dnssec.fail/CNAME has errors; select the "Denial of existence" DNSSEC option to see them.
  • dnssec.fail/CDS has errors; select the "Denial of existence" DNSSEC option to see them.
  • dnssec.fail/DNSKEY has errors; select the "Denial of existence" DNSSEC option to see them.
  • dnssec.fail/AAAA has errors; select the "Denial of existence" DNSSEC option to see them.
  • mv26e.fdsl1.dnssec.fail/A has errors; select the "Denial of existence" DNSSEC option to see them.
  • dnssec.fail/A has errors; select the "Denial of existence" DNSSEC option to see them.

DNSKEY legend

Full legend
SEP bit setSEP bit set
Revoke bit setRevoke bit set
Trust anchorTrust anchor
Download: png | svg
Warning JavaScript is required to make the graph below interactive.
DNSSEC authentication graph