View on GitHub

DNSViz: A DNS visualization tool

defcon.org

Updated: 2025-07-19 05:35:54 UTC (149 days ago) Update now
« Previous analysis | Next analysis »
DNSSEC options (hide)
  1. |?|
  2. |?|
  3. |?|
  4. |?|
  5. |?|
  6. |?|
  7. |?|
  8. |?|
  9. |?|
  10. |?|
Notices
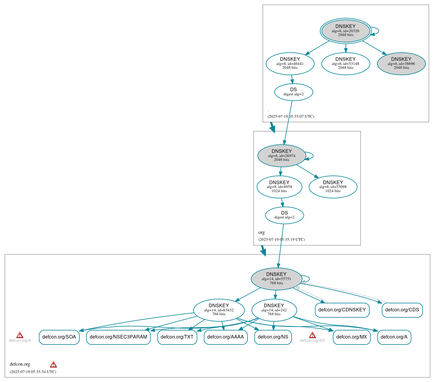
DNSSEC Authentication Chain

RRset statusRRset status

Secure (9)
  • defcon.org/A
  • defcon.org/AAAA
  • defcon.org/CDNSKEY
  • defcon.org/CDS
  • defcon.org/MX
  • defcon.org/NS
  • defcon.org/NSEC3PARAM
  • defcon.org/SOA
  • defcon.org/TXT

DNSKEY/DS/NSEC statusDNSKEY/DS/NSEC status

Secure (12)
  • ./DNSKEY (alg 8, id 20326)
  • ./DNSKEY (alg 8, id 38696)
  • ./DNSKEY (alg 8, id 46441)
  • ./DNSKEY (alg 8, id 53148)
  • defcon.org/DNSKEY (alg 14, id 242)
  • defcon.org/DNSKEY (alg 14, id 55751)
  • defcon.org/DNSKEY (alg 14, id 63432)
  • defcon.org/DS (alg 14, id 55751)
  • org/DNSKEY (alg 8, id 26974)
  • org/DNSKEY (alg 8, id 55098)
  • org/DNSKEY (alg 8, id 8958)
  • org/DS (alg 8, id 26974)

Delegation statusDelegation status

Secure (2)
  • . to org
  • org to defcon.org

NoticesNotices

Errors (4)
  • defcon.org zone: The server(s) were not responsive to queries over UDP. See RFC 1035, Sec. 4.2. (64.87.1.238, 2600:4402:c004::3)
  • defcon.org/A: No response was received from the server over UDP (tried 12 times). See RFC 1035, Sec. 4.2. (64.87.1.238, 2600:4402:c004::3, UDP_-_NOEDNS_)
  • defcon.org/NS: No response was received from the server over UDP (tried 12 times). See RFC 1035, Sec. 4.2. (64.87.1.238, 2600:4402:c004::3, UDP_-_NOEDNS_)
  • izjyb.38nqw.defcon.org/A has errors; select the "Denial of existence" DNSSEC option to see them.
Warnings (2)
  • defcon.org/CNAME has warnings; select the "Denial of existence" DNSSEC option to see them.
  • izjyb.38nqw.defcon.org/A has warnings; select the "Denial of existence" DNSSEC option to see them.

DNSKEY legend

Full legend
SEP bit setSEP bit set
Revoke bit setRevoke bit set
Trust anchorTrust anchor
Download: png | svg
Warning JavaScript is required to make the graph below interactive.
DNSSEC authentication graph