View on GitHub

DNSViz: A DNS visualization tool

csulb.edu

Updated: 2025-09-19 20:34:14 UTC (79 days ago) Update now
« Previous analysis | Next analysis »
DNSSEC options (hide)
  1. |?|
  2. |?|
  3. |?|
  4. |?|
  5. |?|
  6. |?|
  7. |?|
  8. |?|
  9. |?|
  10. |?|
Notices
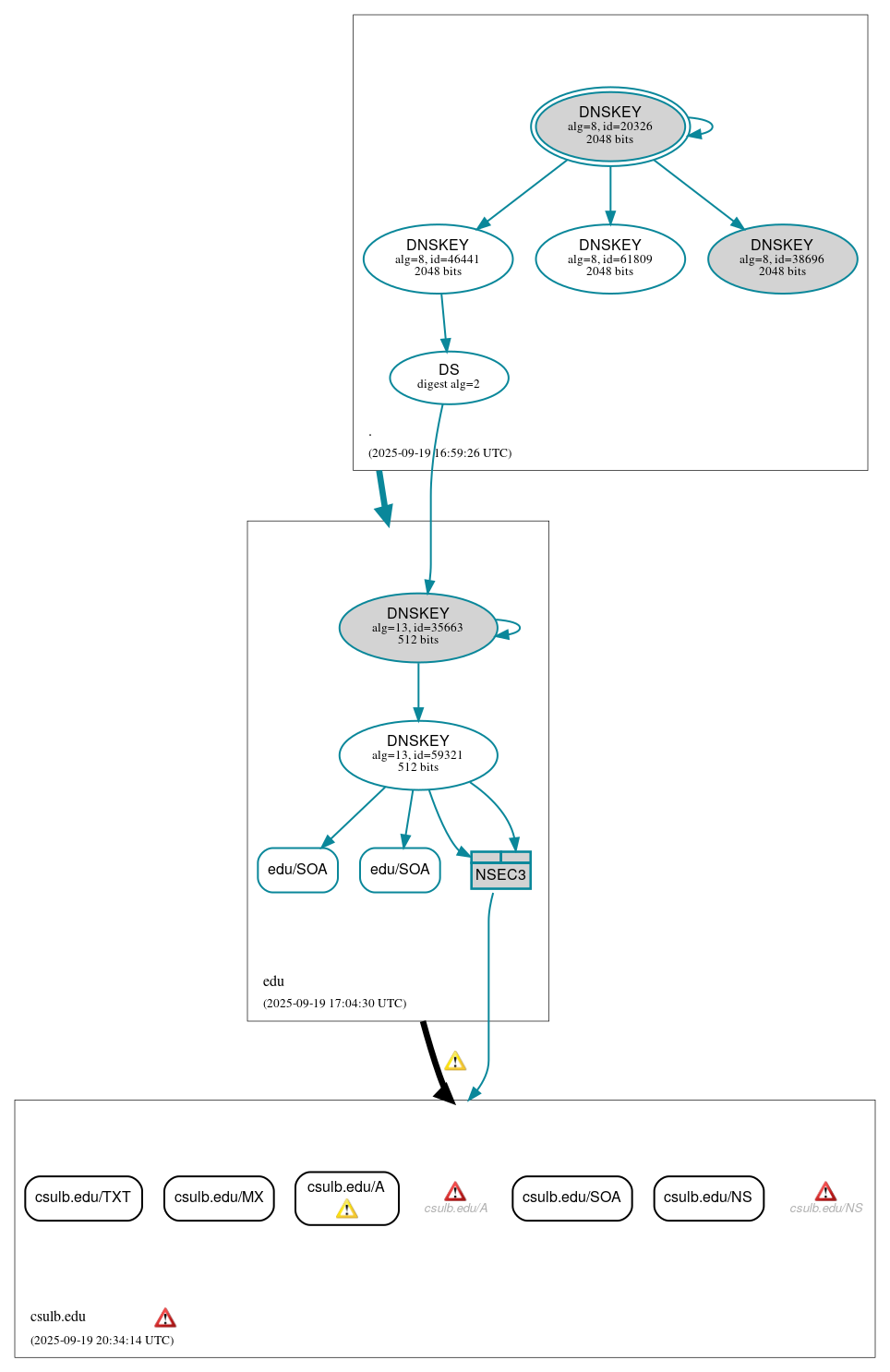
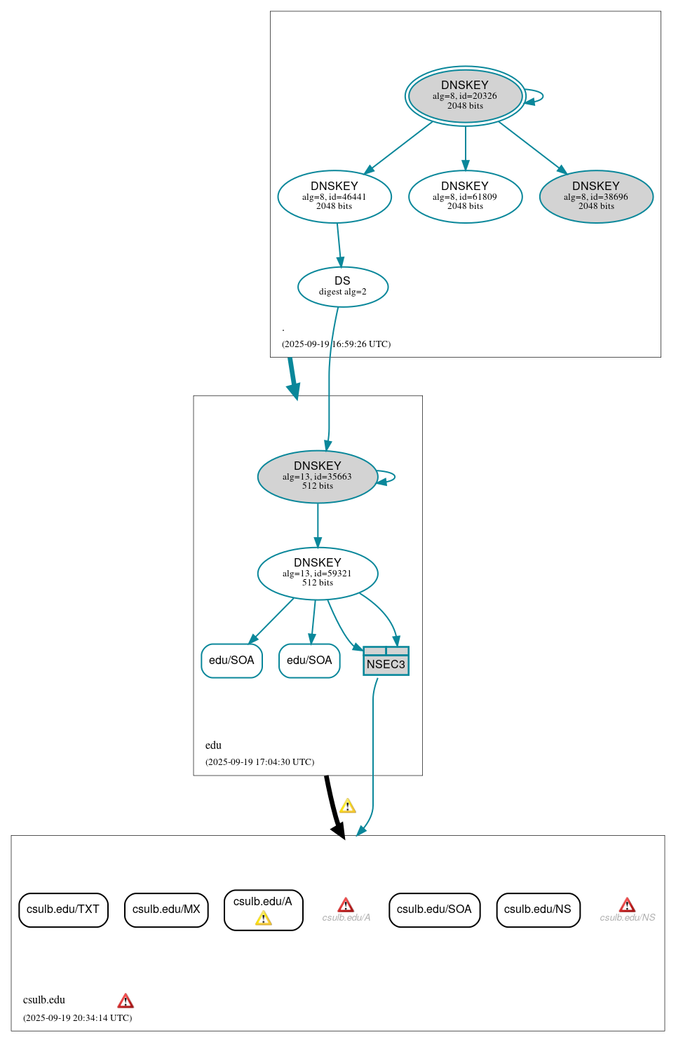
DNSSEC Authentication Chain

RRset statusRRset status

Insecure (5)
  • csulb.edu/A
  • csulb.edu/MX
  • csulb.edu/NS
  • csulb.edu/SOA
  • csulb.edu/TXT
Secure (2)
  • edu/SOA
  • edu/SOA

DNSKEY/DS/NSEC statusDNSKEY/DS/NSEC status

Secure (8)
  • ./DNSKEY (alg 8, id 20326)
  • ./DNSKEY (alg 8, id 38696)
  • ./DNSKEY (alg 8, id 46441)
  • ./DNSKEY (alg 8, id 61809)
  • NSEC3 proving non-existence of csulb.edu/DS
  • edu/DNSKEY (alg 13, id 35663)
  • edu/DNSKEY (alg 13, id 59321)
  • edu/DS (alg 13, id 35663)

Delegation statusDelegation status

Insecure (1)
  • edu to csulb.edu
Secure (1)
  • . to edu

NoticesNotices

Errors (5)
  • csulb.edu zone: The server(s) were not responsive to queries over UDP. See RFC 1035, Sec. 4.2. (2607:f380:a54:ff04::21)
  • csulb.edu/A: No response was received from the server over UDP (tried 12 times). See RFC 1035, Sec. 4.2. (137.164.29.67, 2607:f380:a54:ff04::21, UDP_-_NOEDNS_)
  • csulb.edu/NS: No response was received from the server over UDP (tried 12 times). See RFC 1035, Sec. 4.2. (2607:f380:a54:ff04::21, UDP_-_NOEDNS_)
  • csulb.edu/CDNSKEY has errors; select the "Denial of existence" DNSSEC option to see them.
  • csulb.edu/CDS has errors; select the "Denial of existence" DNSSEC option to see them.
Warnings (5)
  • csulb.edu/A: No response was received until the UDP payload size was decreased, indicating that the server might be attempting to send a payload that exceeds the path maximum transmission unit (PMTU) size. See RFC 6891, Sec. 6.2.6. (137.164.29.69, UDP_-_EDNS0_4096_D_KN)
  • edu to csulb.edu: The following NS name(s) were found in the authoritative NS RRset, but not in the delegation NS RRset (i.e., in the edu zone): ns1.csulb.edu See RFC 1034, Sec. 4.2.2.
  • edu to csulb.edu: The glue address(es) for ns3.csulb.edu (134.139.19.53) differed from its authoritative address(es) (134.139.19.5, 134.139.19.53). See RFC 1034, Sec. 4.2.2.
  • csulb.edu/AAAA has warnings; select the "Denial of existence" DNSSEC option to see them.
  • xwrky.j9zns.csulb.edu/A has warnings; select the "Denial of existence" DNSSEC option to see them.

DNSKEY legend

Full legend
SEP bit setSEP bit set
Revoke bit setRevoke bit set
Trust anchorTrust anchor
Download: png | svg
Warning JavaScript is required to make the graph below interactive.
DNSSEC authentication graph