View on GitHub

DNSViz: A DNS visualization tool

csquad.org

Updated: 2025-02-05 13:52:42 UTC (313 days ago) Update now
« Previous analysis | Next analysis »
DNSSEC options (hide)
  1. |?|
  2. |?|
  3. |?|
  4. |?|
  5. |?|
  6. |?|
  7. |?|
  8. |?|
  9. |?|
  10. |?|
Notices
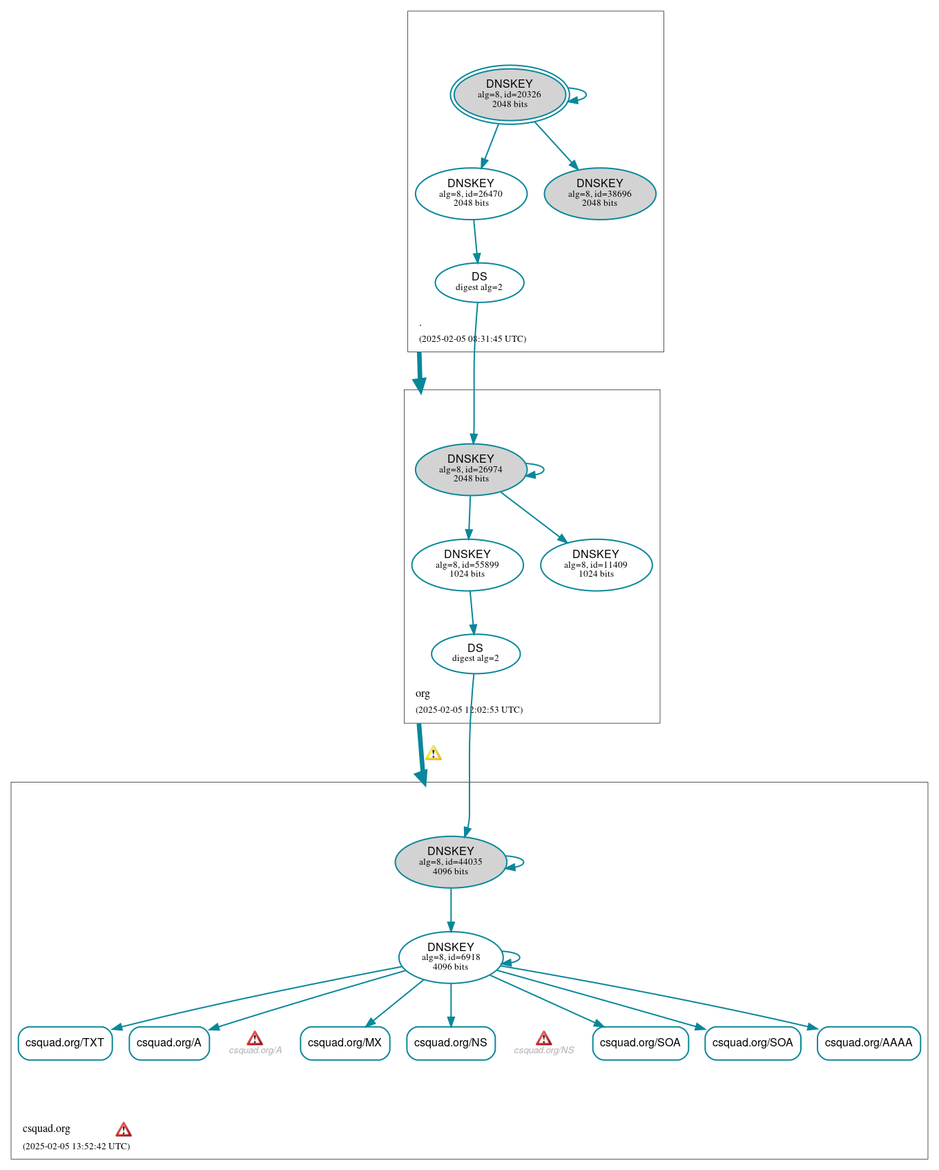
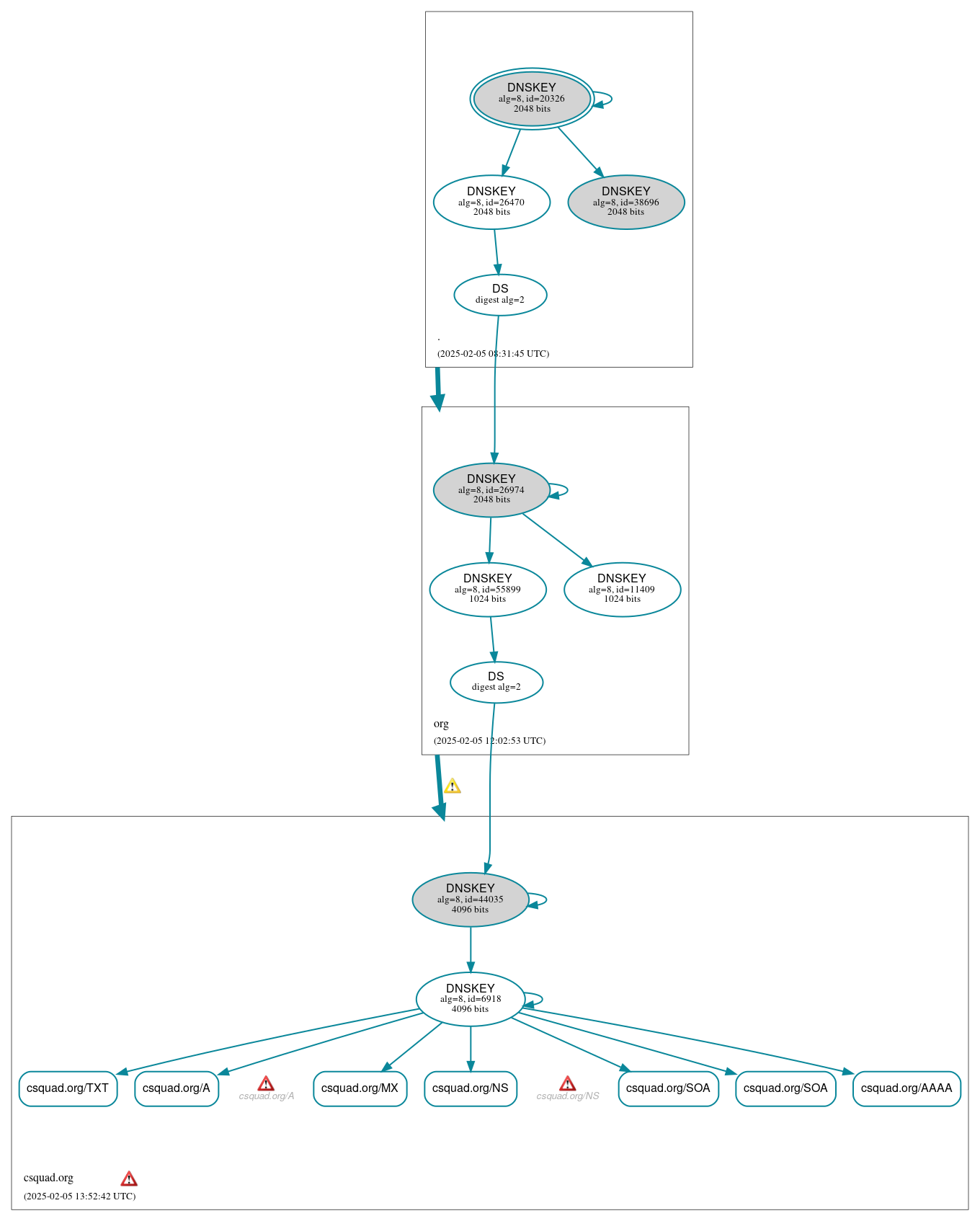
DNSSEC Authentication Chain

RRset statusRRset status

Secure (7)
  • csquad.org/A
  • csquad.org/AAAA
  • csquad.org/MX
  • csquad.org/NS
  • csquad.org/SOA
  • csquad.org/SOA
  • csquad.org/TXT

DNSKEY/DS/NSEC statusDNSKEY/DS/NSEC status

Secure (10)
  • ./DNSKEY (alg 8, id 20326)
  • ./DNSKEY (alg 8, id 26470)
  • ./DNSKEY (alg 8, id 38696)
  • csquad.org/DNSKEY (alg 8, id 44035)
  • csquad.org/DNSKEY (alg 8, id 6918)
  • csquad.org/DS (alg 8, id 44035)
  • org/DNSKEY (alg 8, id 11409)
  • org/DNSKEY (alg 8, id 26974)
  • org/DNSKEY (alg 8, id 55899)
  • org/DS (alg 8, id 26974)

Delegation statusDelegation status

Secure (2)
  • . to org
  • org to csquad.org

NoticesNotices

Errors (4)
  • csquad.org zone: The server(s) were not responsive to queries over UDP. See RFC 1035, Sec. 4.2. (109.190.84.35)
  • csquad.org zone: There was an error resolving the following NS name(s) to address(es): ns.csquad.org
  • csquad.org/A: No response was received from the server over UDP (tried 12 times). See RFC 1035, Sec. 4.2. (109.190.84.35, UDP_-_NOEDNS_)
  • csquad.org/NS: No response was received from the server over UDP (tried 12 times). See RFC 1035, Sec. 4.2. (109.190.84.35, UDP_-_NOEDNS_)
Warnings (1)
  • org to csquad.org: The following NS name(s) were found in the delegation NS RRset (i.e., in the org zone), but not in the authoritative NS RRset: ns6.gandi.net See RFC 1034, Sec. 4.2.2.

DNSKEY legend

Full legend
SEP bit setSEP bit set
Revoke bit setRevoke bit set
Trust anchorTrust anchor
Download: png | svg
Warning JavaScript is required to make the graph below interactive.
DNSSEC authentication graph