View on GitHub

DNSViz: A DNS visualization tool

cpars.gov

Updated: 2025-10-21 13:12:41 UTC (67 days ago) Update now
« Previous analysis | Next analysis »
DNSSEC options (hide)
  1. |?|
  2. |?|
  3. |?|
  4. |?|
  5. |?|
  6. |?|
  7. |?|
  8. |?|
  9. |?|
  10. |?|
Notices
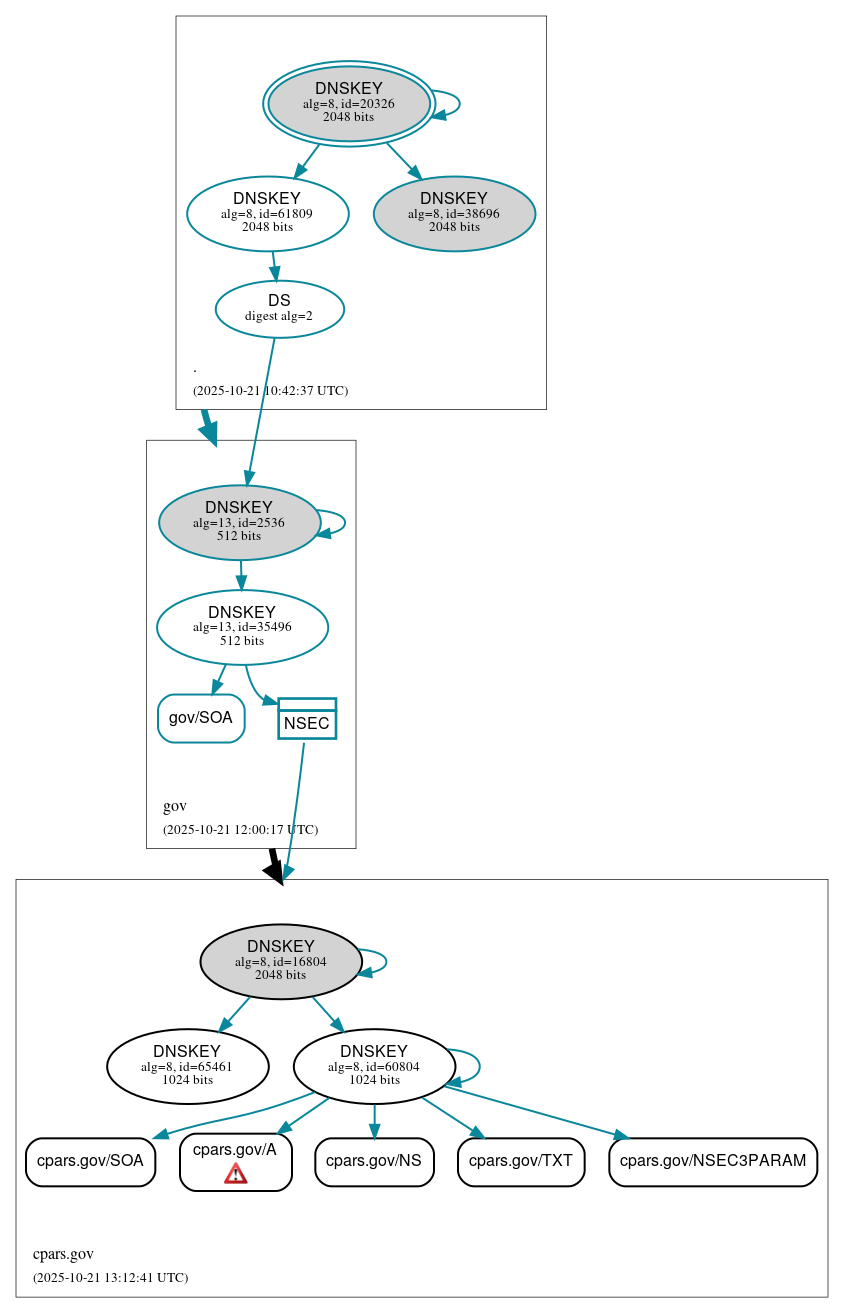
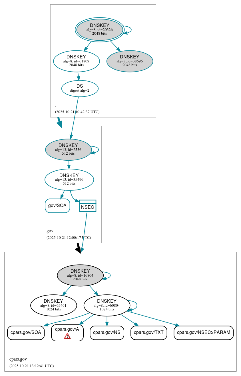
DNSSEC Authentication Chain

RRset statusRRset status

Insecure (5)
  • cpars.gov/A
  • cpars.gov/NS
  • cpars.gov/NSEC3PARAM
  • cpars.gov/SOA
  • cpars.gov/TXT
Secure (1)
  • gov/SOA

DNSKEY/DS/NSEC statusDNSKEY/DS/NSEC status

Insecure (3)
  • cpars.gov/DNSKEY (alg 8, id 16804)
  • cpars.gov/DNSKEY (alg 8, id 60804)
  • cpars.gov/DNSKEY (alg 8, id 65461)
Secure (7)
  • ./DNSKEY (alg 8, id 20326)
  • ./DNSKEY (alg 8, id 38696)
  • ./DNSKEY (alg 8, id 61809)
  • NSEC proving non-existence of cpars.gov/DS
  • gov/DNSKEY (alg 13, id 2536)
  • gov/DNSKEY (alg 13, id 35496)
  • gov/DS (alg 13, id 2536)

Delegation statusDelegation status

Insecure (1)
  • gov to cpars.gov
Secure (1)
  • . to gov

NoticesNotices

Errors (7)
  • cpars.gov/A: No RRSIG covering the RRset was returned in the response. See RFC 4035, Sec. 3.1.1. (131.77.60.232, 152.229.110.232, 214.3.125.232, 214.23.245.6, UDP_-_EDNS0_4096_D_KN)
  • cpars.gov/CNAME has errors; select the "Denial of existence" DNSSEC option to see them.
  • cpars.gov/MX has errors; select the "Denial of existence" DNSSEC option to see them.
  • cpars.gov/CDS has errors; select the "Denial of existence" DNSSEC option to see them.
  • cpars.gov/CDNSKEY has errors; select the "Denial of existence" DNSSEC option to see them.
  • x1q6n.z4oc1.cpars.gov/A has errors; select the "Denial of existence" DNSSEC option to see them.
  • cpars.gov/AAAA has errors; select the "Denial of existence" DNSSEC option to see them.
Warnings (6)
  • cpars.gov/CNAME has warnings; select the "Denial of existence" DNSSEC option to see them.
  • cpars.gov/MX has warnings; select the "Denial of existence" DNSSEC option to see them.
  • cpars.gov/CDS has warnings; select the "Denial of existence" DNSSEC option to see them.
  • cpars.gov/AAAA has warnings; select the "Denial of existence" DNSSEC option to see them.
  • x1q6n.z4oc1.cpars.gov/A has warnings; select the "Denial of existence" DNSSEC option to see them.
  • cpars.gov/CDNSKEY has warnings; select the "Denial of existence" DNSSEC option to see them.

DNSKEY legend

Full legend
SEP bit setSEP bit set
Revoke bit setRevoke bit set
Trust anchorTrust anchor
Download: png | svg
Warning JavaScript is required to make the graph below interactive.
DNSSEC authentication graph