View on GitHub

DNSViz: A DNS visualization tool

connect.gov

Updated: 2025-04-21 13:55:43 UTC (356 days ago) Update now
« Previous analysis | Next analysis »
DNSSEC options (hide)
  1. |?|
  2. |?|
  3. |?|
  4. |?|
  5. |?|
  6. |?|
  7. |?|
  8. |?|
  9. |?|
  10. |?|
Notices
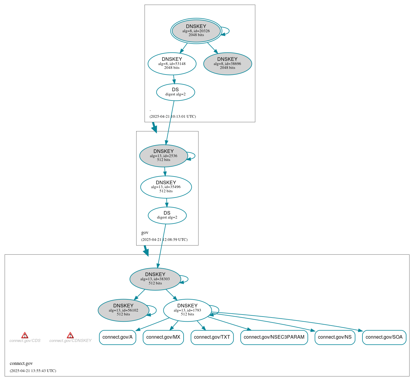
DNSSEC Authentication Chain

RRset statusRRset status

Secure (6)
  • connect.gov/A
  • connect.gov/MX
  • connect.gov/NS
  • connect.gov/NSEC3PARAM
  • connect.gov/SOA
  • connect.gov/TXT

DNSKEY/DS/NSEC statusDNSKEY/DS/NSEC status

Secure (10)
  • ./DNSKEY (alg 8, id 20326)
  • ./DNSKEY (alg 8, id 38696)
  • ./DNSKEY (alg 8, id 53148)
  • connect.gov/DNSKEY (alg 13, id 1793)
  • connect.gov/DNSKEY (alg 13, id 38303)
  • connect.gov/DNSKEY (alg 13, id 56102)
  • connect.gov/DS (alg 13, id 38303)
  • gov/DNSKEY (alg 13, id 2536)
  • gov/DNSKEY (alg 13, id 35496)
  • gov/DS (alg 13, id 2536)

Delegation statusDelegation status

Secure (2)
  • . to gov
  • gov to connect.gov

NoticesNotices

Errors (5)
  • connect.gov/CDNSKEY: No response was received from the server over UDP (tried 12 times). See RFC 1035, Sec. 4.2. (199.134.208.70, 199.134.208.90, 199.134.227.132, UDP_-_NOEDNS_)
  • connect.gov/CDS: No response was received from the server over UDP (tried 12 times). See RFC 1035, Sec. 4.2. (199.134.208.70, 199.134.208.90, 199.134.227.132, UDP_-_NOEDNS_)
  • xdzym.p4m9n.connect.gov/A has errors; select the "Denial of existence" DNSSEC option to see them.
  • connect.gov/CNAME has errors; select the "Denial of existence" DNSSEC option to see them.
  • connect.gov/AAAA has errors; select the "Denial of existence" DNSSEC option to see them.
Warnings (3)
  • xdzym.p4m9n.connect.gov/A has warnings; select the "Denial of existence" DNSSEC option to see them.
  • connect.gov/CNAME has warnings; select the "Denial of existence" DNSSEC option to see them.
  • connect.gov/AAAA has warnings; select the "Denial of existence" DNSSEC option to see them.

DNSKEY legend

Full legend
SEP bit setSEP bit set
Revoke bit setRevoke bit set
Trust anchorTrust anchor
Download: png | svg
Warning JavaScript is required to make the graph below interactive.
DNSSEC authentication graph