View on GitHub

DNSViz: A DNS visualization tool

comcast.net

Updated: 2026-02-09 15:48:54 UTC (31 days ago) Update now
« Previous analysis | Next analysis »
DNSSEC options (hide)
  1. |?|
  2. |?|
  3. |?|
  4. |?|
  5. |?|
  6. |?|
  7. |?|
  8. |?|
  9. |?|
  10. |?|
Notices
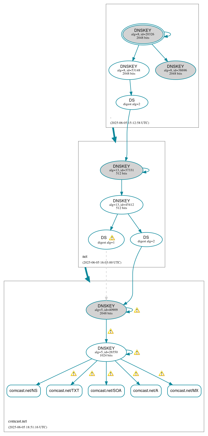
DNSSEC Authentication Chain

RRset statusRRset status

Secure (5)
  • comcast.net/A
  • comcast.net/MX
  • comcast.net/NS
  • comcast.net/SOA
  • comcast.net/TXT

DNSKEY/DS/NSEC statusDNSKEY/DS/NSEC status

Secure (10)
  • ./DNSKEY (alg 8, id 20326)
  • ./DNSKEY (alg 8, id 21831)
  • ./DNSKEY (alg 8, id 38696)
  • comcast.net/DNSKEY (alg 5, id 26550)
  • comcast.net/DNSKEY (alg 5, id 40909)
  • comcast.net/DS (alg 5, id 40909)
  • comcast.net/DS (alg 5, id 40909)
  • net/DNSKEY (alg 13, id 37331)
  • net/DNSKEY (alg 13, id 44109)
  • net/DS (alg 13, id 37331)

Delegation statusDelegation status

Secure (2)
  • . to net
  • net to comcast.net

NoticesNotices

Warnings (20)
  • RRSIG comcast.net/A alg 5, id 26550: DNSSEC implementers are recommended against implementing signing with DNSSEC algorithm 5 (RSASHA1). See RFC 8624, Sec. 3.1.
  • RRSIG comcast.net/DNSKEY alg 5, id 26550: DNSSEC implementers are recommended against implementing signing with DNSSEC algorithm 5 (RSASHA1). See RFC 8624, Sec. 3.1.
  • RRSIG comcast.net/DNSKEY alg 5, id 26550: DNSSEC implementers are recommended against implementing signing with DNSSEC algorithm 5 (RSASHA1). See RFC 8624, Sec. 3.1.
  • RRSIG comcast.net/DNSKEY alg 5, id 40909: DNSSEC implementers are recommended against implementing signing with DNSSEC algorithm 5 (RSASHA1). See RFC 8624, Sec. 3.1.
  • RRSIG comcast.net/DNSKEY alg 5, id 40909: DNSSEC implementers are recommended against implementing signing with DNSSEC algorithm 5 (RSASHA1). See RFC 8624, Sec. 3.1.
  • RRSIG comcast.net/MX alg 5, id 26550: DNSSEC implementers are recommended against implementing signing with DNSSEC algorithm 5 (RSASHA1). See RFC 8624, Sec. 3.1.
  • RRSIG comcast.net/NS alg 5, id 26550: DNSSEC implementers are recommended against implementing signing with DNSSEC algorithm 5 (RSASHA1). See RFC 8624, Sec. 3.1.
  • RRSIG comcast.net/SOA alg 5, id 26550: DNSSEC implementers are recommended against implementing signing with DNSSEC algorithm 5 (RSASHA1). See RFC 8624, Sec. 3.1.
  • RRSIG comcast.net/TXT alg 5, id 26550: DNSSEC implementers are recommended against implementing signing with DNSSEC algorithm 5 (RSASHA1). See RFC 8624, Sec. 3.1.
  • comcast.net/DS (alg 5, id 40909): DNSSEC implementers are prohibited from implementing signing with DS algorithm 1 (SHA-1). See RFC 8624, Sec. 3.2.
  • comcast.net/DS (alg 5, id 40909): DNSSEC implementers are prohibited from implementing signing with DS algorithm 1 (SHA-1). See RFC 8624, Sec. 3.2.
  • comcast.net/DS (alg 5, id 40909): DS records with digest type 1 (SHA-1) are ignored when DS records with digest type 2 (SHA-256) exist in the same RRset. See RFC 4509, Sec. 3.
  • comcast.net/DS (alg 5, id 40909): DS records with digest type 1 (SHA-1) are ignored when DS records with digest type 2 (SHA-256) exist in the same RRset. See RFC 4509, Sec. 3.
  • comcast.net/AAAA has warnings; select the "Denial of existence" DNSSEC option to see them.
  • comcast.net/DNSKEY has warnings; select the "Denial of existence" DNSSEC option to see them.
  • comcast.net/CDS has warnings; select the "Denial of existence" DNSSEC option to see them.
  • comcast.net/CNAME has warnings; select the "Denial of existence" DNSSEC option to see them.
  • comcast.net/NSEC3PARAM has warnings; select the "Denial of existence" DNSSEC option to see them.
  • comcast.net/CDNSKEY has warnings; select the "Denial of existence" DNSSEC option to see them.
  • pd5ts.iwypr.comcast.net/A has warnings; select the "Denial of existence" DNSSEC option to see them.

DNSKEY legend

Full legend
SEP bit setSEP bit set
Revoke bit setRevoke bit set
Trust anchorTrust anchor
Download: png | svg
Warning JavaScript is required to make the graph below interactive.
DNSSEC authentication graph