View on GitHub

DNSViz: A DNS visualization tool

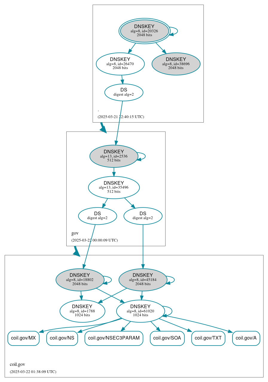
coil.gov

Updated: 2025-03-22 01:38:09 UTC (276 days ago) Update now
« Previous analysis | Next analysis »
DNSSEC options (hide)
  1. |?|
  2. |?|
  3. |?|
  4. |?|
  5. |?|
  6. |?|
  7. |?|
  8. |?|
  9. |?|
  10. |?|
Notices
DNSSEC Authentication Chain

RRset statusRRset status

Secure (6)
  • coil.gov/A
  • coil.gov/MX
  • coil.gov/NS
  • coil.gov/NSEC3PARAM
  • coil.gov/SOA
  • coil.gov/TXT

DNSKEY/DS/NSEC statusDNSKEY/DS/NSEC status

Secure (12)
  • ./DNSKEY (alg 8, id 20326)
  • ./DNSKEY (alg 8, id 26470)
  • ./DNSKEY (alg 8, id 38696)
  • coil.gov/DNSKEY (alg 8, id 1788)
  • coil.gov/DNSKEY (alg 8, id 18802)
  • coil.gov/DNSKEY (alg 8, id 45184)
  • coil.gov/DNSKEY (alg 8, id 61020)
  • coil.gov/DS (alg 8, id 18802)
  • coil.gov/DS (alg 8, id 45184)
  • gov/DNSKEY (alg 13, id 2536)
  • gov/DNSKEY (alg 13, id 35496)
  • gov/DS (alg 13, id 2536)

Delegation statusDelegation status

Secure (2)
  • . to gov
  • gov to coil.gov

NoticesNotices

Errors (5)
  • coil.gov/AAAA has errors; select the "Denial of existence" DNSSEC option to see them.
  • kb2cq.7gbmt.coil.gov/A has errors; select the "Denial of existence" DNSSEC option to see them.
  • coil.gov/CDNSKEY has errors; select the "Denial of existence" DNSSEC option to see them.
  • coil.gov/CDS has errors; select the "Denial of existence" DNSSEC option to see them.
  • coil.gov/CNAME has errors; select the "Denial of existence" DNSSEC option to see them.
Warnings (5)
  • coil.gov/AAAA has warnings; select the "Denial of existence" DNSSEC option to see them.
  • kb2cq.7gbmt.coil.gov/A has warnings; select the "Denial of existence" DNSSEC option to see them.
  • coil.gov/CDNSKEY has warnings; select the "Denial of existence" DNSSEC option to see them.
  • coil.gov/CDS has warnings; select the "Denial of existence" DNSSEC option to see them.
  • coil.gov/CNAME has warnings; select the "Denial of existence" DNSSEC option to see them.

DNSKEY legend

Full legend
SEP bit setSEP bit set
Revoke bit setRevoke bit set
Trust anchorTrust anchor
Download: png | svg
Warning JavaScript is required to make the graph below interactive.
DNSSEC authentication graph