View on GitHub

DNSViz: A DNS visualization tool

codewiz.org

Updated: 2025-10-03 11:58:45 UTC (62 days ago) Update now
« Previous analysis | Next analysis »
DNSSEC options (hide)
  1. |?|
  2. |?|
  3. |?|
  4. |?|
  5. |?|
  6. |?|
  7. |?|
  8. |?|
  9. |?|
  10. |?|
Notices
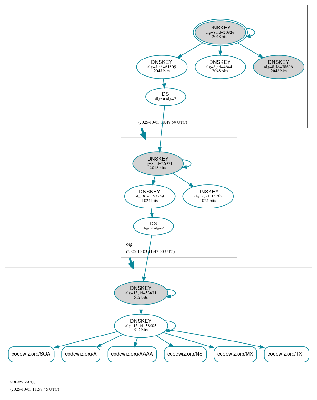
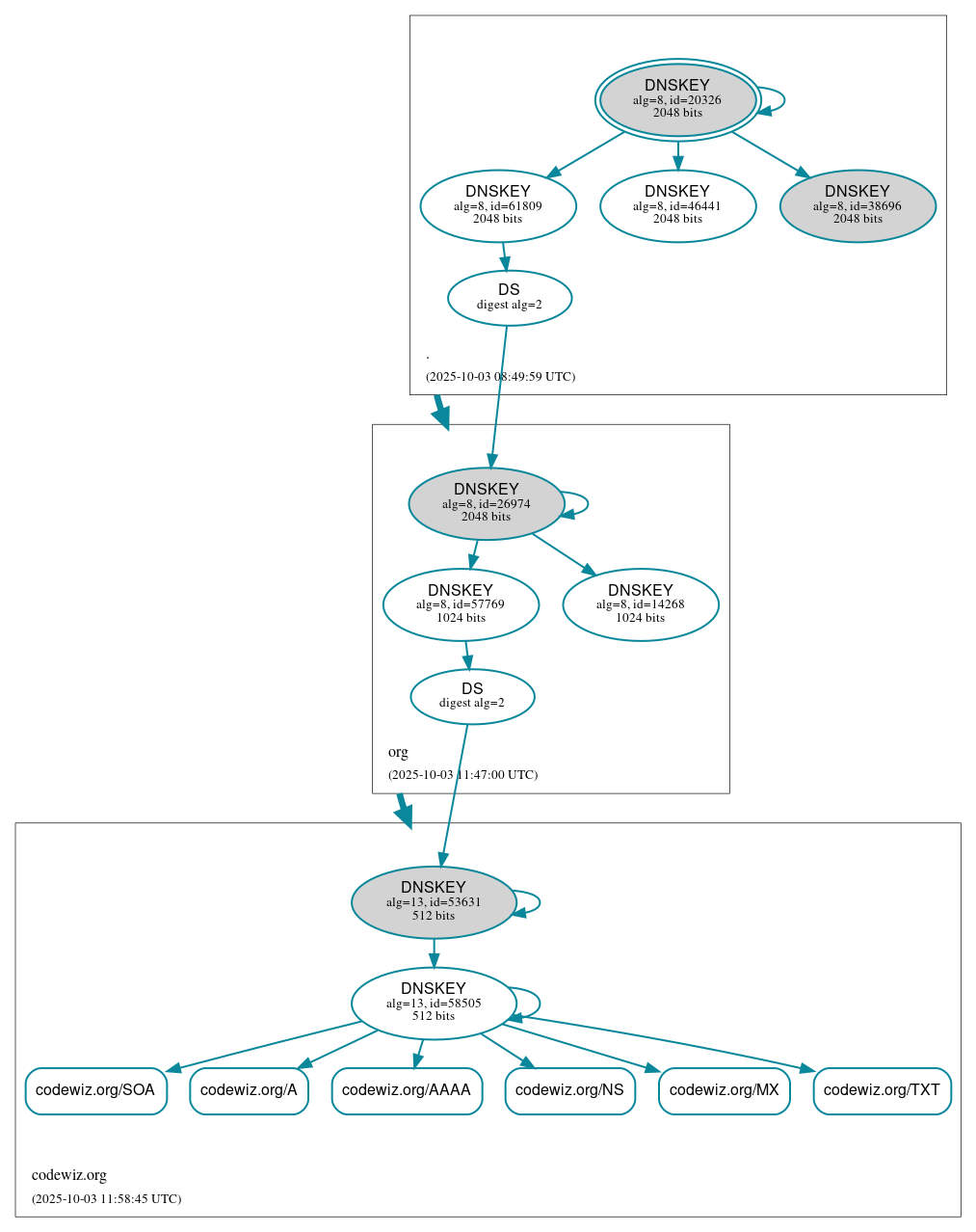
DNSSEC Authentication Chain

RRset statusRRset status

Secure (6)
  • codewiz.org/A
  • codewiz.org/AAAA
  • codewiz.org/MX
  • codewiz.org/NS
  • codewiz.org/SOA
  • codewiz.org/TXT

DNSKEY/DS/NSEC statusDNSKEY/DS/NSEC status

Secure (11)
  • ./DNSKEY (alg 8, id 20326)
  • ./DNSKEY (alg 8, id 38696)
  • ./DNSKEY (alg 8, id 46441)
  • ./DNSKEY (alg 8, id 61809)
  • codewiz.org/DNSKEY (alg 13, id 53631)
  • codewiz.org/DNSKEY (alg 13, id 58505)
  • codewiz.org/DS (alg 13, id 53631)
  • org/DNSKEY (alg 8, id 14268)
  • org/DNSKEY (alg 8, id 26974)
  • org/DNSKEY (alg 8, id 57769)
  • org/DS (alg 8, id 26974)

Delegation statusDelegation status

Secure (2)
  • . to org
  • org to codewiz.org

DNSKEY legend

Full legend
SEP bit setSEP bit set
Revoke bit setRevoke bit set
Trust anchorTrust anchor
Download: png | svg
Warning JavaScript is required to make the graph below interactive.
DNSSEC authentication graph