View on GitHub

DNSViz: A DNS visualization tool

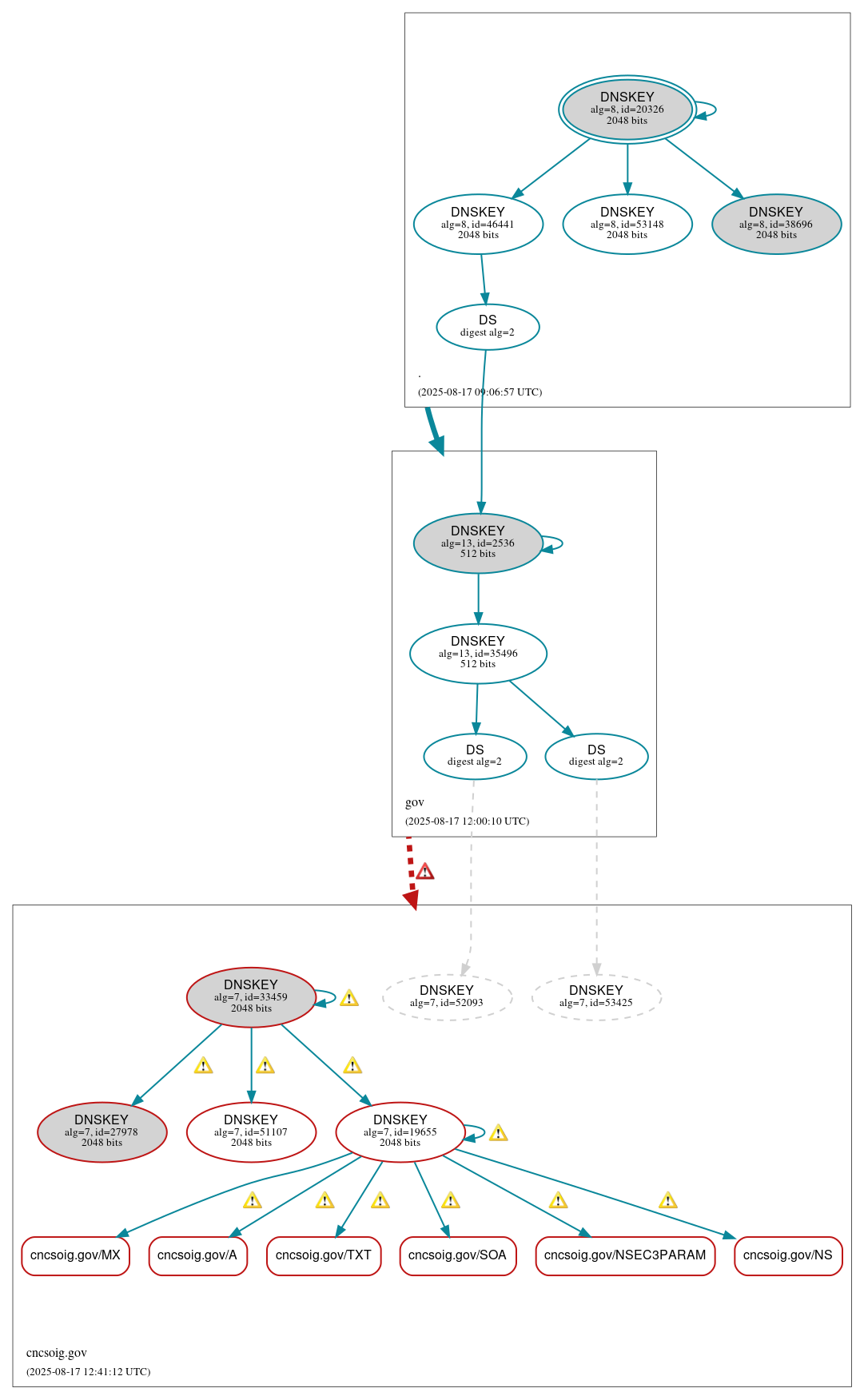
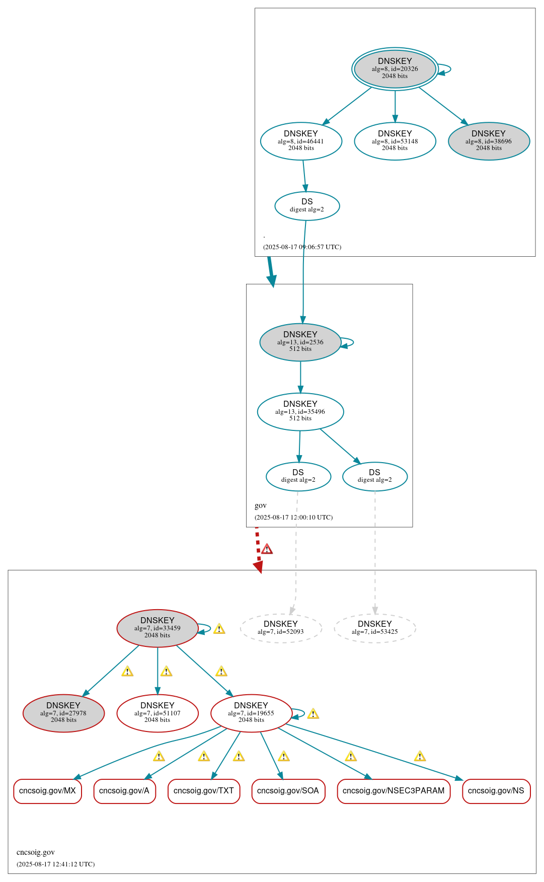
cncsoig.gov

Updated: 2025-08-17 12:41:12 UTC (202 days ago) Update now
« Previous analysis | Next analysis »
DNSSEC options (hide)
  1. |?|
  2. |?|
  3. |?|
  4. |?|
  5. |?|
  6. |?|
  7. |?|
  8. |?|
  9. |?|
  10. |?|
Notices
DNSSEC Authentication Chain

RRset statusRRset status

Bogus (6)
  • cncsoig.gov/A
  • cncsoig.gov/MX
  • cncsoig.gov/NS
  • cncsoig.gov/NSEC3PARAM
  • cncsoig.gov/SOA
  • cncsoig.gov/TXT

DNSKEY/DS/NSEC statusDNSKEY/DS/NSEC status

Bogus (4)
  • cncsoig.gov/DNSKEY (alg 7, id 19655)
  • cncsoig.gov/DNSKEY (alg 7, id 27978)
  • cncsoig.gov/DNSKEY (alg 7, id 33459)
  • cncsoig.gov/DNSKEY (alg 7, id 51107)
Secure (9)
  • ./DNSKEY (alg 8, id 20326)
  • ./DNSKEY (alg 8, id 38696)
  • ./DNSKEY (alg 8, id 46441)
  • ./DNSKEY (alg 8, id 53148)
  • cncsoig.gov/DS (alg 7, id 52093)
  • cncsoig.gov/DS (alg 7, id 53425)
  • gov/DNSKEY (alg 13, id 2536)
  • gov/DNSKEY (alg 13, id 35496)
  • gov/DS (alg 13, id 2536)
Non_existent (2)
  • cncsoig.gov/DNSKEY (alg 7, id 52093)
  • cncsoig.gov/DNSKEY (alg 7, id 53425)

Delegation statusDelegation status

Bogus (1)
  • gov to cncsoig.gov
Secure (1)
  • . to gov

NoticesNotices

Errors (7)
  • gov to cncsoig.gov: No valid RRSIGs made by a key corresponding to a DS RR were found covering the DNSKEY RRset, resulting in no secure entry point (SEP) into the zone. See RFC 4035, Sec. 2.2, RFC 6840, Sec. 5.11. (198.6.1.18, 198.6.1.65, TCP_-_EDNS0_4096_D_KN)
  • gov to cncsoig.gov: The DS RRset for the zone included algorithm 7 (RSASHA1NSEC3SHA1), but no DS RR matched a DNSKEY with algorithm 7 that signs the zone's DNSKEY RRset. See RFC 4035, Sec. 2.2, RFC 6840, Sec. 5.11. (198.6.1.18, 198.6.1.65, TCP_-_EDNS0_4096_D_KN)
  • cncsoig.gov/CNAME has errors; select the "Denial of existence" DNSSEC option to see them.
  • 1u95g.9xg5t.cncsoig.gov/A has errors; select the "Denial of existence" DNSSEC option to see them.
  • cncsoig.gov/CDS has errors; select the "Denial of existence" DNSSEC option to see them.
  • cncsoig.gov/AAAA has errors; select the "Denial of existence" DNSSEC option to see them.
  • cncsoig.gov/CDNSKEY has errors; select the "Denial of existence" DNSSEC option to see them.
Warnings (20)
  • RRSIG cncsoig.gov/A alg 7, id 19655: DNSSEC implementers are recommended against implementing signing with DNSSEC algorithm 7 (RSASHA1NSEC3SHA1). See RFC 8624, Sec. 3.1.
  • RRSIG cncsoig.gov/DNSKEY alg 7, id 19655: DNSSEC implementers are recommended against implementing signing with DNSSEC algorithm 7 (RSASHA1NSEC3SHA1). See RFC 8624, Sec. 3.1.
  • RRSIG cncsoig.gov/DNSKEY alg 7, id 19655: DNSSEC implementers are recommended against implementing signing with DNSSEC algorithm 7 (RSASHA1NSEC3SHA1). See RFC 8624, Sec. 3.1.
  • RRSIG cncsoig.gov/DNSKEY alg 7, id 19655: DNSSEC implementers are recommended against implementing signing with DNSSEC algorithm 7 (RSASHA1NSEC3SHA1). See RFC 8624, Sec. 3.1.
  • RRSIG cncsoig.gov/DNSKEY alg 7, id 19655: DNSSEC implementers are recommended against implementing signing with DNSSEC algorithm 7 (RSASHA1NSEC3SHA1). See RFC 8624, Sec. 3.1.
  • RRSIG cncsoig.gov/DNSKEY alg 7, id 33459: DNSSEC implementers are recommended against implementing signing with DNSSEC algorithm 7 (RSASHA1NSEC3SHA1). See RFC 8624, Sec. 3.1.
  • RRSIG cncsoig.gov/DNSKEY alg 7, id 33459: DNSSEC implementers are recommended against implementing signing with DNSSEC algorithm 7 (RSASHA1NSEC3SHA1). See RFC 8624, Sec. 3.1.
  • RRSIG cncsoig.gov/DNSKEY alg 7, id 33459: DNSSEC implementers are recommended against implementing signing with DNSSEC algorithm 7 (RSASHA1NSEC3SHA1). See RFC 8624, Sec. 3.1.
  • RRSIG cncsoig.gov/DNSKEY alg 7, id 33459: DNSSEC implementers are recommended against implementing signing with DNSSEC algorithm 7 (RSASHA1NSEC3SHA1). See RFC 8624, Sec. 3.1.
  • RRSIG cncsoig.gov/MX alg 7, id 19655: DNSSEC implementers are recommended against implementing signing with DNSSEC algorithm 7 (RSASHA1NSEC3SHA1). See RFC 8624, Sec. 3.1.
  • RRSIG cncsoig.gov/NS alg 7, id 19655: DNSSEC implementers are recommended against implementing signing with DNSSEC algorithm 7 (RSASHA1NSEC3SHA1). See RFC 8624, Sec. 3.1.
  • RRSIG cncsoig.gov/NSEC3PARAM alg 7, id 19655: DNSSEC implementers are recommended against implementing signing with DNSSEC algorithm 7 (RSASHA1NSEC3SHA1). See RFC 8624, Sec. 3.1.
  • RRSIG cncsoig.gov/SOA alg 7, id 19655: DNSSEC implementers are recommended against implementing signing with DNSSEC algorithm 7 (RSASHA1NSEC3SHA1). See RFC 8624, Sec. 3.1.
  • RRSIG cncsoig.gov/TXT alg 7, id 19655: DNSSEC implementers are recommended against implementing signing with DNSSEC algorithm 7 (RSASHA1NSEC3SHA1). See RFC 8624, Sec. 3.1.
  • cncsoig.gov/CNAME has warnings; select the "Denial of existence" DNSSEC option to see them.
  • cncsoig.gov/DNSKEY has warnings; select the "Denial of existence" DNSSEC option to see them.
  • cncsoig.gov/AAAA has warnings; select the "Denial of existence" DNSSEC option to see them.
  • cncsoig.gov/CDS has warnings; select the "Denial of existence" DNSSEC option to see them.
  • 1u95g.9xg5t.cncsoig.gov/A has warnings; select the "Denial of existence" DNSSEC option to see them.
  • cncsoig.gov/CDNSKEY has warnings; select the "Denial of existence" DNSSEC option to see them.

DNSKEY legend

Full legend
SEP bit setSEP bit set
Revoke bit setRevoke bit set
Trust anchorTrust anchor
Download: png | svg
Warning JavaScript is required to make the graph below interactive.
DNSSEC authentication graph