View on GitHub

DNSViz: A DNS visualization tool

cit.com

Updated: 2025-02-08 17:55:51 UTC (433 days ago) Update now
« Previous analysis | Next analysis »
DNSSEC options (hide)
  1. |?|
  2. |?|
  3. |?|
  4. |?|
  5. |?|
  6. |?|
  7. |?|
  8. |?|
  9. |?|
  10. |?|
Notices
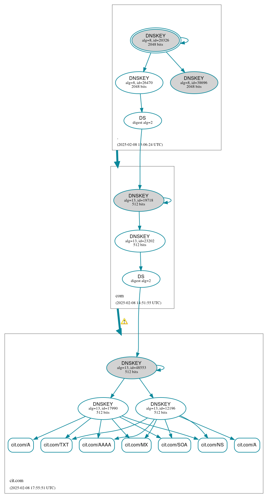
DNSSEC Authentication Chain

RRset statusRRset status

Secure (7)
  • cit.com/A
  • cit.com/A
  • cit.com/AAAA
  • cit.com/MX
  • cit.com/NS
  • cit.com/SOA
  • cit.com/TXT

DNSKEY/DS/NSEC statusDNSKEY/DS/NSEC status

Secure (10)
  • ./DNSKEY (alg 8, id 20326)
  • ./DNSKEY (alg 8, id 26470)
  • ./DNSKEY (alg 8, id 38696)
  • cit.com/DNSKEY (alg 13, id 12196)
  • cit.com/DNSKEY (alg 13, id 17990)
  • cit.com/DNSKEY (alg 13, id 48553)
  • cit.com/DS (alg 13, id 48553)
  • com/DNSKEY (alg 13, id 19718)
  • com/DNSKEY (alg 13, id 23202)
  • com/DS (alg 13, id 19718)

Delegation statusDelegation status

Secure (2)
  • . to com
  • com to cit.com

NoticesNotices

Warnings (3)
  • com to cit.com: The glue address(es) for ns01.firstcitizens.com (198.51.44.8) differed from its authoritative address(es) (198.51.44.1). See RFC 1034, Sec. 4.2.2.
  • com to cit.com: The glue address(es) for ns02.firstcitizens.com (198.51.45.8) differed from its authoritative address(es) (198.51.45.1). See RFC 1034, Sec. 4.2.2.
  • com to cit.com: The glue address(es) for ns03.firstcitizens.com (198.51.44.72) differed from its authoritative address(es) (198.51.44.65). See RFC 1034, Sec. 4.2.2.

DNSKEY legend

Full legend
SEP bit setSEP bit set
Revoke bit setRevoke bit set
Trust anchorTrust anchor
Download: png | svg
Warning JavaScript is required to make the graph below interactive.
DNSSEC authentication graph