View on GitHub

DNSViz: A DNS visualization tool

china-commission.gov

Updated: 2025-03-14 18:19:48 UTC (289 days ago) Update now
« Previous analysis | Next analysis »
DNSSEC options (hide)
  1. |?|
  2. |?|
  3. |?|
  4. |?|
  5. |?|
  6. |?|
  7. |?|
  8. |?|
  9. |?|
  10. |?|
Notices
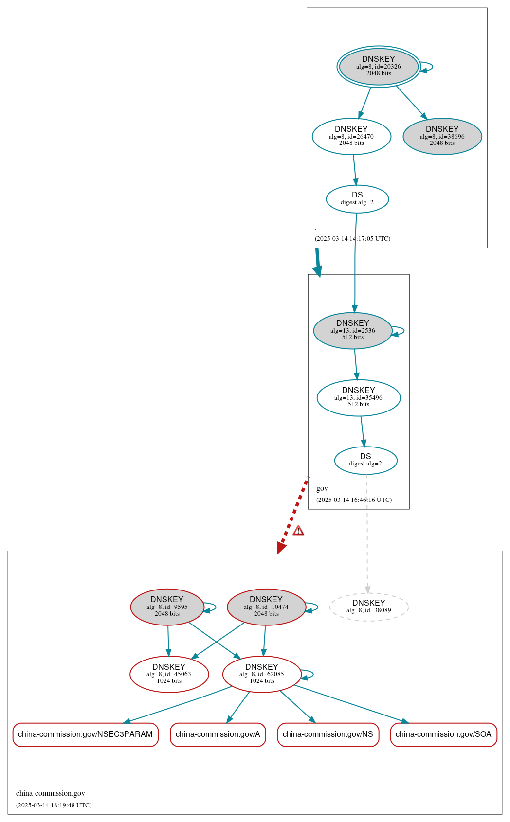
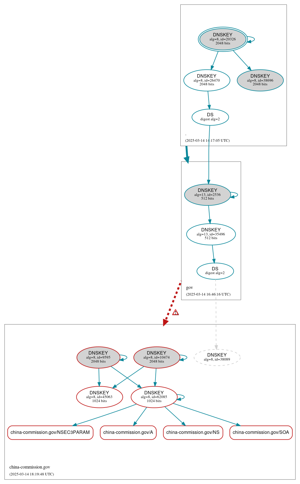
DNSSEC Authentication Chain

RRset statusRRset status

Bogus (4)
  • china-commission.gov/A
  • china-commission.gov/NS
  • china-commission.gov/NSEC3PARAM
  • china-commission.gov/SOA

DNSKEY/DS/NSEC statusDNSKEY/DS/NSEC status

Bogus (4)
  • china-commission.gov/DNSKEY (alg 8, id 10474)
  • china-commission.gov/DNSKEY (alg 8, id 45063)
  • china-commission.gov/DNSKEY (alg 8, id 62085)
  • china-commission.gov/DNSKEY (alg 8, id 9595)
Secure (7)
  • ./DNSKEY (alg 8, id 20326)
  • ./DNSKEY (alg 8, id 26470)
  • ./DNSKEY (alg 8, id 38696)
  • china-commission.gov/DS (alg 8, id 38089)
  • gov/DNSKEY (alg 13, id 2536)
  • gov/DNSKEY (alg 13, id 35496)
  • gov/DS (alg 13, id 2536)
Non_existent (1)
  • china-commission.gov/DNSKEY (alg 8, id 38089)

Delegation statusDelegation status

Bogus (1)
  • gov to china-commission.gov
Secure (1)
  • . to gov

NoticesNotices

Errors (9)
  • gov to china-commission.gov: No valid RRSIGs made by a key corresponding to a DS RR were found covering the DNSKEY RRset, resulting in no secure entry point (SEP) into the zone. See RFC 4035, Sec. 2.2, RFC 6840, Sec. 5.11. (156.154.64.109, 156.154.65.109, 156.154.66.109, 156.154.67.109, 184.105.22.101, 216.218.141.197, 2001:502:4612::91, 2001:502:f3ff::91, 2610:a1:1014::91, 2610:a1:1015::91, TCP_-_EDNS0_4096_D_KN, UDP_-_EDNS0_4096_D_KN)
  • gov to china-commission.gov: The DS RRset for the zone included algorithm 8 (RSASHA256), but no DS RR matched a DNSKEY with algorithm 8 that signs the zone's DNSKEY RRset. See RFC 4035, Sec. 2.2, RFC 6840, Sec. 5.11. (156.154.64.109, 156.154.65.109, 156.154.66.109, 156.154.67.109, 184.105.22.101, 216.218.141.197, 2001:502:4612::91, 2001:502:f3ff::91, 2610:a1:1014::91, 2610:a1:1015::91, TCP_-_EDNS0_4096_D_KN, UDP_-_EDNS0_4096_D_KN)
  • china-commission.gov/CDNSKEY has errors; select the "Denial of existence" DNSSEC option to see them.
  • china-commission.gov/TXT has errors; select the "Denial of existence" DNSSEC option to see them.
  • china-commission.gov/CNAME has errors; select the "Denial of existence" DNSSEC option to see them.
  • china-commission.gov/AAAA has errors; select the "Denial of existence" DNSSEC option to see them.
  • china-commission.gov/CDS has errors; select the "Denial of existence" DNSSEC option to see them.
  • china-commission.gov/MX has errors; select the "Denial of existence" DNSSEC option to see them.
  • f8hnm.pb7vl.china-commission.gov/A has errors; select the "Denial of existence" DNSSEC option to see them.
Warnings (7)
  • china-commission.gov/CDNSKEY has warnings; select the "Denial of existence" DNSSEC option to see them.
  • china-commission.gov/TXT has warnings; select the "Denial of existence" DNSSEC option to see them.
  • china-commission.gov/CNAME has warnings; select the "Denial of existence" DNSSEC option to see them.
  • china-commission.gov/AAAA has warnings; select the "Denial of existence" DNSSEC option to see them.
  • china-commission.gov/CDS has warnings; select the "Denial of existence" DNSSEC option to see them.
  • china-commission.gov/MX has warnings; select the "Denial of existence" DNSSEC option to see them.
  • f8hnm.pb7vl.china-commission.gov/A has warnings; select the "Denial of existence" DNSSEC option to see them.

DNSKEY legend

Full legend
SEP bit setSEP bit set
Revoke bit setRevoke bit set
Trust anchorTrust anchor
Download: png | svg
Warning JavaScript is required to make the graph below interactive.
DNSSEC authentication graph