View on GitHub

DNSViz: A DNS visualization tool

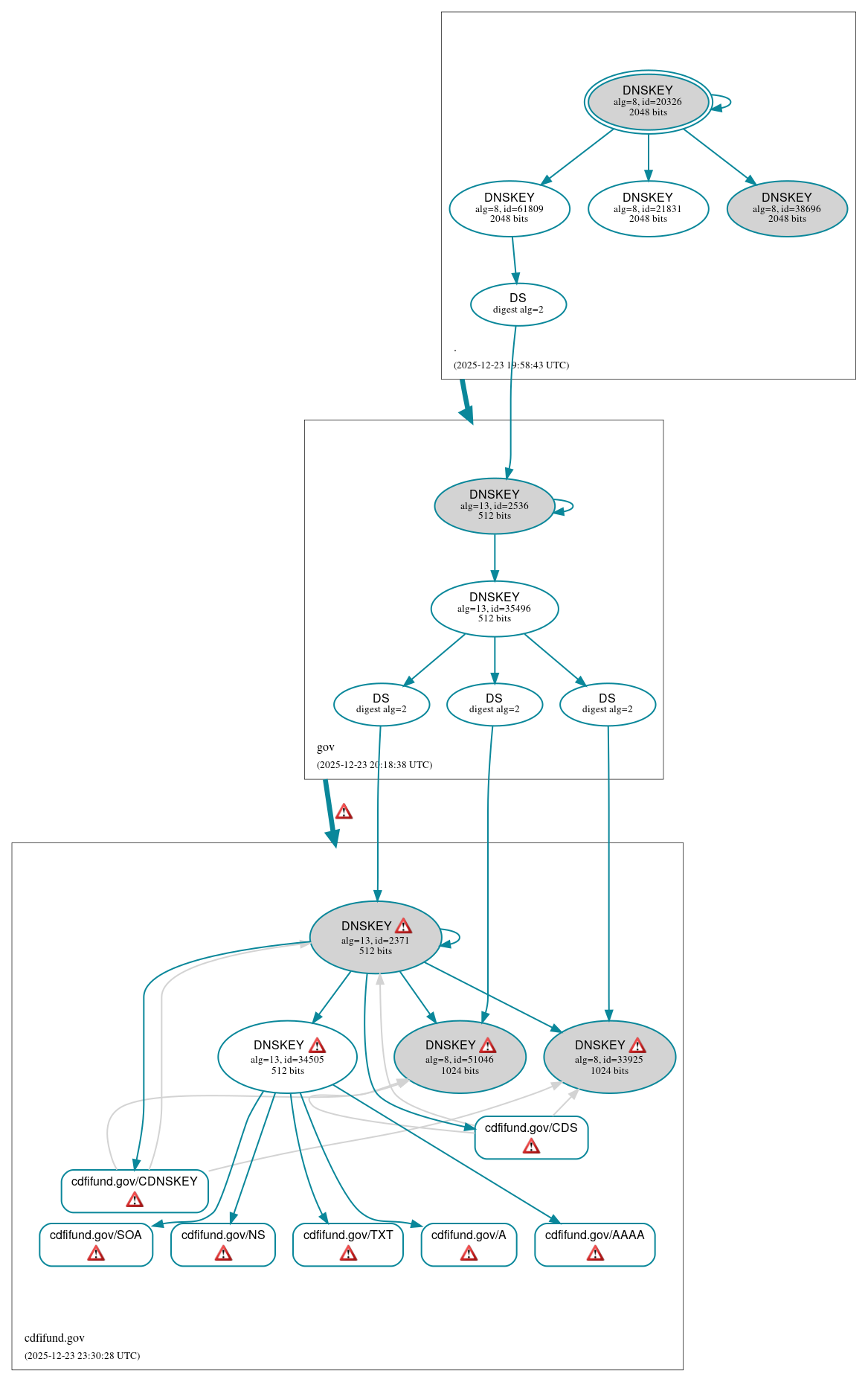
cdfifund.gov

Updated: 2025-12-23 23:30:28 UTC (10 days ago) Update now
« Previous analysis | Next analysis »
DNSSEC options (hide)
  1. |?|
  2. |?|
  3. |?|
  4. |?|
  5. |?|
  6. |?|
  7. |?|
  8. |?|
  9. |?|
  10. |?|
Notices
DNSSEC Authentication Chain

RRset statusRRset status

Secure (7)
  • cdfifund.gov/A
  • cdfifund.gov/AAAA
  • cdfifund.gov/CDNSKEY
  • cdfifund.gov/CDS
  • cdfifund.gov/NS
  • cdfifund.gov/SOA
  • cdfifund.gov/TXT

DNSKEY/DS/NSEC statusDNSKEY/DS/NSEC status

Secure (14)
  • ./DNSKEY (alg 8, id 20326)
  • ./DNSKEY (alg 8, id 21831)
  • ./DNSKEY (alg 8, id 38696)
  • ./DNSKEY (alg 8, id 61809)
  • cdfifund.gov/DNSKEY (alg 13, id 2371)
  • cdfifund.gov/DNSKEY (alg 13, id 34505)
  • cdfifund.gov/DNSKEY (alg 8, id 33925)
  • cdfifund.gov/DNSKEY (alg 8, id 51046)
  • cdfifund.gov/DS (alg 13, id 2371)
  • cdfifund.gov/DS (alg 8, id 33925)
  • cdfifund.gov/DS (alg 8, id 51046)
  • gov/DNSKEY (alg 13, id 2536)
  • gov/DNSKEY (alg 13, id 35496)
  • gov/DS (alg 13, id 2536)

Delegation statusDelegation status

Secure (2)
  • . to gov
  • gov to cdfifund.gov

NoticesNotices

Errors (30)
  • cdfifund.gov/A: The DNSKEY RRset for the zone included algorithm 8 (RSASHA256), but no RRSIG with algorithm 8 covering the RRset was returned in the response. See RFC 4035, Sec. 2.2, RFC 6840, Sec. 5.11. (108.162.194.167, 108.162.195.197, 162.159.0.233, 162.159.1.245, 162.159.38.167, 162.159.44.197, 172.64.34.167, 172.64.35.197, 2400:cb00:2049:1::a29f:e9, 2400:cb00:2049:1::a29f:1f5, 2606:4700:50::a29f:26a7, 2606:4700:58::a29f:2cc5, 2803:f800:50::6ca2:c2a7, 2803:f800:50::6ca2:c3c5, 2a06:98c1:50::ac40:22a7, 2a06:98c1:50::ac40:23c5, UDP_-_EDNS0_4096_D_KN)
  • cdfifund.gov/A: The DS RRset for the zone included algorithm 8 (RSASHA256), but no RRSIG with algorithm 8 covering the RRset was returned in the response. See RFC 4035, Sec. 2.2, RFC 6840, Sec. 5.11. (108.162.194.167, 108.162.195.197, 162.159.0.233, 162.159.1.245, 162.159.38.167, 162.159.44.197, 172.64.34.167, 172.64.35.197, 2400:cb00:2049:1::a29f:e9, 2400:cb00:2049:1::a29f:1f5, 2606:4700:50::a29f:26a7, 2606:4700:58::a29f:2cc5, 2803:f800:50::6ca2:c2a7, 2803:f800:50::6ca2:c3c5, 2a06:98c1:50::ac40:22a7, 2a06:98c1:50::ac40:23c5, UDP_-_EDNS0_4096_D_KN)
  • cdfifund.gov/AAAA: The DNSKEY RRset for the zone included algorithm 8 (RSASHA256), but no RRSIG with algorithm 8 covering the RRset was returned in the response. See RFC 4035, Sec. 2.2, RFC 6840, Sec. 5.11. (108.162.194.167, 108.162.195.197, 162.159.0.233, 162.159.1.245, 162.159.38.167, 162.159.44.197, 172.64.34.167, 172.64.35.197, 2400:cb00:2049:1::a29f:e9, 2400:cb00:2049:1::a29f:1f5, 2606:4700:50::a29f:26a7, 2606:4700:58::a29f:2cc5, 2803:f800:50::6ca2:c2a7, 2803:f800:50::6ca2:c3c5, 2a06:98c1:50::ac40:22a7, 2a06:98c1:50::ac40:23c5, UDP_-_EDNS0_4096_D_KN)
  • cdfifund.gov/AAAA: The DS RRset for the zone included algorithm 8 (RSASHA256), but no RRSIG with algorithm 8 covering the RRset was returned in the response. See RFC 4035, Sec. 2.2, RFC 6840, Sec. 5.11. (108.162.194.167, 108.162.195.197, 162.159.0.233, 162.159.1.245, 162.159.38.167, 162.159.44.197, 172.64.34.167, 172.64.35.197, 2400:cb00:2049:1::a29f:e9, 2400:cb00:2049:1::a29f:1f5, 2606:4700:50::a29f:26a7, 2606:4700:58::a29f:2cc5, 2803:f800:50::6ca2:c2a7, 2803:f800:50::6ca2:c3c5, 2a06:98c1:50::ac40:22a7, 2a06:98c1:50::ac40:23c5, UDP_-_EDNS0_4096_D_KN)
  • cdfifund.gov/CDNSKEY: The CDNSKEY RRset for the zone included algorithm 8 (RSASHA256), but no CDNSKEY RR matched a DNSKEY with algorithm 8 that signs the zone's DNSKEY RRset. See RFC 4035, Sec. 2.2, RFC 6840, Sec. 5.11, RFC 7344, Sec. 3, RFC 7344, Sec. 5. (108.162.194.167, 108.162.195.197, 162.159.0.233, 162.159.1.245, 162.159.38.167, 162.159.44.197, 172.64.34.167, 172.64.35.197, 2400:cb00:2049:1::a29f:e9, 2400:cb00:2049:1::a29f:1f5, 2606:4700:50::a29f:26a7, 2606:4700:58::a29f:2cc5, 2803:f800:50::6ca2:c2a7, 2803:f800:50::6ca2:c3c5, 2a06:98c1:50::ac40:22a7, 2a06:98c1:50::ac40:23c5, UDP_-_EDNS0_4096_D_KN)
  • cdfifund.gov/CDNSKEY: The DNSKEY RRset for the zone included algorithm 8 (RSASHA256), but no RRSIG with algorithm 8 covering the RRset was returned in the response. See RFC 4035, Sec. 2.2, RFC 6840, Sec. 5.11. (108.162.194.167, 108.162.195.197, 162.159.0.233, 162.159.1.245, 162.159.38.167, 162.159.44.197, 172.64.34.167, 172.64.35.197, 2400:cb00:2049:1::a29f:e9, 2400:cb00:2049:1::a29f:1f5, 2606:4700:50::a29f:26a7, 2606:4700:58::a29f:2cc5, 2803:f800:50::6ca2:c2a7, 2803:f800:50::6ca2:c3c5, 2a06:98c1:50::ac40:22a7, 2a06:98c1:50::ac40:23c5, UDP_-_EDNS0_4096_D_KN)
  • cdfifund.gov/CDNSKEY: The DS RRset for the zone included algorithm 8 (RSASHA256), but no RRSIG with algorithm 8 covering the RRset was returned in the response. See RFC 4035, Sec. 2.2, RFC 6840, Sec. 5.11. (108.162.194.167, 108.162.195.197, 162.159.0.233, 162.159.1.245, 162.159.38.167, 162.159.44.197, 172.64.34.167, 172.64.35.197, 2400:cb00:2049:1::a29f:e9, 2400:cb00:2049:1::a29f:1f5, 2606:4700:50::a29f:26a7, 2606:4700:58::a29f:2cc5, 2803:f800:50::6ca2:c2a7, 2803:f800:50::6ca2:c3c5, 2a06:98c1:50::ac40:22a7, 2a06:98c1:50::ac40:23c5, UDP_-_EDNS0_4096_D_KN)
  • cdfifund.gov/CDS: The CDS RRset for the zone included algorithm 8 (RSASHA256), but no CDS RR matched a DNSKEY with algorithm 8 that signs the zone's DNSKEY RRset. See RFC 4035, Sec. 2.2, RFC 6840, Sec. 5.11, RFC 7344, Sec. 3, RFC 7344, Sec. 5. (108.162.194.167, 108.162.195.197, 162.159.0.233, 162.159.1.245, 162.159.38.167, 162.159.44.197, 172.64.34.167, 172.64.35.197, 2400:cb00:2049:1::a29f:e9, 2400:cb00:2049:1::a29f:1f5, 2606:4700:50::a29f:26a7, 2606:4700:58::a29f:2cc5, 2803:f800:50::6ca2:c2a7, 2803:f800:50::6ca2:c3c5, 2a06:98c1:50::ac40:22a7, 2a06:98c1:50::ac40:23c5, UDP_-_EDNS0_4096_D_KN)
  • cdfifund.gov/CDS: The DNSKEY RRset for the zone included algorithm 8 (RSASHA256), but no RRSIG with algorithm 8 covering the RRset was returned in the response. See RFC 4035, Sec. 2.2, RFC 6840, Sec. 5.11. (108.162.194.167, 108.162.195.197, 162.159.0.233, 162.159.1.245, 162.159.38.167, 162.159.44.197, 172.64.34.167, 172.64.35.197, 2400:cb00:2049:1::a29f:e9, 2400:cb00:2049:1::a29f:1f5, 2606:4700:50::a29f:26a7, 2606:4700:58::a29f:2cc5, 2803:f800:50::6ca2:c2a7, 2803:f800:50::6ca2:c3c5, 2a06:98c1:50::ac40:22a7, 2a06:98c1:50::ac40:23c5, UDP_-_EDNS0_4096_D_KN)
  • cdfifund.gov/CDS: The DS RRset for the zone included algorithm 8 (RSASHA256), but no RRSIG with algorithm 8 covering the RRset was returned in the response. See RFC 4035, Sec. 2.2, RFC 6840, Sec. 5.11. (108.162.194.167, 108.162.195.197, 162.159.0.233, 162.159.1.245, 162.159.38.167, 162.159.44.197, 172.64.34.167, 172.64.35.197, 2400:cb00:2049:1::a29f:e9, 2400:cb00:2049:1::a29f:1f5, 2606:4700:50::a29f:26a7, 2606:4700:58::a29f:2cc5, 2803:f800:50::6ca2:c2a7, 2803:f800:50::6ca2:c3c5, 2a06:98c1:50::ac40:22a7, 2a06:98c1:50::ac40:23c5, UDP_-_EDNS0_4096_D_KN)
  • cdfifund.gov/DNSKEY (alg 13, id 2371): The DNSKEY RRset for the zone included algorithm 8 (RSASHA256), but no RRSIG with algorithm 8 covering the RRset was returned in the response. See RFC 4035, Sec. 2.2, RFC 6840, Sec. 5.11. (108.162.194.167, 108.162.195.197, 162.159.0.233, 162.159.1.245, 162.159.38.167, 162.159.44.197, 172.64.34.167, 172.64.35.197, 2400:cb00:2049:1::a29f:e9, 2400:cb00:2049:1::a29f:1f5, 2606:4700:50::a29f:26a7, 2606:4700:58::a29f:2cc5, 2803:f800:50::6ca2:c2a7, 2803:f800:50::6ca2:c3c5, 2a06:98c1:50::ac40:22a7, 2a06:98c1:50::ac40:23c5, UDP_-_EDNS0_4096_D_KN)
  • cdfifund.gov/DNSKEY (alg 13, id 2371): The DS RRset for the zone included algorithm 8 (RSASHA256), but no RRSIG with algorithm 8 covering the RRset was returned in the response. See RFC 4035, Sec. 2.2, RFC 6840, Sec. 5.11. (108.162.194.167, 108.162.195.197, 162.159.0.233, 162.159.1.245, 162.159.38.167, 162.159.44.197, 172.64.34.167, 172.64.35.197, 2400:cb00:2049:1::a29f:e9, 2400:cb00:2049:1::a29f:1f5, 2606:4700:50::a29f:26a7, 2606:4700:58::a29f:2cc5, 2803:f800:50::6ca2:c2a7, 2803:f800:50::6ca2:c3c5, 2a06:98c1:50::ac40:22a7, 2a06:98c1:50::ac40:23c5, UDP_-_EDNS0_4096_D_KN)
  • cdfifund.gov/DNSKEY (alg 13, id 34505): The DNSKEY RRset for the zone included algorithm 8 (RSASHA256), but no RRSIG with algorithm 8 covering the RRset was returned in the response. See RFC 4035, Sec. 2.2, RFC 6840, Sec. 5.11. (108.162.194.167, 108.162.195.197, 162.159.0.233, 162.159.1.245, 162.159.38.167, 162.159.44.197, 172.64.34.167, 172.64.35.197, 2400:cb00:2049:1::a29f:e9, 2400:cb00:2049:1::a29f:1f5, 2606:4700:50::a29f:26a7, 2606:4700:58::a29f:2cc5, 2803:f800:50::6ca2:c2a7, 2803:f800:50::6ca2:c3c5, 2a06:98c1:50::ac40:22a7, 2a06:98c1:50::ac40:23c5, UDP_-_EDNS0_4096_D_KN)
  • cdfifund.gov/DNSKEY (alg 13, id 34505): The DS RRset for the zone included algorithm 8 (RSASHA256), but no RRSIG with algorithm 8 covering the RRset was returned in the response. See RFC 4035, Sec. 2.2, RFC 6840, Sec. 5.11. (108.162.194.167, 108.162.195.197, 162.159.0.233, 162.159.1.245, 162.159.38.167, 162.159.44.197, 172.64.34.167, 172.64.35.197, 2400:cb00:2049:1::a29f:e9, 2400:cb00:2049:1::a29f:1f5, 2606:4700:50::a29f:26a7, 2606:4700:58::a29f:2cc5, 2803:f800:50::6ca2:c2a7, 2803:f800:50::6ca2:c3c5, 2a06:98c1:50::ac40:22a7, 2a06:98c1:50::ac40:23c5, UDP_-_EDNS0_4096_D_KN)
  • cdfifund.gov/DNSKEY (alg 8, id 33925): The DNSKEY RRset for the zone included algorithm 8 (RSASHA256), but no RRSIG with algorithm 8 covering the RRset was returned in the response. See RFC 4035, Sec. 2.2, RFC 6840, Sec. 5.11. (108.162.194.167, 108.162.195.197, 162.159.0.233, 162.159.1.245, 162.159.38.167, 162.159.44.197, 172.64.34.167, 172.64.35.197, 2400:cb00:2049:1::a29f:e9, 2400:cb00:2049:1::a29f:1f5, 2606:4700:50::a29f:26a7, 2606:4700:58::a29f:2cc5, 2803:f800:50::6ca2:c2a7, 2803:f800:50::6ca2:c3c5, 2a06:98c1:50::ac40:22a7, 2a06:98c1:50::ac40:23c5, UDP_-_EDNS0_4096_D_KN)
  • cdfifund.gov/DNSKEY (alg 8, id 33925): The DS RRset for the zone included algorithm 8 (RSASHA256), but no RRSIG with algorithm 8 covering the RRset was returned in the response. See RFC 4035, Sec. 2.2, RFC 6840, Sec. 5.11. (108.162.194.167, 108.162.195.197, 162.159.0.233, 162.159.1.245, 162.159.38.167, 162.159.44.197, 172.64.34.167, 172.64.35.197, 2400:cb00:2049:1::a29f:e9, 2400:cb00:2049:1::a29f:1f5, 2606:4700:50::a29f:26a7, 2606:4700:58::a29f:2cc5, 2803:f800:50::6ca2:c2a7, 2803:f800:50::6ca2:c3c5, 2a06:98c1:50::ac40:22a7, 2a06:98c1:50::ac40:23c5, UDP_-_EDNS0_4096_D_KN)
  • cdfifund.gov/DNSKEY (alg 8, id 51046): The DNSKEY RRset for the zone included algorithm 8 (RSASHA256), but no RRSIG with algorithm 8 covering the RRset was returned in the response. See RFC 4035, Sec. 2.2, RFC 6840, Sec. 5.11. (108.162.194.167, 108.162.195.197, 162.159.0.233, 162.159.1.245, 162.159.38.167, 162.159.44.197, 172.64.34.167, 172.64.35.197, 2400:cb00:2049:1::a29f:e9, 2400:cb00:2049:1::a29f:1f5, 2606:4700:50::a29f:26a7, 2606:4700:58::a29f:2cc5, 2803:f800:50::6ca2:c2a7, 2803:f800:50::6ca2:c3c5, 2a06:98c1:50::ac40:22a7, 2a06:98c1:50::ac40:23c5, UDP_-_EDNS0_4096_D_KN)
  • cdfifund.gov/DNSKEY (alg 8, id 51046): The DS RRset for the zone included algorithm 8 (RSASHA256), but no RRSIG with algorithm 8 covering the RRset was returned in the response. See RFC 4035, Sec. 2.2, RFC 6840, Sec. 5.11. (108.162.194.167, 108.162.195.197, 162.159.0.233, 162.159.1.245, 162.159.38.167, 162.159.44.197, 172.64.34.167, 172.64.35.197, 2400:cb00:2049:1::a29f:e9, 2400:cb00:2049:1::a29f:1f5, 2606:4700:50::a29f:26a7, 2606:4700:58::a29f:2cc5, 2803:f800:50::6ca2:c2a7, 2803:f800:50::6ca2:c3c5, 2a06:98c1:50::ac40:22a7, 2a06:98c1:50::ac40:23c5, UDP_-_EDNS0_4096_D_KN)
  • cdfifund.gov/NS: The DNSKEY RRset for the zone included algorithm 8 (RSASHA256), but no RRSIG with algorithm 8 covering the RRset was returned in the response. See RFC 4035, Sec. 2.2, RFC 6840, Sec. 5.11. (108.162.194.167, 108.162.195.197, 162.159.0.233, 162.159.1.245, 162.159.38.167, 162.159.44.197, 172.64.34.167, 172.64.35.197, 2400:cb00:2049:1::a29f:e9, 2400:cb00:2049:1::a29f:1f5, 2606:4700:50::a29f:26a7, 2606:4700:58::a29f:2cc5, 2803:f800:50::6ca2:c2a7, 2803:f800:50::6ca2:c3c5, 2a06:98c1:50::ac40:22a7, 2a06:98c1:50::ac40:23c5, UDP_-_EDNS0_4096_D_KN)
  • cdfifund.gov/NS: The DS RRset for the zone included algorithm 8 (RSASHA256), but no RRSIG with algorithm 8 covering the RRset was returned in the response. See RFC 4035, Sec. 2.2, RFC 6840, Sec. 5.11. (108.162.194.167, 108.162.195.197, 162.159.0.233, 162.159.1.245, 162.159.38.167, 162.159.44.197, 172.64.34.167, 172.64.35.197, 2400:cb00:2049:1::a29f:e9, 2400:cb00:2049:1::a29f:1f5, 2606:4700:50::a29f:26a7, 2606:4700:58::a29f:2cc5, 2803:f800:50::6ca2:c2a7, 2803:f800:50::6ca2:c3c5, 2a06:98c1:50::ac40:22a7, 2a06:98c1:50::ac40:23c5, UDP_-_EDNS0_4096_D_KN)
  • cdfifund.gov/SOA: The DNSKEY RRset for the zone included algorithm 8 (RSASHA256), but no RRSIG with algorithm 8 covering the RRset was returned in the response. See RFC 4035, Sec. 2.2, RFC 6840, Sec. 5.11. (108.162.194.167, 108.162.195.197, 162.159.0.233, 162.159.1.245, 162.159.38.167, 162.159.44.197, 172.64.34.167, 172.64.35.197, 2400:cb00:2049:1::a29f:e9, 2400:cb00:2049:1::a29f:1f5, 2606:4700:50::a29f:26a7, 2606:4700:58::a29f:2cc5, 2803:f800:50::6ca2:c2a7, 2803:f800:50::6ca2:c3c5, 2a06:98c1:50::ac40:22a7, 2a06:98c1:50::ac40:23c5, TCP_-_EDNS0_4096_D_N, UDP_-_EDNS0_4096_D_KN, UDP_-_EDNS0_4096_D_KN_0x20)
  • cdfifund.gov/SOA: The DS RRset for the zone included algorithm 8 (RSASHA256), but no RRSIG with algorithm 8 covering the RRset was returned in the response. See RFC 4035, Sec. 2.2, RFC 6840, Sec. 5.11. (108.162.194.167, 108.162.195.197, 162.159.0.233, 162.159.1.245, 162.159.38.167, 162.159.44.197, 172.64.34.167, 172.64.35.197, 2400:cb00:2049:1::a29f:e9, 2400:cb00:2049:1::a29f:1f5, 2606:4700:50::a29f:26a7, 2606:4700:58::a29f:2cc5, 2803:f800:50::6ca2:c2a7, 2803:f800:50::6ca2:c3c5, 2a06:98c1:50::ac40:22a7, 2a06:98c1:50::ac40:23c5, TCP_-_EDNS0_4096_D_N, UDP_-_EDNS0_4096_D_KN, UDP_-_EDNS0_4096_D_KN_0x20)
  • cdfifund.gov/TXT: The DNSKEY RRset for the zone included algorithm 8 (RSASHA256), but no RRSIG with algorithm 8 covering the RRset was returned in the response. See RFC 4035, Sec. 2.2, RFC 6840, Sec. 5.11. (108.162.194.167, 108.162.195.197, 162.159.0.233, 162.159.1.245, 162.159.38.167, 162.159.44.197, 172.64.34.167, 172.64.35.197, 2400:cb00:2049:1::a29f:e9, 2400:cb00:2049:1::a29f:1f5, 2606:4700:50::a29f:26a7, 2606:4700:58::a29f:2cc5, 2803:f800:50::6ca2:c2a7, 2803:f800:50::6ca2:c3c5, 2a06:98c1:50::ac40:22a7, 2a06:98c1:50::ac40:23c5, UDP_-_EDNS0_4096_D_KN)
  • cdfifund.gov/TXT: The DS RRset for the zone included algorithm 8 (RSASHA256), but no RRSIG with algorithm 8 covering the RRset was returned in the response. See RFC 4035, Sec. 2.2, RFC 6840, Sec. 5.11. (108.162.194.167, 108.162.195.197, 162.159.0.233, 162.159.1.245, 162.159.38.167, 162.159.44.197, 172.64.34.167, 172.64.35.197, 2400:cb00:2049:1::a29f:e9, 2400:cb00:2049:1::a29f:1f5, 2606:4700:50::a29f:26a7, 2606:4700:58::a29f:2cc5, 2803:f800:50::6ca2:c2a7, 2803:f800:50::6ca2:c3c5, 2a06:98c1:50::ac40:22a7, 2a06:98c1:50::ac40:23c5, UDP_-_EDNS0_4096_D_KN)
  • gov to cdfifund.gov: The DS RRset for the zone included algorithm 8 (RSASHA256), but no DS RR matched a DNSKEY with algorithm 8 that signs the zone's DNSKEY RRset. See RFC 4035, Sec. 2.2, RFC 6840, Sec. 5.11. (108.162.194.167, 108.162.195.197, 162.159.0.233, 162.159.1.245, 162.159.38.167, 162.159.44.197, 172.64.34.167, 172.64.35.197, 2400:cb00:2049:1::a29f:e9, 2400:cb00:2049:1::a29f:1f5, 2606:4700:50::a29f:26a7, 2606:4700:58::a29f:2cc5, 2803:f800:50::6ca2:c2a7, 2803:f800:50::6ca2:c3c5, 2a06:98c1:50::ac40:22a7, 2a06:98c1:50::ac40:23c5, UDP_-_EDNS0_4096_D_KN)
  • 4h2rw.5g74d.cdfifund.gov/A has errors; select the "Denial of existence" DNSSEC option to see them.
  • cdfifund.gov/CNAME has errors; select the "Denial of existence" DNSSEC option to see them.
  • cdfifund.gov/DNSKEY has errors; select the "Denial of existence" DNSSEC option to see them.
  • cdfifund.gov/MX has errors; select the "Denial of existence" DNSSEC option to see them.
  • cdfifund.gov/NSEC3PARAM has errors; select the "Denial of existence" DNSSEC option to see them.
Warnings (1)
  • gov to cdfifund.gov: The following NS name(s) were found in the delegation NS RRset (i.e., in the gov zone), but not in the authoritative NS RRset: ns1.cdfifund.gov, ns2.cdfifund.gov See RFC 1034, Sec. 4.2.2.

DNSKEY legend

Full legend
SEP bit setSEP bit set
Revoke bit setRevoke bit set
Trust anchorTrust anchor
Download: png | svg
Warning JavaScript is required to make the graph below interactive.
DNSSEC authentication graph