View on GitHub

DNSViz: A DNS visualization tool

cancer.gov

Updated: 2025-10-17 17:58:36 UTC (54 days ago) Update now
« Previous analysis | Next analysis »
DNSSEC options (hide)
  1. |?|
  2. |?|
  3. |?|
  4. |?|
  5. |?|
  6. |?|
  7. |?|
  8. |?|
  9. |?|
  10. |?|
Notices
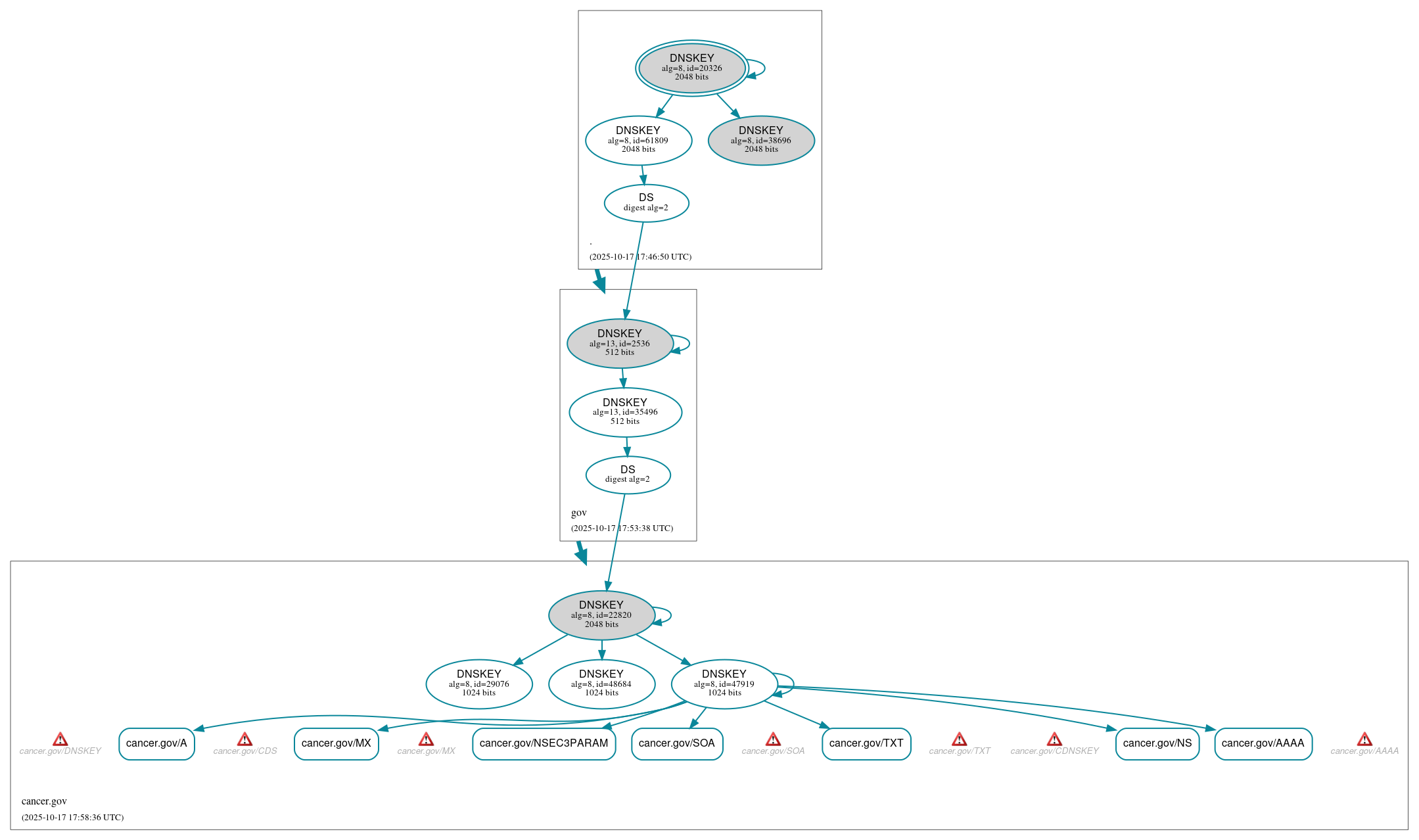
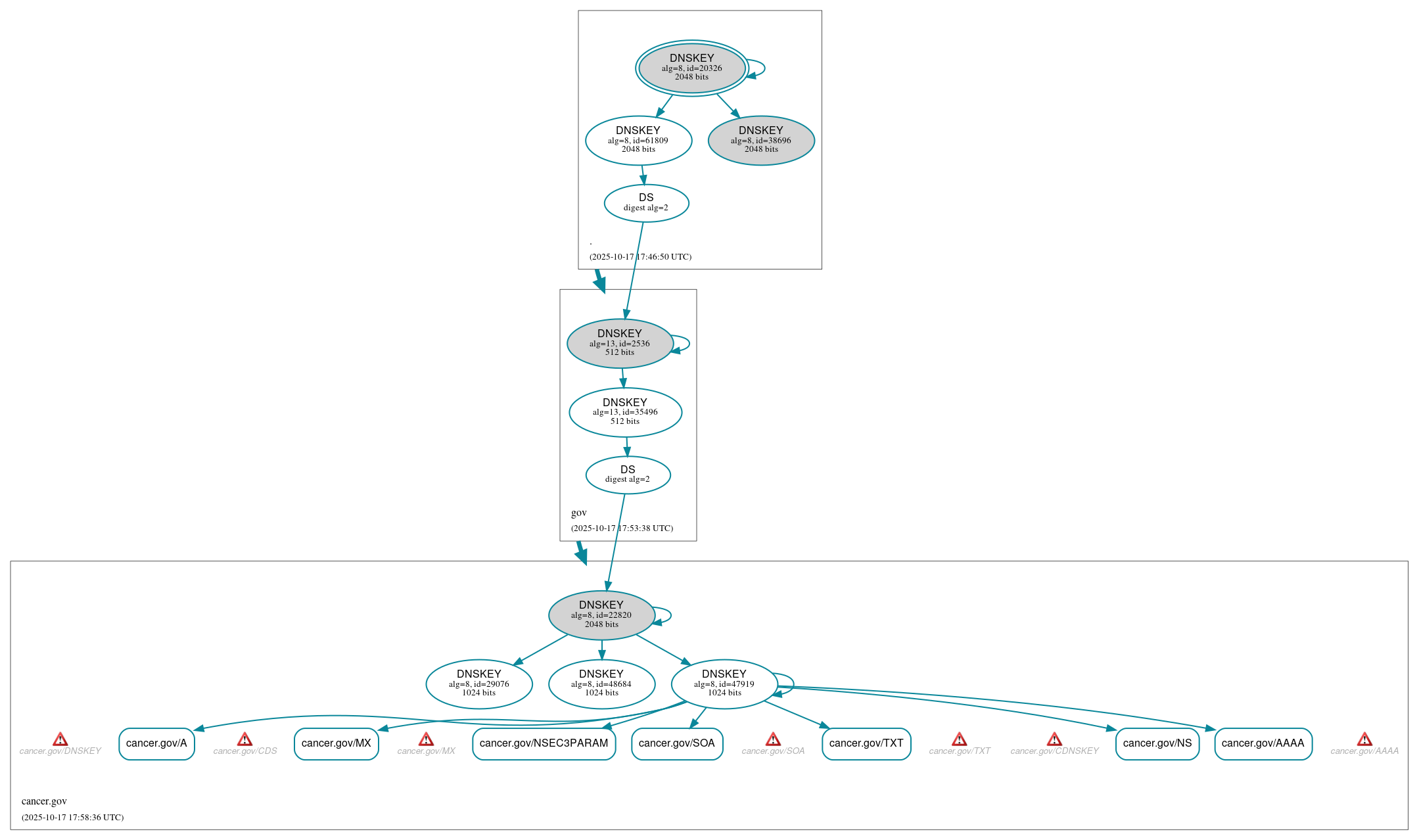
DNSSEC Authentication Chain

RRset statusRRset status

Secure (7)
  • cancer.gov/A
  • cancer.gov/AAAA
  • cancer.gov/MX
  • cancer.gov/NS
  • cancer.gov/NSEC3PARAM
  • cancer.gov/SOA
  • cancer.gov/TXT

DNSKEY/DS/NSEC statusDNSKEY/DS/NSEC status

Secure (11)
  • ./DNSKEY (alg 8, id 20326)
  • ./DNSKEY (alg 8, id 38696)
  • ./DNSKEY (alg 8, id 61809)
  • cancer.gov/DNSKEY (alg 8, id 22820)
  • cancer.gov/DNSKEY (alg 8, id 29076)
  • cancer.gov/DNSKEY (alg 8, id 47919)
  • cancer.gov/DNSKEY (alg 8, id 48684)
  • cancer.gov/DS (alg 8, id 22820)
  • gov/DNSKEY (alg 13, id 2536)
  • gov/DNSKEY (alg 13, id 35496)
  • gov/DS (alg 13, id 2536)

Delegation statusDelegation status

Secure (2)
  • . to gov
  • gov to cancer.gov

NoticesNotices

Errors (11)
  • cancer.gov/AAAA: No response was received from the server over UDP (tried 12 times). See RFC 1035, Sec. 4.2. (128.231.64.1, 128.231.128.251, UDP_-_NOEDNS_)
  • cancer.gov/CDNSKEY: No response was received from the server over UDP (tried 12 times). See RFC 1035, Sec. 4.2. (128.231.64.1, 128.231.128.251, 165.112.4.230, UDP_-_NOEDNS_)
  • cancer.gov/CDS: No response was received from the server over UDP (tried 12 times). See RFC 1035, Sec. 4.2. (128.231.64.1, 128.231.128.251, 165.112.4.230, UDP_-_NOEDNS_)
  • cancer.gov/DNSKEY: No response was received from the server over UDP (tried 12 times). See RFC 1035, Sec. 4.2. (128.231.64.1, 128.231.128.251, UDP_-_NOEDNS_)
  • cancer.gov/DNSKEY: No response was received from the server over UDP (tried 4 times). See RFC 1035, Sec. 4.2. (128.231.64.1, 128.231.128.251, UDP_-_EDNS0_512_D_KN)
  • cancer.gov/MX: No response was received from the server over UDP (tried 4 times). See RFC 1035, Sec. 4.2. (128.231.64.1, UDP_-_EDNS0_512_D_KN)
  • cancer.gov/SOA: No response was received from the server over UDP (tried 12 times). See RFC 1035, Sec. 4.2. (128.231.64.1, 128.231.128.251, UDP_-_NOEDNS_, UDP_-_NOEDNS__0x20)
  • cancer.gov/TXT: No response was received from the server over UDP (tried 12 times). See RFC 1035, Sec. 4.2. (128.231.64.1, 128.231.128.251, UDP_-_NOEDNS_)
  • vijys.n05c7.cancer.gov/A has errors; select the "Denial of existence" DNSSEC option to see them.
  • cancer.gov/DNSKEY has errors; select the "Denial of existence" DNSSEC option to see them.
  • cancer.gov/CNAME has errors; select the "Denial of existence" DNSSEC option to see them.
Warnings (2)
  • vijys.n05c7.cancer.gov/A has warnings; select the "Denial of existence" DNSSEC option to see them.
  • cancer.gov/CNAME has warnings; select the "Denial of existence" DNSSEC option to see them.

DNSKEY legend

Full legend
SEP bit setSEP bit set
Revoke bit setRevoke bit set
Trust anchorTrust anchor
Download: png | svg
Warning JavaScript is required to make the graph below interactive.
DNSSEC authentication graph