View on GitHub

DNSViz: A DNS visualization tool

calpoly.edu

Updated: 2025-09-23 21:28:33 UTC (84 days ago) Update now
« Previous analysis | Next analysis »
DNSSEC options (hide)
  1. |?|
  2. |?|
  3. |?|
  4. |?|
  5. |?|
  6. |?|
  7. |?|
  8. |?|
  9. |?|
  10. |?|
Notices
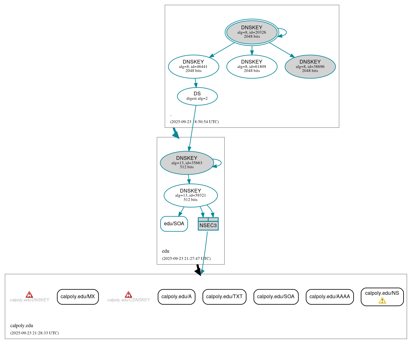
DNSSEC Authentication Chain

RRset statusRRset status

Insecure (6)
  • calpoly.edu/A
  • calpoly.edu/AAAA
  • calpoly.edu/MX
  • calpoly.edu/NS
  • calpoly.edu/SOA
  • calpoly.edu/TXT
Secure (1)
  • edu/SOA

DNSKEY/DS/NSEC statusDNSKEY/DS/NSEC status

Secure (8)
  • ./DNSKEY (alg 8, id 20326)
  • ./DNSKEY (alg 8, id 38696)
  • ./DNSKEY (alg 8, id 46441)
  • ./DNSKEY (alg 8, id 61809)
  • NSEC3 proving non-existence of calpoly.edu/DS
  • edu/DNSKEY (alg 13, id 35663)
  • edu/DNSKEY (alg 13, id 59321)
  • edu/DS (alg 13, id 35663)

Delegation statusDelegation status

Insecure (1)
  • edu to calpoly.edu
Secure (1)
  • . to edu

NoticesNotices

Errors (6)
  • calpoly.edu/CDNSKEY: No response was received from the server over UDP (tried 12 times). See RFC 1035, Sec. 4.2. (129.65.16.254, 129.65.21.254, 137.164.29.67, 137.164.29.69, 198.188.255.193, UDP_-_NOEDNS_)
  • calpoly.edu/DNSKEY: No response was received from the server over UDP (tried 4 times). See RFC 1035, Sec. 4.2. (129.65.16.254, 129.65.21.254, UDP_-_EDNS0_512_D_KN)
  • calpoly.edu/NSEC3PARAM has errors; select the "Denial of existence" DNSSEC option to see them.
  • calpoly.edu/CNAME has errors; select the "Denial of existence" DNSSEC option to see them.
  • calpoly.edu/CDS has errors; select the "Denial of existence" DNSSEC option to see them.
  • calpoly.edu/DNSKEY has errors; select the "Denial of existence" DNSSEC option to see them.
Warnings (4)
  • calpoly.edu/NS: No response was received until the UDP payload size was decreased, indicating that the server might be attempting to send a payload that exceeds the path maximum transmission unit (PMTU) size. See RFC 6891, Sec. 6.2.6. (129.65.21.254, UDP_-_EDNS0_4096_D_KN)
  • calpoly.edu/CDS has warnings; select the "Denial of existence" DNSSEC option to see them.
  • calpoly.edu/DNSKEY has warnings; select the "Denial of existence" DNSSEC option to see them.
  • calpoly.edu/NSEC3PARAM has warnings; select the "Denial of existence" DNSSEC option to see them.

DNSKEY legend

Full legend
SEP bit setSEP bit set
Revoke bit setRevoke bit set
Trust anchorTrust anchor
Download: png | svg
Warning JavaScript is required to make the graph below interactive.
DNSSEC authentication graph