View on GitHub

DNSViz: A DNS visualization tool

c0m.pm

Updated: 2025-02-24 13:07:25 UTC (293 days ago) Update now
« Previous analysis | Next analysis »
DNSSEC options (hide)
  1. |?|
  2. |?|
  3. |?|
  4. |?|
  5. |?|
  6. |?|
  7. |?|
  8. |?|
  9. |?|
  10. |?|
Notices
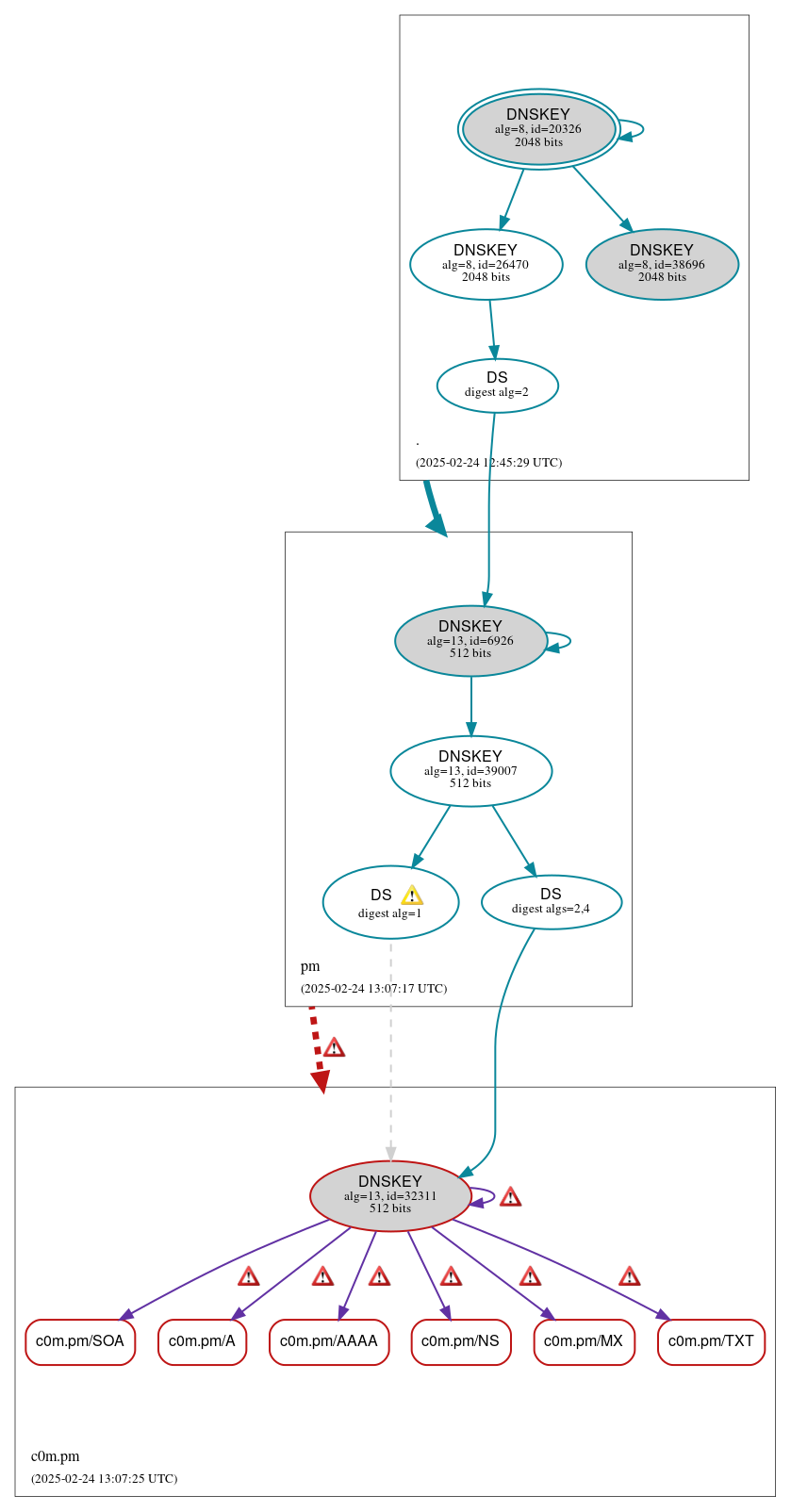
DNSSEC Authentication Chain

RRset statusRRset status

Bogus (6)
  • c0m.pm/A
  • c0m.pm/AAAA
  • c0m.pm/MX
  • c0m.pm/NS
  • c0m.pm/SOA
  • c0m.pm/TXT

DNSKEY/DS/NSEC statusDNSKEY/DS/NSEC status

Bogus (1)
  • c0m.pm/DNSKEY (alg 13, id 32311)
Secure (8)
  • ./DNSKEY (alg 8, id 20326)
  • ./DNSKEY (alg 8, id 26470)
  • ./DNSKEY (alg 8, id 38696)
  • c0m.pm/DS (alg 13, id 32311)
  • c0m.pm/DS (alg 13, id 32311)
  • pm/DNSKEY (alg 13, id 39007)
  • pm/DNSKEY (alg 13, id 6926)
  • pm/DS (alg 13, id 6926)

Delegation statusDelegation status

Bogus (1)
  • pm to c0m.pm
Secure (1)
  • . to pm

NoticesNotices

Errors (14)
  • RRSIG c0m.pm/A alg 13, id 32311: The Signature Expiration field of the RRSIG RR (2025-02-13 00:00:00+00:00) is 11 days in the past. See RFC 4035, Sec. 5.3.1.
  • RRSIG c0m.pm/AAAA alg 13, id 32311: The Signature Expiration field of the RRSIG RR (2025-02-13 00:00:00+00:00) is 11 days in the past. See RFC 4035, Sec. 5.3.1.
  • RRSIG c0m.pm/DNSKEY alg 13, id 32311: The Signature Expiration field of the RRSIG RR (2025-02-13 00:00:00+00:00) is 11 days in the past. See RFC 4035, Sec. 5.3.1.
  • RRSIG c0m.pm/MX alg 13, id 32311: The Signature Expiration field of the RRSIG RR (2025-02-13 00:00:00+00:00) is 11 days in the past. See RFC 4035, Sec. 5.3.1.
  • RRSIG c0m.pm/NS alg 13, id 32311: The Signature Expiration field of the RRSIG RR (2025-02-13 00:00:00+00:00) is 11 days in the past. See RFC 4035, Sec. 5.3.1.
  • RRSIG c0m.pm/SOA alg 13, id 32311: The Signature Expiration field of the RRSIG RR (2025-02-13 00:00:00+00:00) is 11 days in the past. See RFC 4035, Sec. 5.3.1.
  • RRSIG c0m.pm/TXT alg 13, id 32311: The Signature Expiration field of the RRSIG RR (2025-02-13 00:00:00+00:00) is 11 days in the past. See RFC 4035, Sec. 5.3.1.
  • pm to c0m.pm: No valid RRSIGs made by a key corresponding to a DS RR were found covering the DNSKEY RRset, resulting in no secure entry point (SEP) into the zone. See RFC 4035, Sec. 2.2, RFC 6840, Sec. 5.11. (173.249.209.41, 185.185.41.97, 205.189.160.174, 210.16.120.139, 2001:df1:801:a020::2ff:4004, 2403:5680::1:46d9, 2607:1e40:0:1109::3003, 2a0b:7080:10::1:e480, UDP_-_EDNS0_4096_D_KN, UDP_-_EDNS0_512_D_KN)
  • obgnp.j8h3p.c0m.pm/A has errors; select the "Denial of existence" DNSSEC option to see them.
  • c0m.pm/CNAME has errors; select the "Denial of existence" DNSSEC option to see them.
  • c0m.pm/DNSKEY has errors; select the "Denial of existence" DNSSEC option to see them.
  • c0m.pm/CDS has errors; select the "Denial of existence" DNSSEC option to see them.
  • c0m.pm/CDNSKEY has errors; select the "Denial of existence" DNSSEC option to see them.
  • c0m.pm/NSEC3PARAM has errors; select the "Denial of existence" DNSSEC option to see them.
Warnings (6)
  • c0m.pm/DS (alg 13, id 32311): DNSSEC implementers are prohibited from implementing signing with DS algorithm 1 (SHA-1). See RFC 8624, Sec. 3.2.
  • c0m.pm/DS (alg 13, id 32311): DNSSEC implementers are prohibited from implementing signing with DS algorithm 1 (SHA-1). See RFC 8624, Sec. 3.2.
  • c0m.pm/DS (alg 13, id 32311): DS records with digest type 1 (SHA-1) are ignored when DS records with digest type 2 (SHA-256) exist in the same RRset. See RFC 4509, Sec. 3.
  • c0m.pm/DS (alg 13, id 32311): DS records with digest type 1 (SHA-1) are ignored when DS records with digest type 2 (SHA-256) exist in the same RRset. See RFC 4509, Sec. 3.
  • c0m.pm/DS (alg 13, id 32311): In the spirit of RFC 4509, DS records with digest type 1 (SHA-1) might be ignored when DS records with digest type 4 (SHA-384) exist in the same RRset. See RFC 4509, Sec. 3.
  • c0m.pm/DS (alg 13, id 32311): In the spirit of RFC 4509, DS records with digest type 1 (SHA-1) might be ignored when DS records with digest type 4 (SHA-384) exist in the same RRset. See RFC 4509, Sec. 3.

DNSKEY legend

Full legend
SEP bit setSEP bit set
Revoke bit setRevoke bit set
Trust anchorTrust anchor
Download: png | svg
Warning JavaScript is required to make the graph below interactive.
DNSSEC authentication graph