View on GitHub

DNSViz: A DNS visualization tool

c-plusplus.nl

Updated: 2025-04-15 14:41:01 UTC (242 days ago) Update now
« Previous analysis | Next analysis »
DNSSEC options (hide)
  1. |?|
  2. |?|
  3. |?|
  4. |?|
  5. |?|
  6. |?|
  7. |?|
  8. |?|
  9. |?|
  10. |?|
Notices
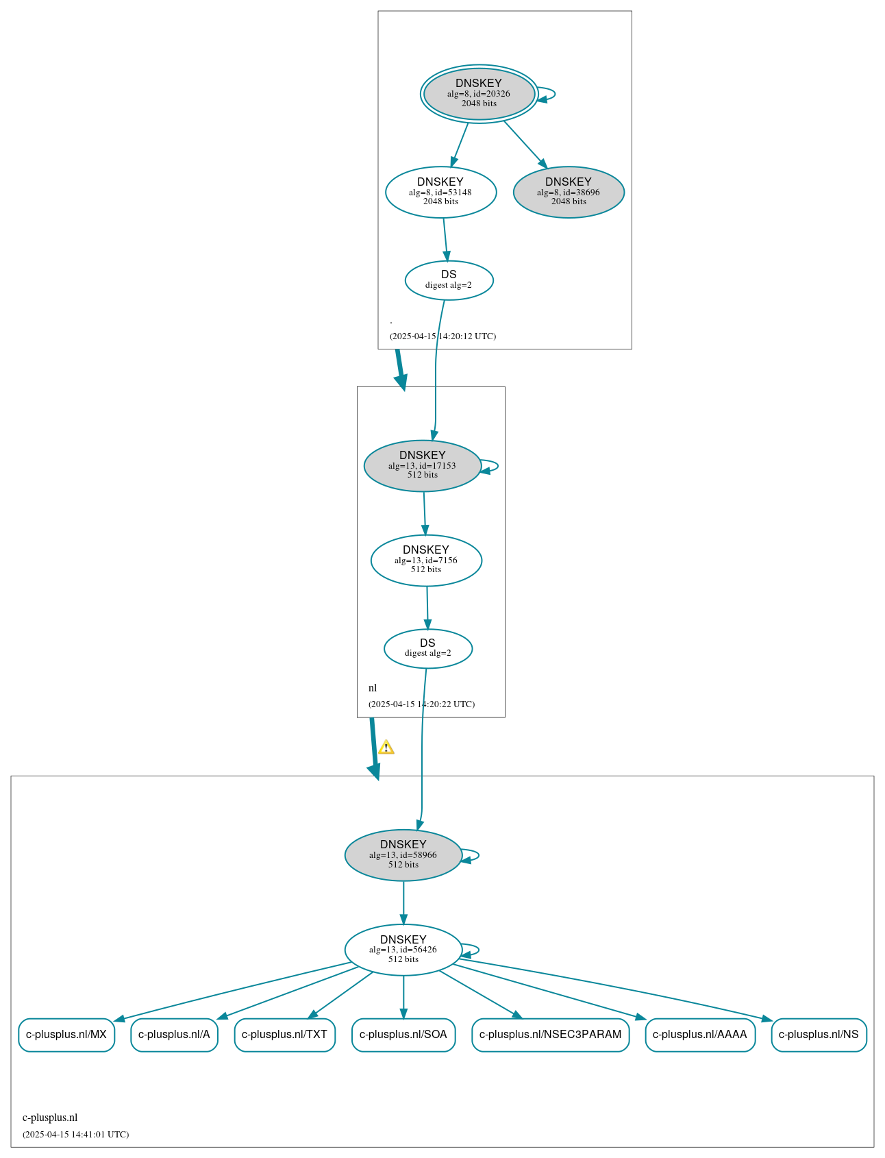
DNSSEC Authentication Chain

RRset statusRRset status

Secure (7)
  • c-plusplus.nl/A
  • c-plusplus.nl/AAAA
  • c-plusplus.nl/MX
  • c-plusplus.nl/NS
  • c-plusplus.nl/NSEC3PARAM
  • c-plusplus.nl/SOA
  • c-plusplus.nl/TXT

DNSKEY/DS/NSEC statusDNSKEY/DS/NSEC status

Secure (9)
  • ./DNSKEY (alg 8, id 20326)
  • ./DNSKEY (alg 8, id 38696)
  • ./DNSKEY (alg 8, id 53148)
  • c-plusplus.nl/DNSKEY (alg 13, id 56426)
  • c-plusplus.nl/DNSKEY (alg 13, id 58966)
  • c-plusplus.nl/DS (alg 13, id 58966)
  • nl/DNSKEY (alg 13, id 17153)
  • nl/DNSKEY (alg 13, id 7156)
  • nl/DS (alg 13, id 17153)

Delegation statusDelegation status

Secure (2)
  • . to nl
  • nl to c-plusplus.nl

NoticesNotices

Errors (4)
  • c-plusplus.nl/CNAME has errors; select the "Denial of existence" DNSSEC option to see them.
  • c-plusplus.nl/CDS has errors; select the "Denial of existence" DNSSEC option to see them.
  • c-plusplus.nl/CDNSKEY has errors; select the "Denial of existence" DNSSEC option to see them.
  • ljna3.bgda9.c-plusplus.nl/A has errors; select the "Denial of existence" DNSSEC option to see them.
Warnings (2)
  • nl to c-plusplus.nl: The following NS name(s) were found in the authoritative NS RRset, but not in the delegation NS RRset (i.e., in the nl zone): ns20.mx10.nl See RFC 1034, Sec. 4.2.2.
  • nl to c-plusplus.nl: The following NS name(s) were found in the delegation NS RRset (i.e., in the nl zone), but not in the authoritative NS RRset: ns20.mx10.eu See RFC 1034, Sec. 4.2.2.

DNSKEY legend

Full legend
SEP bit setSEP bit set
Revoke bit setRevoke bit set
Trust anchorTrust anchor
Download: png | svg
Warning JavaScript is required to make the graph below interactive.
DNSSEC authentication graph