View on GitHub

DNSViz: A DNS visualization tool

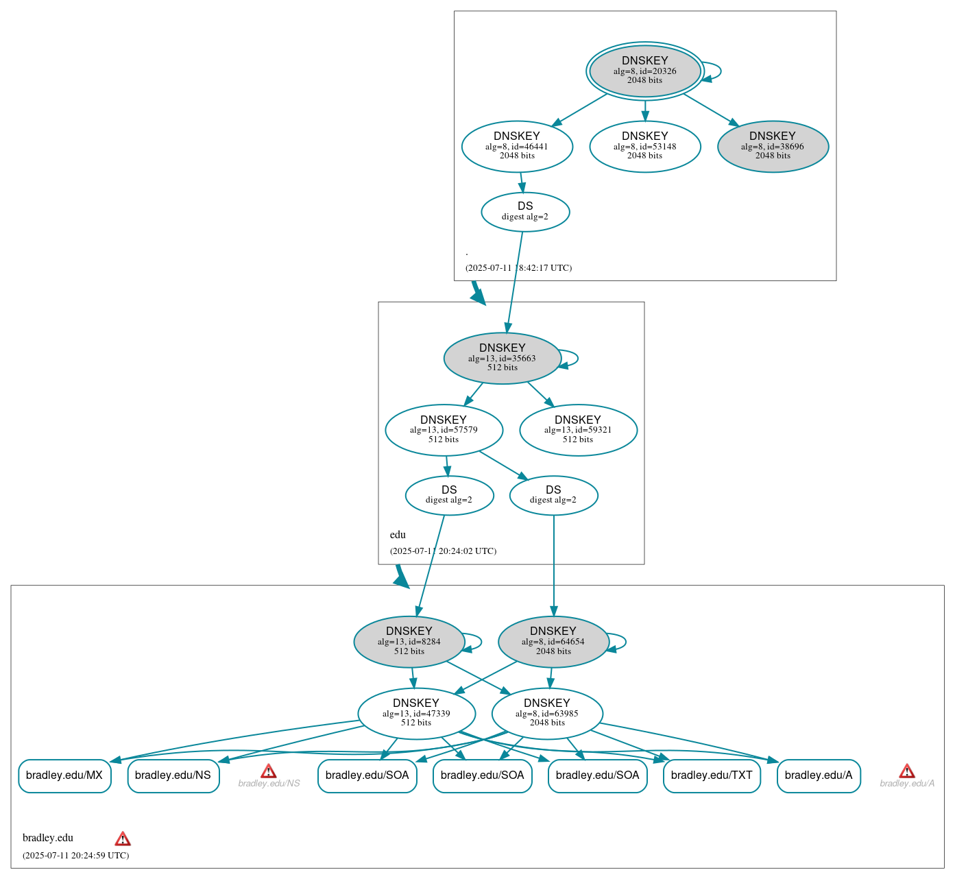
bradley.edu

DNSSEC options (hide)
  1. |?|
  2. |?|
  3. |?|
  4. |?|
  5. |?|
  6. |?|
  7. |?|
  8. |?|
  9. |?|
  10. |?|
Notices
DNSSEC Authentication Chain

RRset statusRRset status

Secure (7)
  • bradley.edu/A
  • bradley.edu/MX
  • bradley.edu/NS
  • bradley.edu/SOA
  • bradley.edu/SOA
  • bradley.edu/SOA
  • bradley.edu/TXT

DNSKEY/DS/NSEC statusDNSKEY/DS/NSEC status

Secure (14)
  • ./DNSKEY (alg 8, id 20326)
  • ./DNSKEY (alg 8, id 38696)
  • ./DNSKEY (alg 8, id 46441)
  • ./DNSKEY (alg 8, id 53148)
  • bradley.edu/DNSKEY (alg 13, id 47339)
  • bradley.edu/DNSKEY (alg 13, id 8284)
  • bradley.edu/DNSKEY (alg 8, id 63985)
  • bradley.edu/DNSKEY (alg 8, id 64654)
  • bradley.edu/DS (alg 13, id 8284)
  • bradley.edu/DS (alg 8, id 64654)
  • edu/DNSKEY (alg 13, id 35663)
  • edu/DNSKEY (alg 13, id 57579)
  • edu/DNSKEY (alg 13, id 59321)
  • edu/DS (alg 13, id 35663)

Delegation statusDelegation status

Secure (2)
  • . to edu
  • edu to bradley.edu

NoticesNotices

Errors (3)
  • bradley.edu zone: The server(s) were not responsive to queries over UDP. See RFC 1035, Sec. 4.2. (2001:550:1:a::d, 2001:550:1:b::d)
  • bradley.edu/A: No response was received from the server over UDP (tried 12 times). See RFC 1035, Sec. 4.2. (2001:550:1:a::d, 2001:550:1:b::d, UDP_-_NOEDNS_)
  • bradley.edu/NS: No response was received from the server over UDP (tried 12 times). See RFC 1035, Sec. 4.2. (2001:550:1:a::d, 2001:550:1:b::d, UDP_-_NOEDNS_)

DNSKEY legend

Full legend
SEP bit setSEP bit set
Revoke bit setRevoke bit set
Trust anchorTrust anchor
Download: png | svg
Warning JavaScript is required to make the graph below interactive.
DNSSEC authentication graph