View on GitHub

DNSViz: A DNS visualization tool

bnn.go.id

Updated: 2025-07-25 07:15:38 UTC (135 days ago) Update now
« Previous analysis | Next analysis »
DNSSEC options (hide)
  1. |?|
  2. |?|
  3. |?|
  4. |?|
  5. |?|
  6. |?|
  7. |?|
  8. |?|
  9. |?|
  10. |?|
Notices
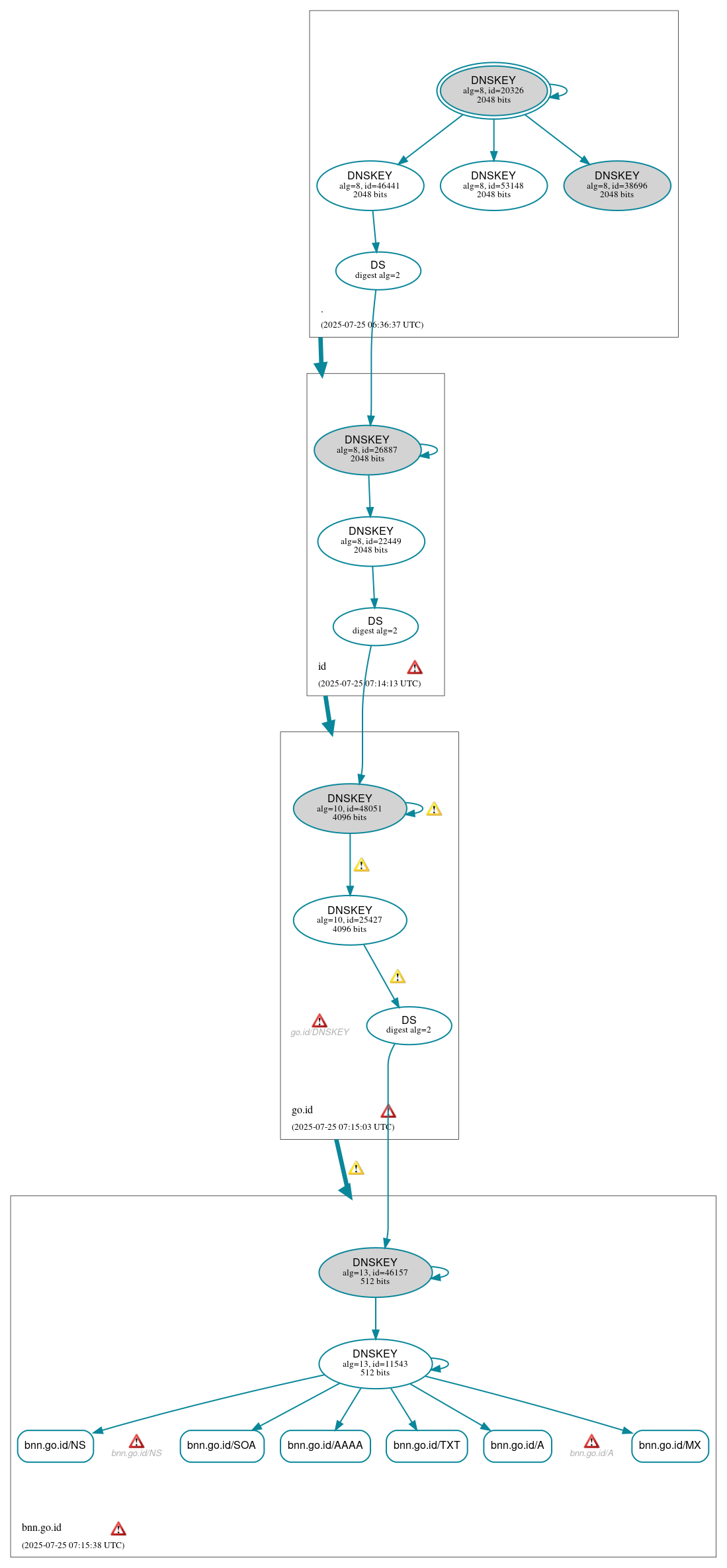
DNSSEC Authentication Chain

RRset statusRRset status

Secure (6)
  • bnn.go.id/A
  • bnn.go.id/AAAA
  • bnn.go.id/MX
  • bnn.go.id/NS
  • bnn.go.id/SOA
  • bnn.go.id/TXT

DNSKEY/DS/NSEC statusDNSKEY/DS/NSEC status

Secure (13)
  • ./DNSKEY (alg 8, id 20326)
  • ./DNSKEY (alg 8, id 38696)
  • ./DNSKEY (alg 8, id 46441)
  • ./DNSKEY (alg 8, id 53148)
  • bnn.go.id/DNSKEY (alg 13, id 11543)
  • bnn.go.id/DNSKEY (alg 13, id 46157)
  • bnn.go.id/DS (alg 13, id 46157)
  • go.id/DNSKEY (alg 10, id 25427)
  • go.id/DNSKEY (alg 10, id 48051)
  • go.id/DS (alg 10, id 48051)
  • id/DNSKEY (alg 8, id 22449)
  • id/DNSKEY (alg 8, id 26887)
  • id/DS (alg 8, id 26887)

Delegation statusDelegation status

Secure (3)
  • . to id
  • go.id to bnn.go.id
  • id to go.id

NoticesNotices

Errors (7)
  • bnn.go.id zone: The server(s) were not responsive to queries over UDP. See RFC 1035, Sec. 4.2. (223.27.149.70, 2401:2400:4:2::70)
  • bnn.go.id/A: No response was received from the server over UDP (tried 12 times). See RFC 1035, Sec. 4.2. (223.27.149.70, 2401:2400:4:2::70, UDP_-_NOEDNS_)
  • bnn.go.id/NS: No response was received from the server over UDP (tried 12 times). See RFC 1035, Sec. 4.2. (223.27.149.70, 2401:2400:4:2::70, UDP_-_NOEDNS_)
  • go.id zone: The server(s) were not responsive to queries over TCP. See RFC 1035, Sec. 4.2. (2402:ee80:c::c)
  • go.id zone: The server(s) were not responsive to queries over UDP. See RFC 1035, Sec. 4.2. (2001:df5:4000:4::4, 2402:ee80:b::b)
  • go.id/DNSKEY: No response was received from the server over UDP (tried 12 times). See RFC 1035, Sec. 4.2. (2402:ee80:c::c, UDP_-_EDNS0_4096_D_KN)
  • id zone: The server(s) were not responsive to queries over UDP. See RFC 1035, Sec. 4.2. (2001:df5:4000:4::4, 2402:ee80:b::b)
Warnings (6)
  • RRSIG bnn.go.id/DS alg 10, id 25427: DNSSEC implementers are recommended against implementing signing with DNSSEC algorithm 10 (RSASHA512). See RFC 8624, Sec. 3.1.
  • RRSIG go.id/DNSKEY alg 10, id 48051: DNSSEC implementers are recommended against implementing signing with DNSSEC algorithm 10 (RSASHA512). See RFC 8624, Sec. 3.1.
  • RRSIG go.id/DNSKEY alg 10, id 48051: DNSSEC implementers are recommended against implementing signing with DNSSEC algorithm 10 (RSASHA512). See RFC 8624, Sec. 3.1.
  • go.id to bnn.go.id: The glue address(es) for nx2.bnn.go.id (103.112.223.1) differed from its authoritative address(es) (223.27.149.70). See RFC 1034, Sec. 4.2.2.
  • go.id to bnn.go.id: The glue address(es) for nx2.bnn.go.id (2001:df4:bd00::990:1) differed from its authoritative address(es) (2401:2400:4:2::70). See RFC 1034, Sec. 4.2.2.
  • bnn.go.id/DS has warnings; select the "Denial of existence" DNSSEC option to see them.

DNSKEY legend

Full legend
SEP bit setSEP bit set
Revoke bit setRevoke bit set
Trust anchorTrust anchor
Download: png | svg
Warning JavaScript is required to make the graph below interactive.
DNSSEC authentication graph