benefeds.gov
« Previous analysis
|
Next analysis »
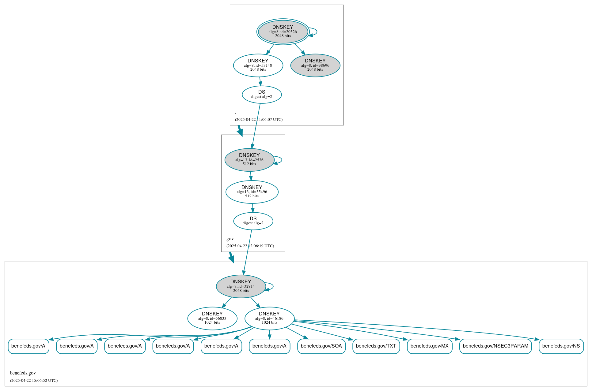
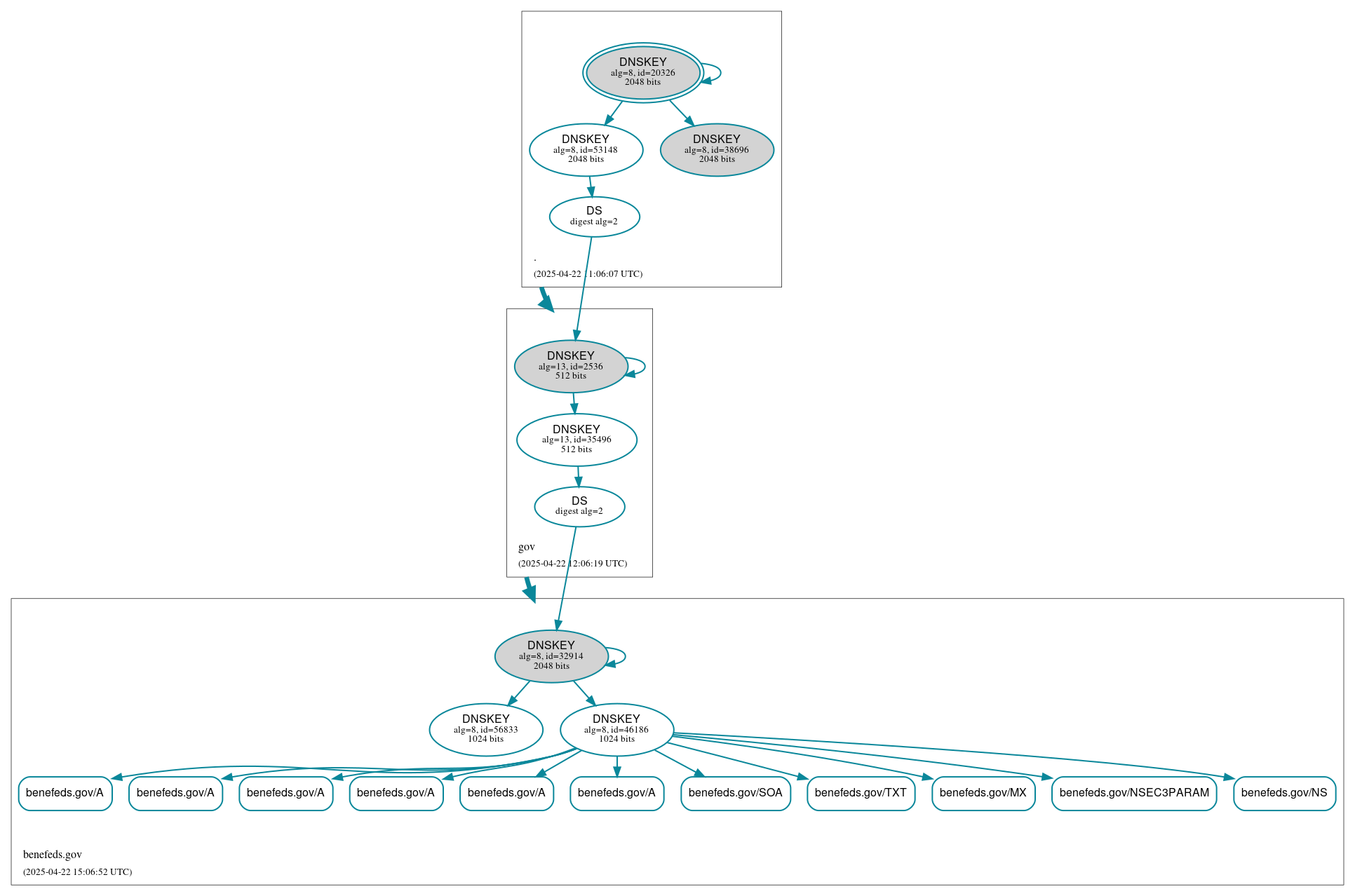
RRset status
Secure (11)
-
benefeds.gov/A
-
benefeds.gov/A
-
benefeds.gov/A
-
benefeds.gov/A
-
benefeds.gov/A
-
benefeds.gov/A
-
benefeds.gov/MX
-
benefeds.gov/NS
-
benefeds.gov/NSEC3PARAM
-
benefeds.gov/SOA
-
benefeds.gov/TXT
DNSKEY/DS/NSEC status
Secure (10)
-
./DNSKEY (alg 8, id 20326)
-
./DNSKEY (alg 8, id 38696)
-
./DNSKEY (alg 8, id 53148)
-
benefeds.gov/DNSKEY (alg 8, id 32914)
-
benefeds.gov/DNSKEY (alg 8, id 46186)
-
benefeds.gov/DNSKEY (alg 8, id 56833)
-
benefeds.gov/DS (alg 8, id 32914)
-
gov/DNSKEY (alg 13, id 2536)
-
gov/DNSKEY (alg 13, id 35496)
-
gov/DS (alg 13, id 2536)
Delegation status
Secure (2)
-
. to gov
-
gov to benefeds.gov
DNSKEY legend
Full legend
 | SEP bit set |
 | Revoke bit set |
 | Trust anchor |

JavaScript is required to make the graph below interactive.