View on GitHub

DNSViz: A DNS visualization tool

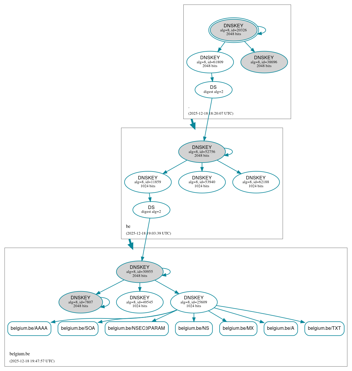
belgium.be

Updated: 2025-12-09 12:01:42 UTC (17 hours, 31 minutes ago) Update now
« Previous analysis | Next analysis »
DNSSEC options (hide)
  1. |?|
  2. |?|
  3. |?|
  4. |?|
  5. |?|
  6. |?|
  7. |?|
  8. |?|
  9. |?|
  10. |?|
Notices
DNSSEC Authentication Chain

RRset statusRRset status

Secure (7)
  • belgium.be/A
  • belgium.be/AAAA
  • belgium.be/MX
  • belgium.be/NS
  • belgium.be/NSEC3PARAM
  • belgium.be/SOA
  • belgium.be/TXT

DNSKEY/DS/NSEC statusDNSKEY/DS/NSEC status

Secure (13)
  • ./DNSKEY (alg 8, id 20326)
  • ./DNSKEY (alg 8, id 38696)
  • ./DNSKEY (alg 8, id 61809)
  • be/DNSKEY (alg 8, id 11859)
  • be/DNSKEY (alg 8, id 52756)
  • be/DNSKEY (alg 8, id 53940)
  • be/DNSKEY (alg 8, id 62188)
  • be/DS (alg 8, id 52756)
  • belgium.be/DNSKEY (alg 8, id 25609)
  • belgium.be/DNSKEY (alg 8, id 30955)
  • belgium.be/DNSKEY (alg 8, id 52536)
  • belgium.be/DNSKEY (alg 8, id 7807)
  • belgium.be/DS (alg 8, id 30955)

Delegation statusDelegation status

Secure (2)
  • . to be
  • be to belgium.be

NoticesNotices

Warnings (4)
  • belgium.be/A: No response was received until the UDP payload size was decreased, indicating that the server might be attempting to send a payload that exceeds the path maximum transmission unit (PMTU) size. See RFC 6891, Sec. 6.2.6. (2600:1480:1::41, UDP_-_EDNS0_4096_D_KN)
  • belgium.be/CNAME has warnings; select the "Denial of existence" DNSSEC option to see them.
  • belgium.be/CDS has warnings; select the "Denial of existence" DNSSEC option to see them.
  • vz1u9.czq04.belgium.be/A has warnings; select the "Denial of existence" DNSSEC option to see them.

DNSKEY legend

Full legend
SEP bit setSEP bit set
Revoke bit setRevoke bit set
Trust anchorTrust anchor
Download: png | svg
Warning JavaScript is required to make the graph below interactive.
DNSSEC authentication graph