View on GitHub

DNSViz: A DNS visualization tool

beer4.work

Updated: 2025-03-09 08:07:44 UTC (400 days ago) Update now
« Previous analysis | Next analysis »
DNSSEC options (hide)
  1. |?|
  2. |?|
  3. |?|
  4. |?|
  5. |?|
  6. |?|
  7. |?|
  8. |?|
  9. |?|
  10. |?|
Notices
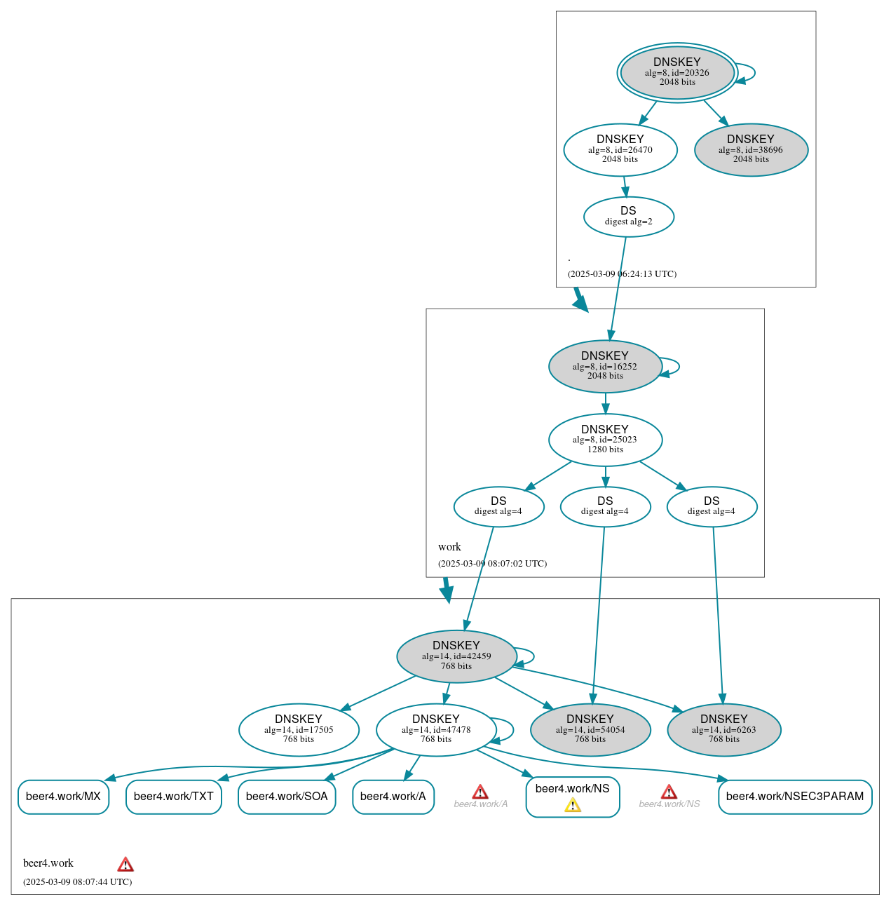
DNSSEC Authentication Chain

RRset statusRRset status

Secure (6)
  • beer4.work/A
  • beer4.work/MX
  • beer4.work/NS
  • beer4.work/NSEC3PARAM
  • beer4.work/SOA
  • beer4.work/TXT

DNSKEY/DS/NSEC statusDNSKEY/DS/NSEC status

Secure (14)
  • ./DNSKEY (alg 8, id 20326)
  • ./DNSKEY (alg 8, id 26470)
  • ./DNSKEY (alg 8, id 38696)
  • beer4.work/DNSKEY (alg 14, id 17505)
  • beer4.work/DNSKEY (alg 14, id 42459)
  • beer4.work/DNSKEY (alg 14, id 47478)
  • beer4.work/DNSKEY (alg 14, id 54054)
  • beer4.work/DNSKEY (alg 14, id 6263)
  • beer4.work/DS (alg 14, id 42459)
  • beer4.work/DS (alg 14, id 54054)
  • beer4.work/DS (alg 14, id 6263)
  • work/DNSKEY (alg 8, id 16252)
  • work/DNSKEY (alg 8, id 25023)
  • work/DS (alg 8, id 16252)

Delegation statusDelegation status

Secure (2)
  • . to work
  • work to beer4.work

NoticesNotices

Errors (8)
  • beer4.work zone: The server(s) were not responsive to queries over UDP. See RFC 1035, Sec. 4.2. (75.51.0.158)
  • beer4.work/A: No response was received from the server over UDP (tried 12 times). See RFC 1035, Sec. 4.2. (75.51.0.158, UDP_-_NOEDNS_)
  • beer4.work/NS: No response was received from the server over UDP (tried 12 times). See RFC 1035, Sec. 4.2. (75.51.0.158, UDP_-_NOEDNS_)
  • r6fql.4pfyl.beer4.work/A has errors; select the "Denial of existence" DNSSEC option to see them.
  • beer4.work/AAAA has errors; select the "Denial of existence" DNSSEC option to see them.
  • beer4.work/CDNSKEY has errors; select the "Denial of existence" DNSSEC option to see them.
  • beer4.work/CNAME has errors; select the "Denial of existence" DNSSEC option to see them.
  • beer4.work/CDS has errors; select the "Denial of existence" DNSSEC option to see them.
Warnings (6)
  • beer4.work/NS: No response was received until the UDP payload size was decreased, indicating that the server might be attempting to send a payload that exceeds the path maximum transmission unit (PMTU) size. See RFC 6891, Sec. 6.2.6. (2600:1700:5230:a190:64:251:0:58, 2600:1700:5230:a190:75:51:0:154, 2600:1700:5230:a190:75:51:0:156, 2600:1700:5230:a190:75:51:0:158, UDP_-_EDNS0_4096_D_KN)
  • r6fql.4pfyl.beer4.work/A has warnings; select the "Denial of existence" DNSSEC option to see them.
  • beer4.work/AAAA has warnings; select the "Denial of existence" DNSSEC option to see them.
  • beer4.work/CDNSKEY has warnings; select the "Denial of existence" DNSSEC option to see them.
  • beer4.work/CNAME has warnings; select the "Denial of existence" DNSSEC option to see them.
  • beer4.work/CDS has warnings; select the "Denial of existence" DNSSEC option to see them.

DNSKEY legend

Full legend
SEP bit setSEP bit set
Revoke bit setRevoke bit set
Trust anchorTrust anchor
Download: png | svg
Warning JavaScript is required to make the graph below interactive.
DNSSEC authentication graph