View on GitHub

DNSViz: A DNS visualization tool

baidu.com

Updated: 2025-12-02 16:58:00 UTC (22 days ago) Update now
« Previous analysis | Next analysis »
DNSSEC options (hide)
  1. |?|
  2. |?|
  3. |?|
  4. |?|
  5. |?|
  6. |?|
  7. |?|
  8. |?|
  9. |?|
  10. |?|
Notices
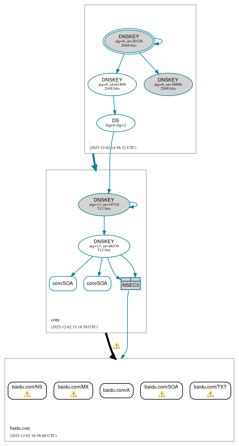
DNSSEC Authentication Chain

RRset statusRRset status

Insecure (5)
  • baidu.com/A
  • baidu.com/MX
  • baidu.com/NS
  • baidu.com/SOA
  • baidu.com/TXT
Secure (2)
  • com/SOA
  • com/SOA

DNSKEY/DS/NSEC statusDNSKEY/DS/NSEC status

Secure (7)
  • ./DNSKEY (alg 8, id 20326)
  • ./DNSKEY (alg 8, id 38696)
  • ./DNSKEY (alg 8, id 61809)
  • NSEC3 proving non-existence of baidu.com/DS
  • com/DNSKEY (alg 13, id 19718)
  • com/DNSKEY (alg 13, id 46539)
  • com/DS (alg 13, id 19718)

Delegation statusDelegation status

Insecure (1)
  • com to baidu.com
Secure (1)
  • . to com

NoticesNotices

Warnings (15)
  • baidu.com/MX: The server appears to support DNS cookies but did not return a COOKIE option. See RFC 7873, Sec. 5.2.3. (14.215.178.80, 110.242.68.134, UDP_-_EDNS0_512_D_KN)
  • baidu.com/MX: The server responded with no OPT record, rather than with RCODE FORMERR. See RFC 6891, Sec. 7. (14.215.178.80, 36.155.132.78, 110.242.68.134, UDP_-_EDNS0_512_D_KN)
  • baidu.com/NS: The server responded with no OPT record, rather than with RCODE FORMERR. See RFC 6891, Sec. 7. (36.155.132.78, UDP_-_EDNS0_4096_D_KN)
  • baidu.com/SOA: The server appears to support DNS cookies but did not return a COOKIE option. See RFC 7873, Sec. 5.2.3. (14.215.178.80, 110.242.68.134, UDP_-_EDNS0_4096_D_KN, UDP_-_EDNS0_4096_D_KN_0x20)
  • baidu.com/SOA: The server responded with no OPT record, rather than with RCODE FORMERR. See RFC 6891, Sec. 7. (14.215.178.80, 36.155.132.78, 110.242.68.134, UDP_-_EDNS0_4096_D_KN, UDP_-_EDNS0_4096_D_KN_0x20)
  • baidu.com/TXT: The server appears to support DNS cookies but did not return a COOKIE option. See RFC 7873, Sec. 5.2.3. (14.215.178.80, UDP_-_EDNS0_4096_D_KN)
  • baidu.com/TXT: The server responded with no OPT record, rather than with RCODE FORMERR. See RFC 6891, Sec. 7. (14.215.178.80, UDP_-_EDNS0_4096_D_KN)
  • com to baidu.com: The following NS name(s) were found in the authoritative NS RRset, but not in the delegation NS RRset (i.e., in the com zone): dns.baidu.com See RFC 1034, Sec. 4.2.2.
  • com to baidu.com: The following NS name(s) were found in the delegation NS RRset (i.e., in the com zone), but not in the authoritative NS RRset: ns1.baidu.com See RFC 1034, Sec. 4.2.2.
  • baidu.com/AAAA has warnings; select the "Denial of existence" DNSSEC option to see them.
  • baidu.com/NSEC3PARAM has warnings; select the "Denial of existence" DNSSEC option to see them.
  • baidu.com/CNAME has warnings; select the "Denial of existence" DNSSEC option to see them.
  • baidu.com/DNSKEY has warnings; select the "Denial of existence" DNSSEC option to see them.
  • wqa5r.pf1gs.baidu.com/A has warnings; select the "Denial of existence" DNSSEC option to see them.
  • baidu.com/CDNSKEY has warnings; select the "Denial of existence" DNSSEC option to see them.

DNSKEY legend

Full legend
SEP bit setSEP bit set
Revoke bit setRevoke bit set
Trust anchorTrust anchor
Download: png | svg
Warning JavaScript is required to make the graph below interactive.
DNSSEC authentication graph