View on GitHub

DNSViz: A DNS visualization tool

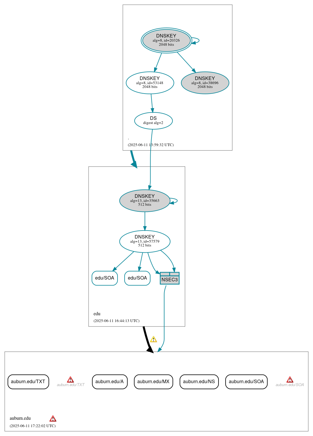
auburn.edu

DNSSEC options (hide)
  1. |?|
  2. |?|
  3. |?|
  4. |?|
  5. |?|
  6. |?|
  7. |?|
  8. |?|
  9. |?|
  10. |?|
Notices
DNSSEC Authentication Chain

RRset statusRRset status

Insecure (5)
  • auburn.edu/A
  • auburn.edu/MX
  • auburn.edu/NS
  • auburn.edu/SOA
  • auburn.edu/TXT
Secure (2)
  • edu/SOA
  • edu/SOA

DNSKEY/DS/NSEC statusDNSKEY/DS/NSEC status

Secure (7)
  • ./DNSKEY (alg 8, id 20326)
  • ./DNSKEY (alg 8, id 38696)
  • ./DNSKEY (alg 8, id 53148)
  • NSEC3 proving non-existence of auburn.edu/DS
  • edu/DNSKEY (alg 13, id 35663)
  • edu/DNSKEY (alg 13, id 57579)
  • edu/DS (alg 13, id 35663)

Delegation statusDelegation status

Insecure (1)
  • edu to auburn.edu
Secure (1)
  • . to edu

NoticesNotices

Errors (3)
  • auburn.edu zone: The server(s) responded over TCP with a malformed response or with an invalid RCODE. See RFC 1035, Sec. 4.1.1. (131.204.41.3)
  • auburn.edu/SOA: The response had an invalid RCODE (REFUSED). See RFC 1035, Sec. 4.1.1. (131.204.41.3, TCP_-_EDNS0_4096_D_N)
  • auburn.edu/TXT: The response had an invalid RCODE (REFUSED). See RFC 1035, Sec. 4.1.1. (131.204.41.3, TCP_-_EDNS0_4096_D_KN)
Warnings (1)
  • edu to auburn.edu: The glue address(es) for asnsvr.asc.edu (129.66.20.4) differed from its authoritative address(es) (129.66.20.5). See RFC 1034, Sec. 4.2.2.

DNSKEY legend

Full legend
SEP bit setSEP bit set
Revoke bit setRevoke bit set
Trust anchorTrust anchor
Download: png | svg
Warning JavaScript is required to make the graph below interactive.
DNSSEC authentication graph