View on GitHub

DNSViz: A DNS visualization tool

arizona.edu

Updated: 2026-01-22 22:55:47 UTC (4 days ago) Update now
« Previous analysis | Next analysis »
DNSSEC options (hide)
  1. |?|
  2. |?|
  3. |?|
  4. |?|
  5. |?|
  6. |?|
  7. |?|
  8. |?|
  9. |?|
  10. |?|
Notices
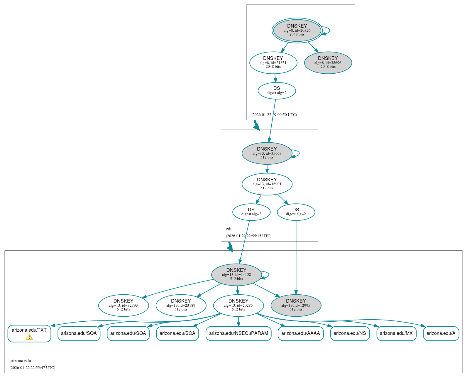
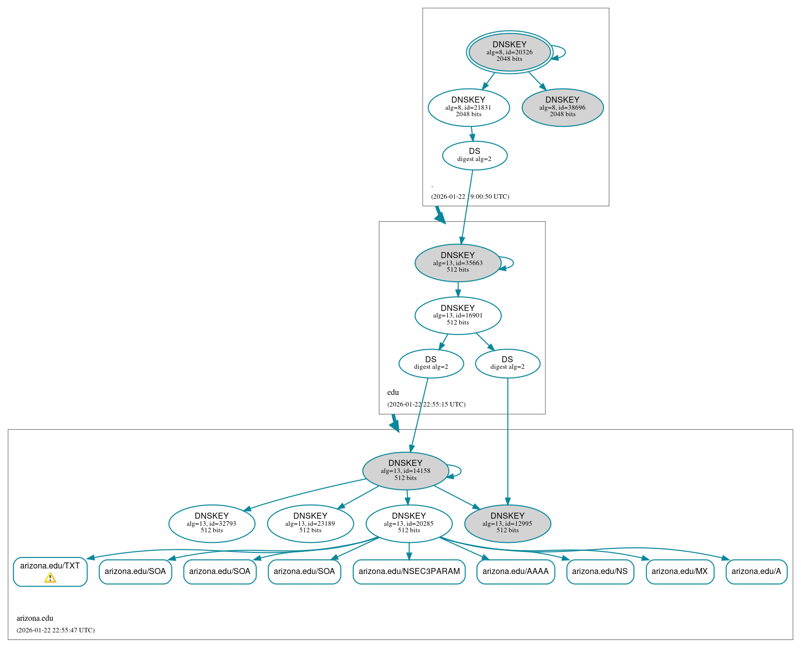
DNSSEC Authentication Chain

RRset statusRRset status

Secure (9)
  • arizona.edu/A
  • arizona.edu/AAAA
  • arizona.edu/MX
  • arizona.edu/NS
  • arizona.edu/NSEC3PARAM
  • arizona.edu/SOA
  • arizona.edu/SOA
  • arizona.edu/SOA
  • arizona.edu/TXT

DNSKEY/DS/NSEC statusDNSKEY/DS/NSEC status

Secure (13)
  • ./DNSKEY (alg 8, id 20326)
  • ./DNSKEY (alg 8, id 21831)
  • ./DNSKEY (alg 8, id 38696)
  • arizona.edu/DNSKEY (alg 13, id 12995)
  • arizona.edu/DNSKEY (alg 13, id 14158)
  • arizona.edu/DNSKEY (alg 13, id 20285)
  • arizona.edu/DNSKEY (alg 13, id 23189)
  • arizona.edu/DNSKEY (alg 13, id 32793)
  • arizona.edu/DS (alg 13, id 12995)
  • arizona.edu/DS (alg 13, id 14158)
  • edu/DNSKEY (alg 13, id 16901)
  • edu/DNSKEY (alg 13, id 35663)
  • edu/DS (alg 13, id 35663)

Delegation statusDelegation status

Secure (2)
  • . to edu
  • edu to arizona.edu

NoticesNotices

Errors (4)
  • 413d2.uj38z.arizona.edu/A has errors; select the "Denial of existence" DNSSEC option to see them.
  • arizona.edu/CNAME has errors; select the "Denial of existence" DNSSEC option to see them.
  • arizona.edu/CDS has errors; select the "Denial of existence" DNSSEC option to see them.
  • arizona.edu/CDNSKEY has errors; select the "Denial of existence" DNSSEC option to see them.
Warnings (5)
  • arizona.edu/TXT: No response was received until the UDP payload size was decreased, indicating that the server might be attempting to send a payload that exceeds the path maximum transmission unit (PMTU) size. See RFC 6891, Sec. 6.2.6. (13.57.148.115, 35.165.226.190, 35.167.120.235, 52.8.207.137, UDP_-_EDNS0_4096_D_KN)
  • arizona.edu/CDS has warnings; select the "Denial of existence" DNSSEC option to see them.
  • arizona.edu/CNAME has warnings; select the "Denial of existence" DNSSEC option to see them.
  • 413d2.uj38z.arizona.edu/A has warnings; select the "Denial of existence" DNSSEC option to see them.
  • arizona.edu/CDNSKEY has warnings; select the "Denial of existence" DNSSEC option to see them.

DNSKEY legend

Full legend
SEP bit setSEP bit set
Revoke bit setRevoke bit set
Trust anchorTrust anchor
Download: png | svg
Warning JavaScript is required to make the graph below interactive.
DNSSEC authentication graph