View on GitHub

DNSViz: A DNS visualization tool

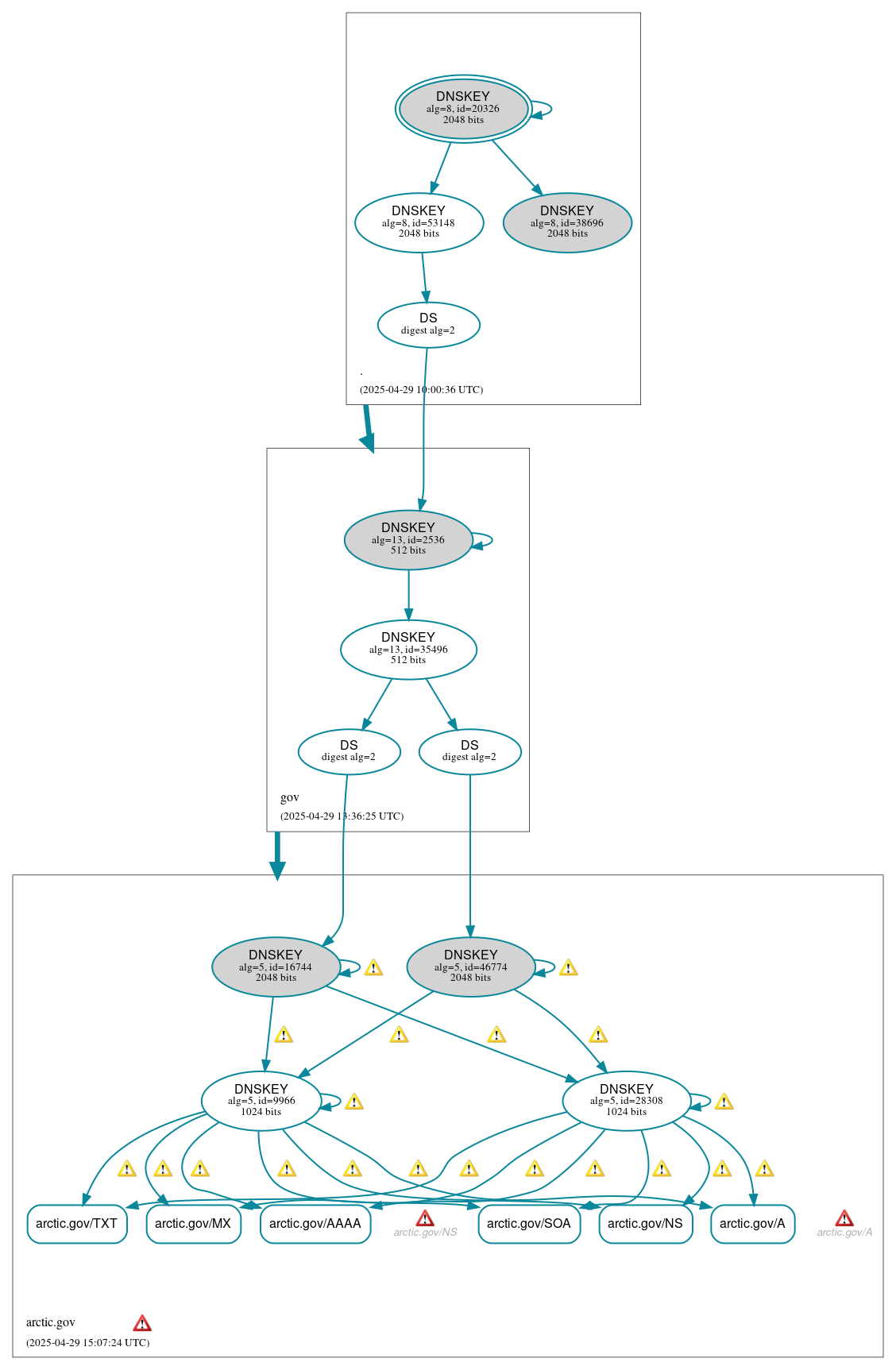
arctic.gov

Updated: 2025-04-29 15:07:24 UTC (287 days ago) Update now
« Previous analysis | Next analysis »
DNSSEC options (hide)
  1. |?|
  2. |?|
  3. |?|
  4. |?|
  5. |?|
  6. |?|
  7. |?|
  8. |?|
  9. |?|
  10. |?|
Notices
DNSSEC Authentication Chain

RRset statusRRset status

Secure (6)
  • arctic.gov/A
  • arctic.gov/AAAA
  • arctic.gov/MX
  • arctic.gov/NS
  • arctic.gov/SOA
  • arctic.gov/TXT

DNSKEY/DS/NSEC statusDNSKEY/DS/NSEC status

Secure (12)
  • ./DNSKEY (alg 8, id 20326)
  • ./DNSKEY (alg 8, id 38696)
  • ./DNSKEY (alg 8, id 53148)
  • arctic.gov/DNSKEY (alg 5, id 16744)
  • arctic.gov/DNSKEY (alg 5, id 28308)
  • arctic.gov/DNSKEY (alg 5, id 46774)
  • arctic.gov/DNSKEY (alg 5, id 9966)
  • arctic.gov/DS (alg 5, id 16744)
  • arctic.gov/DS (alg 5, id 46774)
  • gov/DNSKEY (alg 13, id 2536)
  • gov/DNSKEY (alg 13, id 35496)
  • gov/DS (alg 13, id 2536)

Delegation statusDelegation status

Secure (2)
  • . to gov
  • gov to arctic.gov

NoticesNotices

Errors (5)
  • arctic.gov zone: The server(s) were not responsive to queries over UDP. See RFC 1035, Sec. 4.2. (2607:f478:80:1::242, 2620:10f:6001:2::55)
  • arctic.gov/A: No response was received from the server over UDP (tried 12 times). See RFC 1035, Sec. 4.2. (2607:f478:80:1::242, 2620:10f:6001:2::55, UDP_-_NOEDNS_)
  • arctic.gov/NS: No response was received from the server over UDP (tried 12 times). See RFC 1035, Sec. 4.2. (2607:f478:80:1::242, 2620:10f:6001:2::55, UDP_-_NOEDNS_)
  • arctic.gov/CDS has errors; select the "Denial of existence" DNSSEC option to see them.
  • arctic.gov/CDNSKEY has errors; select the "Denial of existence" DNSSEC option to see them.
Warnings (34)
  • RRSIG arctic.gov/A alg 5, id 28308: DNSSEC implementers are recommended against implementing signing with DNSSEC algorithm 5 (RSASHA1). See RFC 8624, Sec. 3.1.
  • RRSIG arctic.gov/A alg 5, id 9966: DNSSEC implementers are recommended against implementing signing with DNSSEC algorithm 5 (RSASHA1). See RFC 8624, Sec. 3.1.
  • RRSIG arctic.gov/AAAA alg 5, id 28308: DNSSEC implementers are recommended against implementing signing with DNSSEC algorithm 5 (RSASHA1). See RFC 8624, Sec. 3.1.
  • RRSIG arctic.gov/AAAA alg 5, id 9966: DNSSEC implementers are recommended against implementing signing with DNSSEC algorithm 5 (RSASHA1). See RFC 8624, Sec. 3.1.
  • RRSIG arctic.gov/DNSKEY alg 5, id 16744: DNSSEC implementers are recommended against implementing signing with DNSSEC algorithm 5 (RSASHA1). See RFC 8624, Sec. 3.1.
  • RRSIG arctic.gov/DNSKEY alg 5, id 16744: DNSSEC implementers are recommended against implementing signing with DNSSEC algorithm 5 (RSASHA1). See RFC 8624, Sec. 3.1.
  • RRSIG arctic.gov/DNSKEY alg 5, id 16744: DNSSEC implementers are recommended against implementing signing with DNSSEC algorithm 5 (RSASHA1). See RFC 8624, Sec. 3.1.
  • RRSIG arctic.gov/DNSKEY alg 5, id 16744: DNSSEC implementers are recommended against implementing signing with DNSSEC algorithm 5 (RSASHA1). See RFC 8624, Sec. 3.1.
  • RRSIG arctic.gov/DNSKEY alg 5, id 28308: DNSSEC implementers are recommended against implementing signing with DNSSEC algorithm 5 (RSASHA1). See RFC 8624, Sec. 3.1.
  • RRSIG arctic.gov/DNSKEY alg 5, id 28308: DNSSEC implementers are recommended against implementing signing with DNSSEC algorithm 5 (RSASHA1). See RFC 8624, Sec. 3.1.
  • RRSIG arctic.gov/DNSKEY alg 5, id 28308: DNSSEC implementers are recommended against implementing signing with DNSSEC algorithm 5 (RSASHA1). See RFC 8624, Sec. 3.1.
  • RRSIG arctic.gov/DNSKEY alg 5, id 28308: DNSSEC implementers are recommended against implementing signing with DNSSEC algorithm 5 (RSASHA1). See RFC 8624, Sec. 3.1.
  • RRSIG arctic.gov/DNSKEY alg 5, id 46774: DNSSEC implementers are recommended against implementing signing with DNSSEC algorithm 5 (RSASHA1). See RFC 8624, Sec. 3.1.
  • RRSIG arctic.gov/DNSKEY alg 5, id 46774: DNSSEC implementers are recommended against implementing signing with DNSSEC algorithm 5 (RSASHA1). See RFC 8624, Sec. 3.1.
  • RRSIG arctic.gov/DNSKEY alg 5, id 46774: DNSSEC implementers are recommended against implementing signing with DNSSEC algorithm 5 (RSASHA1). See RFC 8624, Sec. 3.1.
  • RRSIG arctic.gov/DNSKEY alg 5, id 46774: DNSSEC implementers are recommended against implementing signing with DNSSEC algorithm 5 (RSASHA1). See RFC 8624, Sec. 3.1.
  • RRSIG arctic.gov/DNSKEY alg 5, id 9966: DNSSEC implementers are recommended against implementing signing with DNSSEC algorithm 5 (RSASHA1). See RFC 8624, Sec. 3.1.
  • RRSIG arctic.gov/DNSKEY alg 5, id 9966: DNSSEC implementers are recommended against implementing signing with DNSSEC algorithm 5 (RSASHA1). See RFC 8624, Sec. 3.1.
  • RRSIG arctic.gov/DNSKEY alg 5, id 9966: DNSSEC implementers are recommended against implementing signing with DNSSEC algorithm 5 (RSASHA1). See RFC 8624, Sec. 3.1.
  • RRSIG arctic.gov/DNSKEY alg 5, id 9966: DNSSEC implementers are recommended against implementing signing with DNSSEC algorithm 5 (RSASHA1). See RFC 8624, Sec. 3.1.
  • RRSIG arctic.gov/MX alg 5, id 28308: DNSSEC implementers are recommended against implementing signing with DNSSEC algorithm 5 (RSASHA1). See RFC 8624, Sec. 3.1.
  • RRSIG arctic.gov/MX alg 5, id 9966: DNSSEC implementers are recommended against implementing signing with DNSSEC algorithm 5 (RSASHA1). See RFC 8624, Sec. 3.1.
  • RRSIG arctic.gov/NS alg 5, id 28308: DNSSEC implementers are recommended against implementing signing with DNSSEC algorithm 5 (RSASHA1). See RFC 8624, Sec. 3.1.
  • RRSIG arctic.gov/NS alg 5, id 9966: DNSSEC implementers are recommended against implementing signing with DNSSEC algorithm 5 (RSASHA1). See RFC 8624, Sec. 3.1.
  • RRSIG arctic.gov/SOA alg 5, id 28308: DNSSEC implementers are recommended against implementing signing with DNSSEC algorithm 5 (RSASHA1). See RFC 8624, Sec. 3.1.
  • RRSIG arctic.gov/SOA alg 5, id 9966: DNSSEC implementers are recommended against implementing signing with DNSSEC algorithm 5 (RSASHA1). See RFC 8624, Sec. 3.1.
  • RRSIG arctic.gov/TXT alg 5, id 28308: DNSSEC implementers are recommended against implementing signing with DNSSEC algorithm 5 (RSASHA1). See RFC 8624, Sec. 3.1.
  • RRSIG arctic.gov/TXT alg 5, id 9966: DNSSEC implementers are recommended against implementing signing with DNSSEC algorithm 5 (RSASHA1). See RFC 8624, Sec. 3.1.
  • arctic.gov/CNAME has warnings; select the "Denial of existence" DNSSEC option to see them.
  • arctic.gov/CDS has warnings; select the "Denial of existence" DNSSEC option to see them.
  • arctic.gov/DNSKEY has warnings; select the "Denial of existence" DNSSEC option to see them.
  • arctic.gov/NSEC3PARAM has warnings; select the "Denial of existence" DNSSEC option to see them.
  • arctic.gov/CDNSKEY has warnings; select the "Denial of existence" DNSSEC option to see them.
  • w5e9s.vfk96.arctic.gov/A has warnings; select the "Denial of existence" DNSSEC option to see them.

DNSKEY legend

Full legend
SEP bit setSEP bit set
Revoke bit setRevoke bit set
Trust anchorTrust anchor
Download: png | svg
Warning JavaScript is required to make the graph below interactive.
DNSSEC authentication graph