View on GitHub

DNSViz: A DNS visualization tool

arcep.bj

Updated: 2025-10-02 10:52:49 UTC (119 days ago) Update now
« Previous analysis | Next analysis »
DNSSEC options (hide)
  1. |?|
  2. |?|
  3. |?|
  4. |?|
  5. |?|
  6. |?|
  7. |?|
  8. |?|
  9. |?|
  10. |?|
Notices
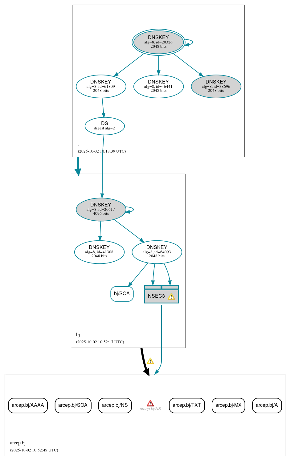
DNSSEC Authentication Chain

RRset statusRRset status

Insecure (6)
  • arcep.bj/A
  • arcep.bj/AAAA
  • arcep.bj/MX
  • arcep.bj/NS
  • arcep.bj/SOA
  • arcep.bj/TXT
Secure (1)
  • bj/SOA

DNSKEY/DS/NSEC statusDNSKEY/DS/NSEC status

Secure (9)
  • ./DNSKEY (alg 8, id 20326)
  • ./DNSKEY (alg 8, id 38696)
  • ./DNSKEY (alg 8, id 46441)
  • ./DNSKEY (alg 8, id 61809)
  • NSEC3 proving non-existence of arcep.bj/DS
  • bj/DNSKEY (alg 8, id 26617)
  • bj/DNSKEY (alg 8, id 41308)
  • bj/DNSKEY (alg 8, id 64093)
  • bj/DS (alg 8, id 26617)

Delegation statusDelegation status

Insecure (1)
  • bj to arcep.bj
Secure (1)
  • . to bj

NoticesNotices

Errors (1)
  • arcep.bj/NS: No response was received from the server over UDP (tried 12 times). See RFC 1035, Sec. 4.2. (154.65.28.218, UDP_-_NOEDNS_)
Warnings (4)
  • NSEC3 proving non-existence of arcep.bj/DS: The salt value for an NSEC3 record should be empty. See RFC 9276, Sec. 3.1.
  • NSEC3 proving non-existence of arcep.bj/DS: The salt value for an NSEC3 record should be empty. See RFC 9276, Sec. 3.1.
  • bj to arcep.bj: No response was received from the server over UDP (tried 7 times) until the NSID EDNS option was removed (however, this server appeared to respond legitimately to other queries with the NSID EDNS option present). See RFC 6891, Sec. 6.1.2. (154.65.28.218, UDP_-_EDNS0_4096_D_KN)
  • arcep.bj/DS has warnings; select the "Denial of existence" DNSSEC option to see them.

DNSKEY legend

Full legend
SEP bit setSEP bit set
Revoke bit setRevoke bit set
Trust anchorTrust anchor
Download: png | svg
Warning JavaScript is required to make the graph below interactive.
DNSSEC authentication graph