View on GitHub

DNSViz: A DNS visualization tool

api.met.no

Updated: 2025-11-30 16:46:59 UTC (13 days ago) Update now
« Previous analysis | Next analysis »
DNSSEC options (hide)
  1. |?|
  2. |?|
  3. |?|
  4. |?|
  5. |?|
  6. |?|
  7. |?|
  8. |?|
  9. |?|
  10. |?|
Notices
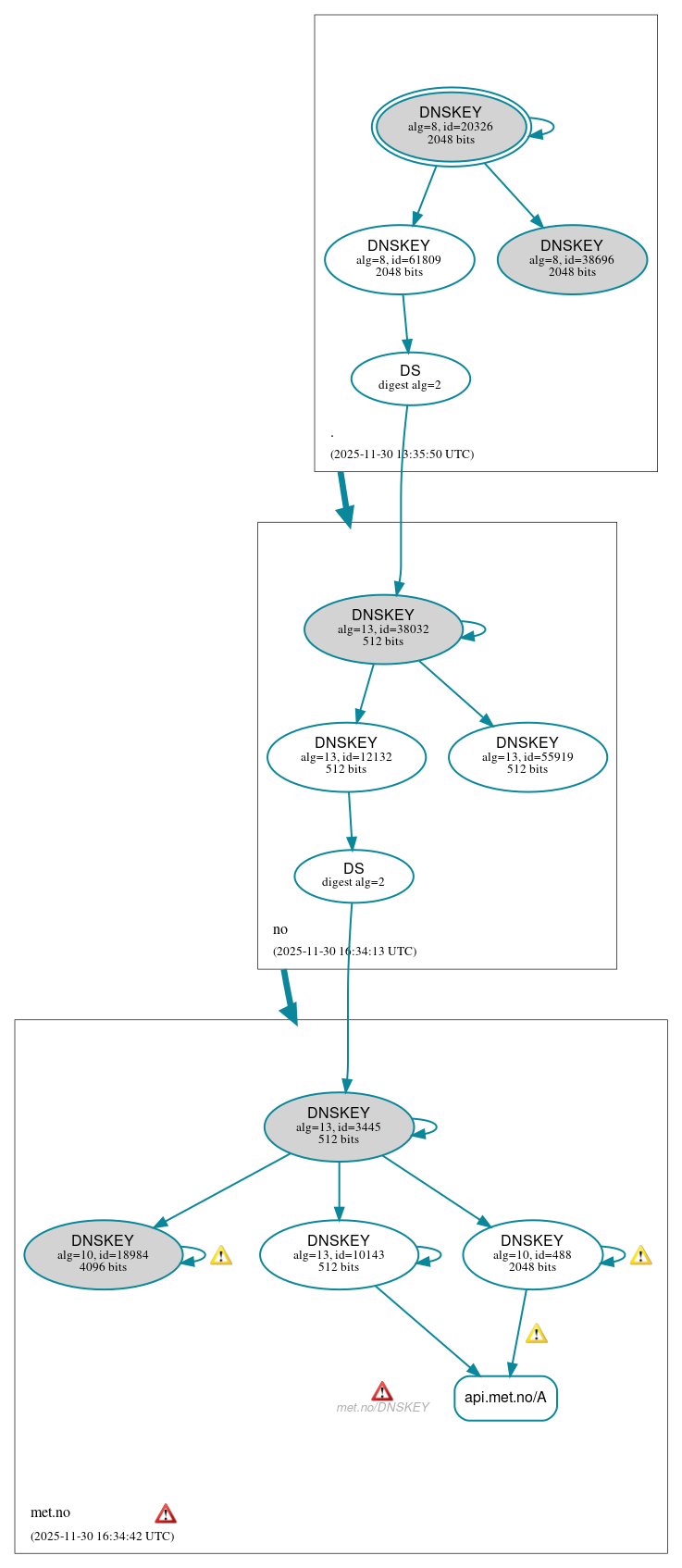
DNSSEC Authentication Chain

RRset statusRRset status

Secure (1)
  • api.met.no/A

DNSKEY/DS/NSEC statusDNSKEY/DS/NSEC status

Secure (12)
  • ./DNSKEY (alg 8, id 20326)
  • ./DNSKEY (alg 8, id 38696)
  • ./DNSKEY (alg 8, id 61809)
  • met.no/DNSKEY (alg 10, id 18984)
  • met.no/DNSKEY (alg 10, id 488)
  • met.no/DNSKEY (alg 13, id 10143)
  • met.no/DNSKEY (alg 13, id 3445)
  • met.no/DS (alg 13, id 3445)
  • no/DNSKEY (alg 13, id 12132)
  • no/DNSKEY (alg 13, id 38032)
  • no/DNSKEY (alg 13, id 55919)
  • no/DS (alg 13, id 38032)

Delegation statusDelegation status

Secure (2)
  • . to no
  • no to met.no

NoticesNotices

Errors (3)
  • met.no zone: The server(s) were not responsive to queries over TCP. See RFC 1035, Sec. 4.2. (157.249.81.151)
  • met.no/DNSKEY: No response was received from the server over TCP (tried 10 times). See RFC 1035, Sec. 4.2. (157.249.81.150, TCP_-_EDNS0_4096_D_KN)
  • met.no/DNSKEY: No response was received from the server over UDP (tried 12 times). See RFC 1035, Sec. 4.2. (157.249.81.151, UDP_-_EDNS0_4096_D_KN)
Warnings (11)
  • RRSIG api.met.no/A alg 10, id 488: DNSSEC implementers are recommended against implementing signing with DNSSEC algorithm 10 (RSASHA512). See RFC 8624, Sec. 3.1.
  • RRSIG met.no/DNSKEY alg 10, id 18984: DNSSEC implementers are recommended against implementing signing with DNSSEC algorithm 10 (RSASHA512). See RFC 8624, Sec. 3.1.
  • RRSIG met.no/DNSKEY alg 10, id 18984: DNSSEC implementers are recommended against implementing signing with DNSSEC algorithm 10 (RSASHA512). See RFC 8624, Sec. 3.1.
  • RRSIG met.no/DNSKEY alg 10, id 18984: DNSSEC implementers are recommended against implementing signing with DNSSEC algorithm 10 (RSASHA512). See RFC 8624, Sec. 3.1.
  • RRSIG met.no/DNSKEY alg 10, id 18984: DNSSEC implementers are recommended against implementing signing with DNSSEC algorithm 10 (RSASHA512). See RFC 8624, Sec. 3.1.
  • RRSIG met.no/DNSKEY alg 10, id 488: DNSSEC implementers are recommended against implementing signing with DNSSEC algorithm 10 (RSASHA512). See RFC 8624, Sec. 3.1.
  • RRSIG met.no/DNSKEY alg 10, id 488: DNSSEC implementers are recommended against implementing signing with DNSSEC algorithm 10 (RSASHA512). See RFC 8624, Sec. 3.1.
  • RRSIG met.no/DNSKEY alg 10, id 488: DNSSEC implementers are recommended against implementing signing with DNSSEC algorithm 10 (RSASHA512). See RFC 8624, Sec. 3.1.
  • RRSIG met.no/DNSKEY alg 10, id 488: DNSSEC implementers are recommended against implementing signing with DNSSEC algorithm 10 (RSASHA512). See RFC 8624, Sec. 3.1.
  • api.met.no/AAAA has warnings; select the "Denial of existence" DNSSEC option to see them.
  • met.no/CNAME has warnings; select the "Denial of existence" DNSSEC option to see them.

DNSKEY legend

Full legend
SEP bit setSEP bit set
Revoke bit setRevoke bit set
Trust anchorTrust anchor
Download: png | svg
Warning JavaScript is required to make the graph below interactive.
DNSSEC authentication graph