View on GitHub

DNSViz: A DNS visualization tool

ameren.com

Updated: 2025-07-14 03:50:50 UTC (184 days ago) Update now
« Previous analysis | Next analysis »
DNSSEC options (hide)
  1. |?|
  2. |?|
  3. |?|
  4. |?|
  5. |?|
  6. |?|
  7. |?|
  8. |?|
  9. |?|
  10. |?|
Notices
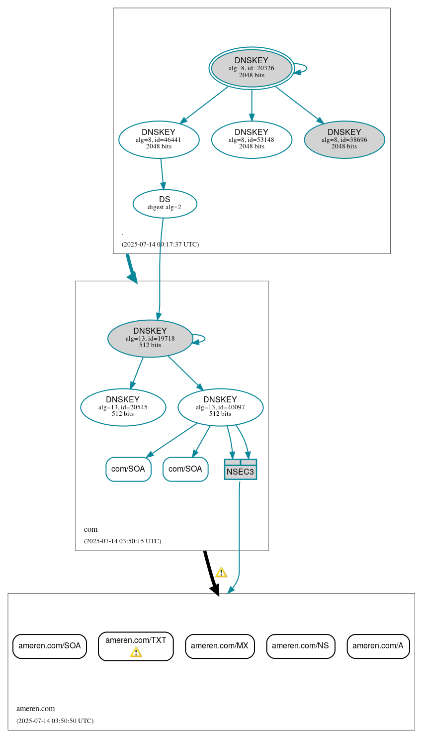
DNSSEC Authentication Chain

RRset statusRRset status

Insecure (5)
  • ameren.com/A
  • ameren.com/MX
  • ameren.com/NS
  • ameren.com/SOA
  • ameren.com/TXT
Secure (2)
  • com/SOA
  • com/SOA

DNSKEY/DS/NSEC statusDNSKEY/DS/NSEC status

Secure (9)
  • ./DNSKEY (alg 8, id 20326)
  • ./DNSKEY (alg 8, id 38696)
  • ./DNSKEY (alg 8, id 46441)
  • ./DNSKEY (alg 8, id 53148)
  • NSEC3 proving non-existence of ameren.com/DS
  • com/DNSKEY (alg 13, id 19718)
  • com/DNSKEY (alg 13, id 20545)
  • com/DNSKEY (alg 13, id 40097)
  • com/DS (alg 13, id 19718)

Delegation statusDelegation status

Insecure (1)
  • com to ameren.com
Secure (1)
  • . to com

NoticesNotices

Warnings (2)
  • ameren.com/TXT: No response was received until the UDP payload size was decreased, indicating that the server might be attempting to send a payload that exceeds the path maximum transmission unit (PMTU) size. See RFC 6891, Sec. 6.2.6. (2600:9000:5301:8700::1, 2600:9000:5306:8800::1, UDP_-_EDNS0_4096_D_KN)
  • com to ameren.com: Authoritative AAAA records exist for ns-391.awsdns-48.com, but there are no corresponding AAAA glue records. See RFC 1034, Sec. 4.2.2.

DNSKEY legend

Full legend
SEP bit setSEP bit set
Revoke bit setRevoke bit set
Trust anchorTrust anchor
Download: png | svg
Warning JavaScript is required to make the graph below interactive.
DNSSEC authentication graph