View on GitHub

DNSViz: A DNS visualization tool

agha.dev

Updated: 2023-01-01 01:47:52 UTC (1079 days ago) Update now
« Previous analysis | Next analysis »
DNSSEC options (hide)
  1. |?|
  2. |?|
  3. |?|
  4. |?|
  5. |?|
  6. |?|
  7. |?|
  8. |?|
  9. |?|
  10. |?|
Notices
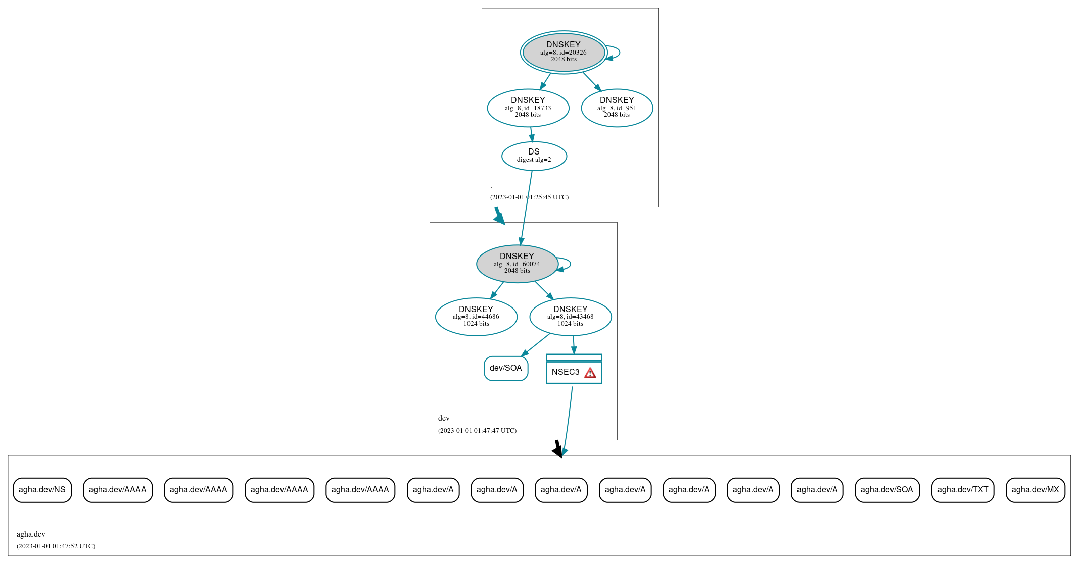
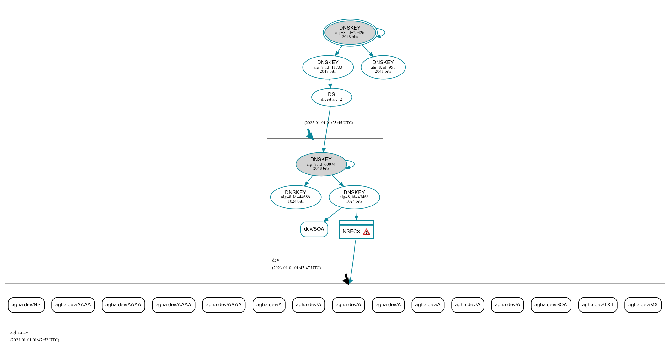
DNSSEC Authentication Chain

RRset statusRRset status

Insecure (15)
  • agha.dev/A
  • agha.dev/A
  • agha.dev/A
  • agha.dev/A
  • agha.dev/A
  • agha.dev/A
  • agha.dev/A
  • agha.dev/AAAA
  • agha.dev/AAAA
  • agha.dev/AAAA
  • agha.dev/AAAA
  • agha.dev/MX
  • agha.dev/NS
  • agha.dev/SOA
  • agha.dev/TXT
Secure (1)
  • dev/SOA

DNSKEY/DS/NSEC statusDNSKEY/DS/NSEC status

Secure (8)
  • ./DNSKEY (alg 8, id 18733)
  • ./DNSKEY (alg 8, id 20326)
  • ./DNSKEY (alg 8, id 951)
  • NSEC3 proving non-existence of agha.dev/DS
  • dev/DNSKEY (alg 8, id 43468)
  • dev/DNSKEY (alg 8, id 44686)
  • dev/DNSKEY (alg 8, id 60074)
  • dev/DS (alg 8, id 60074)

Delegation statusDelegation status

Insecure (1)
  • dev to agha.dev
Secure (1)
  • . to dev

NoticesNotices

Errors (3)
  • NSEC3 proving non-existence of agha.dev/DS: An iterations count of 0 must be used in NSEC3 records to alleviate computational burdens. See RFC 9276, Sec. 3.1.
  • NSEC3 proving non-existence of agha.dev/DS: An iterations count of 0 must be used in NSEC3 records to alleviate computational burdens. See RFC 9276, Sec. 3.1.
  • agha.dev/DS has errors; select the "Denial of existence" DNSSEC option to see them.
Warnings (3)
  • NSEC3 proving non-existence of agha.dev/DS: The salt value for an NSEC3 record should be empty. See RFC 9276, Sec. 3.1.
  • NSEC3 proving non-existence of agha.dev/DS: The salt value for an NSEC3 record should be empty. See RFC 9276, Sec. 3.1.
  • agha.dev/DS has warnings; select the "Denial of existence" DNSSEC option to see them.

DNSKEY legend

Full legend
SEP bit setSEP bit set
Revoke bit setRevoke bit set
Trust anchorTrust anchor
Download: png | svg
Warning JavaScript is required to make the graph below interactive.
DNSSEC authentication graph